2018年10月8日,福建农林大学基因组研究中心明瑞光课题组首次完成了同源多倍体甘蔗基因组密码破译,该研究成果"Allele-defined genome of the autopolyploid sugarcane Saccharum spontaneum L."刊登于Nature Genetics。文中利用二代BAC文库测序,三代PacBio测序及Hi-C研究技术,成功地将甘蔗基因组组装到染色体水平,进而对同源四倍体甘蔗AP85-441的多倍化,等位基因的优势表达,C4途径,抗病性等进行了研究。文中利用北京百迈客生物科技有限公司的Hi-C建库测序技术,并结合明瑞光课题组独立研发的ALLHiC算法成功地将甘蔗基因组组装到染色体水平,高质量甘蔗基因组的获得再次印证了百迈客Hi-C研究在科研领域中的绝对优势。
现代栽培甘蔗(Saccharumspp., Poaceae)主要为多倍体种间杂交种,其兼具“S.officinarum”高含糖量和“S.spontaneum”高抗性的特征。由于栽培甘蔗具有极其复杂的基因组,本研究优先对栽培甘蔗的单倍型个体S. spontaneum“AP85-441”(1n = 4x = 32) 进行基因组denovo测序研究,该参考基因组为甘蔗育种者和研究人员提供了大量的基因组资源,可用于挖掘历史杂交品种染色体重排过程中的抗病性和其它等位基因,并在繁殖种群体中继续追踪,以缩短甘蔗13年的繁殖周期。
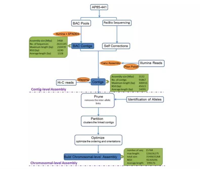
研究在对同源多倍体甘蔗AP85-441基因组组装过程中,首先利用BAC文库进行二代测序,ALLPATH-LG,SPAdes 和SOAPdenovo2进行初步组装,进一步利用87X 三代PacBio数据进行纠错,CANU进行组装,组装基因组3.13G,contigN50=45 kb(流式评估基因组大小:3.36G);通过Hi-C染色体挂载技术,针对多倍体染色挂载最新算法ALLHIC,进一步将contig水平提升至染色体水平,挂载率达到93%;通过BUSCO和二代数据回比评估基因组完整性高达97.3%。再通过MAKER对同源多倍体甘蔗特异等位基因进行手动注释,以获得高质量的甘蔗基因组(图1)。

图1 同源多倍体甘蔗基因组denovo组装研究策略
在组装获得高质量的同源多倍体甘蔗基因组后,本文进一步研究发现了甘蔗(Saccharum spontaneum L.)染色体由高粱(Sorghum)演变进化过程中经历了染色体断裂与融合后,发生了两次WGD事件(图2);对甘蔗的基因组的多倍化研究中发现,通过两次全基因组复制事件的发生,导致了甘蔗染色体的自发加倍过程;对同源多倍体甘蔗的特异等位基因的鉴定作为本研究的另一亮点,文章在鉴定等位基因的同时,进一步分析研究了等位基因的表达模式,结果发现不同单倍型表达模式相似,并无明显差异;对甘蔗C4光合作用的研究中鉴定了24个基因,7种关键酶参与NADP-MEC4途径;在甘蔗中蔗糖对的积累的研究中发现与高粱相比甘蔗中的液泡膜糖转运蛋白(TSTs,一种蔗糖转运蛋白)发生了基因家族的扩张,所以推测TSTs参与蔗糖在液泡中的积累;S.spontaneum为现代栽培甘蔗提供了抗病性基因,在对其研究中发现,甘蔗中的80%的NBS编码基因位于四个重排染色体(Ss02,Ss05,Ss06和Ss07)上,其中51%位于重排区域。
图2 甘蔗染色体的演化
通过对64份甘蔗(Saccharum spontaneum)群体材料遗传多样性研究,发现其具有广泛的自然部分范围,遍及亚洲,印度次大陆,地中海和非洲,且自然种群具有广泛的表型,遗传和倍性水平多样性(图3)。
图3 64份甘蔗的群体结构与进化关系分析
本研究利用百迈客复杂基因组Hi-C建库测序技术,并结合明瑞光课题组独立研发ALLHiC算法成功组装了高复杂同源多倍体甘蔗基因组AP85-441,高质量的甘蔗基因组的获得,为后续研究其蔗糖含量,抗性等性状及农业育种基础奠定了基础。
研究团队主要人员介绍:
明瑞光 福建农林大学基因组与生物技术研究中心
教授,博士生导师,长江学者讲座教授。现为福建农林大学基因组中心主任。1991-1995年在美国夏威夷大学获得植物遗传育种专业博士学位;1995-1998年在美国德州农工大学从事博士后研究;1998-2005年担任美国夏威夷农业研究中心研究员(Plant Molecular Geneticist);2005-至今为美国伊利诺伊大学香槟校区(University of Illinois at Urbana-Champaign, UIUC)副教授、教授。为《Tropical Plant Biology》共同主编、《Genome Insights》和《Journalof Systematics and Evolution》编委。在植物性染色体研究方面,开创了早期性染色体进化研究领域,并长期处于这个领域的前沿。在甘蔗分子生物学研究方面,主要工作集中在甘蔗的糖分和产量相关数量性状分析、基因组学、分子标记等研究。先后主持美国国家科学基金2项,美国农业部项目3项、美国能源部项目1项,其他项目7项,作为Co-PI参与项目13项,经费累计达1463万美金。先后在Nature(3篇), Science(1篇), PNAS(2篇), Genome research(6篇), Plant cell, Plant Journal(3篇), Plant physiology等国际学术期刊表文章140篇,著作2部(Springer出版), 参与著作9部。
张积森福建农林大学基因组与生物技术研究中心
教授,博士生导师,福建农林大学基因组与生物技术研究中心常务副主任。海外归国留学人员,福建省十四届青年科技奖获得者,福建省高校“新世纪优秀人才支持计划”入选者,福建农林大学海峡联合研究院学术委员会委员,福建农林大学海峡联合研究院教授委员会委员,福建省生化与分子生物学学会常务理事,国家自然科学基金函评专家,福建师范大学优秀青年骨干教师,福建农林大学优秀教师。主要从事以甘蔗、龙眼、荔枝、食用菌、木瓜、菠萝为主的热带、亚热带作物基因组及其生物学性状研究,特别对甘蔗的基因组学及其重要性状的分子生物学进行了有系统的研究。先后主持863子课题、国家自然基金、福建省农技体系建设等研究项目11项;参与国家自然科学基金项目和农业部项目等项目10项。在Nature Genetics, Genome Research, Genome biology, Current Opinion in Plant Biology, PlantCell&Environment, Journal of Experimental Botany等刊物上发表各类文章70多篇。
张兴坦福建农林大学基因组与生物技术研究中心
副教授,硕士生导师。2015年7月在重庆大学获得植物学博士学位,攻读博士期间于2013年-2014年在美国J. Craig Venter Institute研究所从事访问研究;2015年7月进入福建农林大学基因组与生物技术研究中心工作。主持国家自然科学基金1项,福建省基金1项。近年来在Nature Genetics,Current issues in molecular biology,Plant Molecular Biology,Genome biology等国际学术期刊发表论文10篇。
唐海宝福建农林大学基因组与生物技术研究中心
教授,博士生导师,福建省“百人计划”专家。2009年12月获得美国佐治亚大学植物学博士学位。在比较基因组、群体遗传学等取得优异的成绩,是基因组序列装配注释、基因组比较分析、变异分析的专家。先后在Science,Nature,Nature Genetics,Nature Plant,PNAS,Genome Research等权威刊物发表文章60多篇。
该研究成果是继2018年5月中国农业科学院棉花研究所杜雄明研究员与百迈客合作亚洲棉[2]基因组文章发表于Nature Genetics后又一力作,而百迈客自2014年开展Hi-C染色质空间构象的研究以来,已有多篇Nature级文章发表,堪称行业内标杆企业。
下述为百迈客Hi-C研究成功经验:
► 成功案例(一):甘蔗基因组Hi-C项目经验[1]
Genome-wide analysis of chromatin interactions at
150-kb resolution in AP85-441 genome
► 成功案例(二):亚洲棉基因组Hi-C项目经验[2]
Hi-C contact data mapped on the previously-publisheed G.arboreum genome andon the updated genome
► 成功案例(三):野生花生基因组Hi-C项目经验[3]
参考文献:
1) Zhang, et al. Allele-defined genome of the autopolyploid sugarcane Saccharum spontaneumL. Nature genetics(2018).
2) Du, X, M, et al. Resequencing of 243 diploid cottonaccessions based on an updated A genome identifies the genetic basis of keyagronomic traits. Nature genetics(2018).
3) Yin, D, M, et al. Genome of an allotetraploid wildpeanut Arachis monticola: a de novo assemble. GIGA Science(2018).











