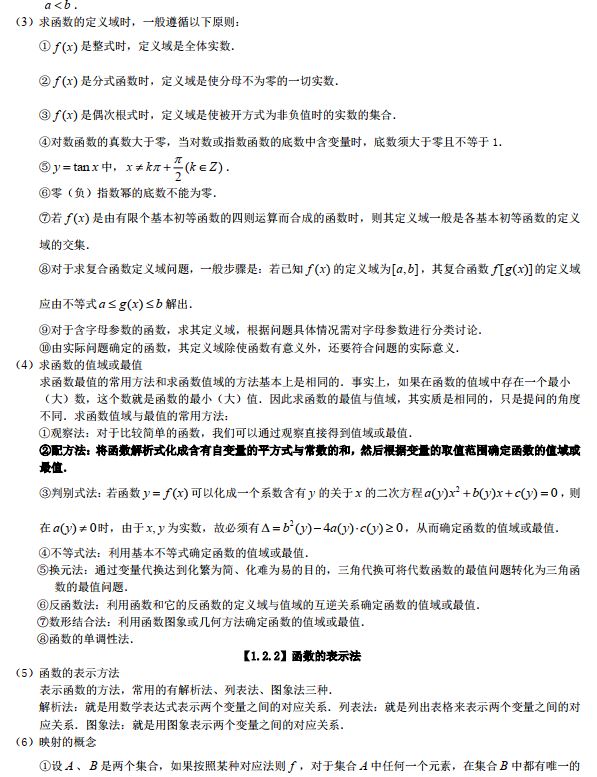
高中数学知识点总结

三。科学地安排时间。科学研究表明,人们的学习和工作效率在一天24小时内有一个高潮和一个低谷,其中大多数是这样。一些人在早上8-10点、下午3-6点、晚上8-10点和晚上8-10点学习效率最高,早上8点大脑严格。集中而深思熟虑的思考,晚上8点和下午1点左右最强烈的记忆是精神和体力的衰退。每个学生的自我只有自己最了解自己的情况。我们必须明确自己时间间隔的状态,并符合自己时间间隔的特点。分配学习任务可以提高效率。整个时间都花在需要考虑的任务上,比如做数学题和研究。为了研究中国人主观问题的思维方式,运用零散的时间记忆最基本的知识,如词汇、公式等。具有较强的思维能力。时间用来做科学题目,记忆力强的时间用来记忆文科知识。本文的内容可以与学习策略进行比较。一旦我们对战略有了正确的宏观把握,我们就需要运用战略来有效地实现它。目标,否则正确的策略就是空谈。13篇文章告诉我们如何从正确的地方获得知识,例如如何全面、系统地掌握知识,为知识和习题打好基础









