
2019年泉州学区划片公布!
赶紧转给关心的小伙伴们!
看看你家学区换了吗?
日前
泉州市教育局发布了
2019年中心市区小学、幼儿园招生工作意见
明确表示今秋仍旧坚持
“划片招生、就近招生”
原 则
小编特整理了当下泉州市区超全公办小学、幼儿园、初中名单,以及各自适用的招生服务划分范围,一起看看你家周边有哪些学校可就读!
(鉴于2019年各区学校秋季招生服务范围暂未出炉,暂且整理现有最新的2018年划片范围先行参考,可能会遗漏一些2018年下半年后期新投用学校,仅供参考。标题所示“学区名单”指的是:泉州主城公立幼儿园、小学、初中名单。
泉州主城超详细
小学学校名单
泉州市直小学名单
附招生服务范围
2019年新投用小学,包括:泉州市第二实验小学(开发区校区)等,招生服务范围暂未得知(目前已知中南漫悦湾及九龙公馆已被划入),其他学校可先行参考。
(以上表格仅供参考,具体以每年公示招生范围为准)
丰泽区公办小学名单
附招生服务范围
2018年下半年及2019年丰泽区新投用了的几所学校,包括:丰泽区第三实验小学(城东校区)、丰泽区第五实验小学(原沉洲小学新建校)、泉州师范学院第二附属小学(原泉州师范学院附属丰泽小学)等,招生服务范围暂未得知,其他学校可先行参考。
(以上表格仅供参考,具体以每年公示招生范围为准)
鲤城区公办小学名单
附招生服务范围
除2019年新投用学校及部分新调整招生服务范围的学校外,以下为2018年秋季鲤城区各学校最新招生服务范围,以供参考。
值得一提的是,2018年鲤城江南板块新迎来了“泉州实验中学鲤城附属学校”的投用,优质教育资源为周边片区居民带来利好。
-点开大图更清晰-
(以上表格仅供参考,具体以每年公示招生范围为准)
【鲤城老城区小学招生服务区示意图】
-点开大图更清晰-
洛江区公办小学
招生服务范围
除2019年新投用学校及部分新调整招生服务范围的学校外,以下为2018年洛江区各学校最新招生服务范围,以供参考。
一、泉州市实验小学洛江校区:万盛社区
二、洛江区实验小学:桥南社区、万福社区、琯头社区(324国道以南)。
三、万安中心小学:杏宅社区、院前社区、塘西社区、后埭社区、琯头社区5个社区适龄儿童及符合条件万安街道内进城务工人员随迁子女。
四、双阳中心小学:朝阳、阳山、新峰、新岭、坪山、新阳部分(仕林坑)。
五、闽南师范大学泉州市洛江区附属小学:前洋、新阳部分(除仕林坑外)。
六、南山小学:南山、新南。
七、阳江小学:阳江、前埭。
八、河市中心小学:
1、河市中心小学:河市、炉田、浮桥、庄田、官洋、市田、鸟关、蛟南、岭客、厝斗等十个行政村内的适龄儿童;
2.其他基层小学按需招生。
九、马甲中心小学:
1、马甲中心小学:马甲村、新奄村、仰恩村、洋坑村、梅岭村、溪北村、潘内村坑头组;
2.马甲第二中心小学:杏川村、永安村、及湖景帝苑。
3.其他基层小学按需招生。
十、罗溪中心小学
1.敬德中心小学:双溪村、柏山村9个小组(虹山乾、社仔埔、土炉、内厝、外厝、四落、尾厝、顶美园、下美园)、垵内村、三村村、东方村、双合村、广桥村、大路脚村、钟山村、建兴村。
2.其他基层小学按需招生。
十一、虹山中心小学
1.虹山中心小学:虹山村、松角山村及乡直机关干部、事业单位职工子女;
2.苏山小学:苏山村、前坂村、白凤村。
泉州主城超详细
公办幼儿园名单
泉州市直幼儿园名单
附招生服务范围
除2019年新投用学校及部分新调整招生服务范围的学校外,以下为2018年泉州市直幼儿园最新招生服务范围划分,以供参考。
(以上表格仅供参考,具体以每年公示招生范围为准)
丰泽区公办幼儿园名单
附招生服务范围
除2019年新投用学校及部分新调整招生服务范围的学校外,以下为2018年秋季丰泽区幼儿园最新招生服务范围划分,以供参考。
-点开大图更清晰-
(以上表格仅供参考,具体以每年公示招生范围为准)
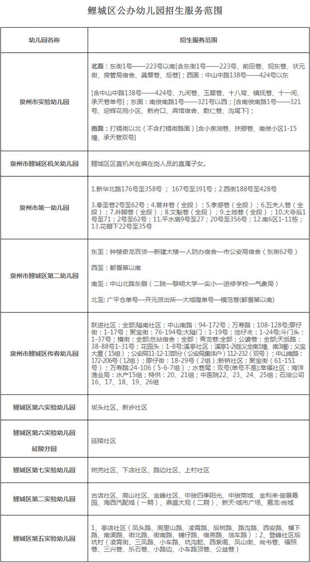
鲤城区公办幼儿园名单
附招生服务范围
除2019年新投用学校及部分新调整招生服务范围的学校外,以下为2018年秋季鲤城区幼儿园最新招生服务范围划分,以供参考。
-点开大图更清晰-
(以上表格仅供参考,具体以每年公示招生范围为准)
【鲤城老城区幼儿园招生服务区示意图】
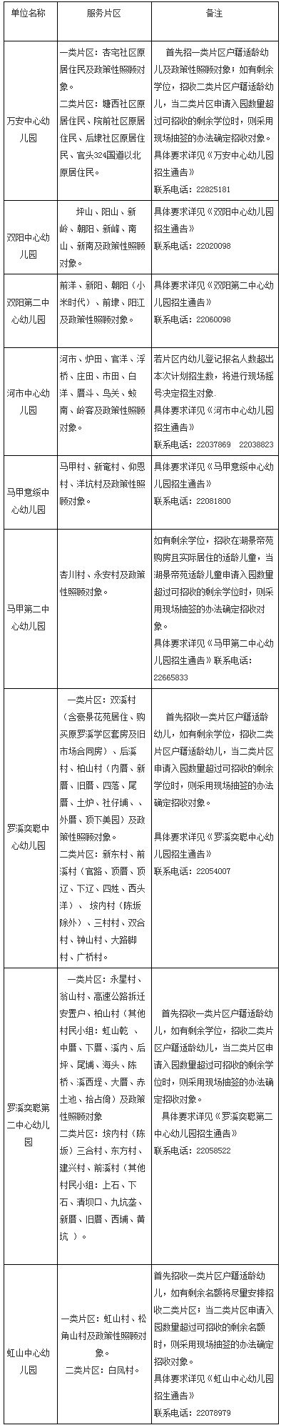
洛江区公办幼儿园名单
附招生服务范围
除2019年新投用学校及部分新调整招生服务范围的学校外,以下为2018年秋季鲤城区幼儿园最新招生服务范围划分,以供参考。
-点开大图更清晰-
(以上表格仅供参考,具体以每年公示招生范围为准)
泉州丰泽/鲤城超详细
优质初中名单
丰泽主要初中
招生片区划分
泉州第一中学(学府校区)、泉州培元中学、泉州第五中学(桂坛校区)、泉州第七中学等四所学校初中部每所面向鲤城区、丰泽区分别招收初中特长生。
泉州外国语中学、泉州实验中学(圣湖校区)、泉州实验中学(滨江校区)、仰恩大学附属中学面向全市的初中招生,具体以每年公示招生范围为准。
城东中学:
户籍关系在城东街道、华大街道的小学毕业生(华侨大学教职工子女除外);
北峰中学:
户籍关系在北峰街道及清源街道的环山社区、田边社区、城口社区、西宝社区的小学毕业生;
东海中学:
户籍关系在东海街道(云谷、云山、大坪社区除外)的小学毕业生;
华大附中:
华侨大学教职工的子女;
泉州九中:
户籍关系迁入丰泽街道和泉秀街道所辖社区的小学毕业生;
泉州十中:
户籍关系在东湖街道,清源街道的普明社区、后茂社区、环清社区、清源社区,东海街道的云谷社区、大坪社区、云山社区的小学毕业生和户籍关系迁入丰泽街道和泉秀街道所辖社区的小学毕业生;
东海中学(公办):
户籍关系属于东海街道原云山村的小学毕业生;
北师大泉州附中(民办):
户籍关系属于东海街道原云山村的小学毕业生;
泉州五中(桂坛校区):
面向丰泽区的东湖、丰泽、泉秀3个街道办事处辖区内小学招收100名毕业生(具有户籍或学籍)。(电脑派位)
泉州一中(东海校区):
招收学籍在丰泽区东海街道办事处辖区内的泉州师院附属丰泽小学、临海小学、渚江小学、东海湾实验学校
(以上表格仅供参考,具体以每年公示招生范围为准)
鲤城区主要初中
招生片区划分
鲤城区南片区:
南片区:泉州培元中学、泉州五中(桂坛校区)、泉州六中、泉州七中(金山校区)等4所中学,招收泉州市实验小学、泉州师院附属小学、泉州市晋光小学、泉州市通政中心小学、泉州市第二中心小学、泉州市立成小学、泉州市鲤城区实验小学、鲤城区东门实验小学、泉州市新隅小学、泉州市第三实验小学等10所小学的毕业生。
北片区:
北片区:泉州一中(学府校区)、泉州培元中学、泉州五中(桂坛校区)、泉州六中等4所中学,招收泉州市实验小学、泉州师院附属小学、泉州市晋光小学、泉州市通政中心小学、泉州市西隅中心小学、泉州市新村小学、泉州市昇文小学、泉州市第三实验小学、泉州外国语中学鲤城附属小学等9所小学的毕业生。
学籍关系在江南新区浮桥、江南、金龙、常泰四个街道办事处的小学毕业生,以及户籍关系在以上四个街道办事处但不在辖区内小学就读的毕业生,可申请回户籍所在地升学,实行免试、就近划片升学(单校划片、对口直升)。
户籍、学籍关系在开元、鲤中、海滨、临江等4个街道辖区内的小学毕业生(新区户籍毕业生除外)可由泉州十五中学、明新中学和凌霄中学实行派位。
(根据鲤城区2018年初招官方意见,以上表格仅供参考,具体以每年公示招生范围为准)
洛江区主要初中
招生片区划分
(1)马甲中学招收具有马甲镇潘内、前安、马甲、新奄、彭殊、仰恩、洋坑、梅岭、祈山、永安、杏川、新民、新建、新生村户籍的小学毕业生。
(2)就南中学招收具有马甲镇炉田、梧峰、溪北、二甲、就南、后坂、西头、溪林、义山、蔡内村户籍的小学毕业生。
(3)其他公办中学招收具有本乡镇(街道)辖区内户籍的小学毕业生。
鉴于马甲中学的招生规模有限,马甲中学仅招收除四方小学外的原服务区域内的第二批招生对象,学籍关系在四方小学和实际居住在马甲镇潘内村的外来务工人员随迁子女改由就南中学招收。
(根据洛江区2018年初招官方意见,以上表格仅供参考)
泉州市区
主要民办初中招生
泉州市区有哪些小升初民办学校可以选择?今天,就和泉州热门微信公众号一起来关注下。
其它新增民办初中:
1
泉州实验中学鲤城附属学校
主要面向鲤城区招收初中新生。确需跨县(市、区)招生须由鲤城区教育局商相关县(市、区)教育局同意后,方可组织实施。
校址:鲤城区金龙街道古店社区媒人桥路2号(原泉州信息职业技术学院)。
联系电话:22560636。
2
泉州市丰泽刺桐中学
主要面向丰泽区招收初中新生。确需跨县(市、区)招生须由丰泽区教育局商相关县(市、区)教育局同意后,方可组织实施。
校址:泉州市丰泽区博东路235号。
联系电话:059568293771。
3
泉州丰泽区华创学校
主要面向丰泽区招收初中新生。确需跨县(市、区)招生须由丰泽区教育局商相关县(市、区)教育局同意后,方可组织实施。
校址:泉州市丰泽区浔美工业西辅路803号。
联系电话:15559508393。
4
泉州外国语中学洛江学校
主要面向洛江区招收初中新生。确需跨县(市、区)招生须由洛江区教育局商相关县(市、区)教育局同意后,方可组织实施。
校址:洛江区万虹路22号。
联系电话:22794515。
(根据泉州市区2018年初招官方意见,以上表格仅供参考)
盘点泉州市区热点楼盘学区排行:
以下是泉州市区各个综合学园的现状以及周边热门楼盘和小区房价,让我们一起来看看。
1、东海板块
东海学园鸟瞰图(图片来源网络)
东海板块之东海学园
东海学园设有泉州一中、晋光小学、市机关幼儿园优质教育资源,3所学校容纳6000余名学生。
东海学园包括泉州市温陵实验幼儿园东海园区、晋光小学东海校区和泉州一中东海校区,目前已全部建成招生。另外,东海片区内优质教育资源还包括丰泽区第二实验小学东海校区和丰泽区第二实验幼儿园,目前都在进行桩基施工,力争2020年正式招生办学。
○晋光小学
东海校区总投资1.68亿元,占地面积约41.9亩,总建筑面积约为3.33万平方米,规划为48个班的六年制完全小学,总在校生2160名,该校区已于2014年9月投入使用。
纳入招生范围楼盘与片区
根据晋光小学(东海校区)2017秋季一年级的招生方案显示,学校的服务片区为:
1、海星小区二期住宅区(北星社区莲垵、坪上两个自然村的原村民直属子女作为学校招生服务对象)。
2、海星小区扩建项目范围内住宅区。
3、府西路以东,丰海路以西,滨海街以北,双垵街以南的办公和住宅区。值得一说,香缤国际纳入了晋光小学的招生范围内。
○泉州一中东海校区
总投资4.82亿元,占地123亩,总建筑面积10万余平方米,办学规模为初中36个班,高中30个班,总在校生3300人。泉州一中东海校区于2015年投入使用并正式招生初中新生,2016年又招收高中新生。
纳入招生范围楼盘与片区
学籍在丰泽区东海街道办事处辖区内的泉州师范附属丰泽小学、临海小学、渚江小学、东海湾实验学校等4所学籍满2年,并实际就读2年以上的小学毕业生。同时纳入招生范围的热门楼盘有:香缤国际、东海湾御花园、十二宴、海悦府等。
目前,丰泽区第一实验小学(城东校区)纳入范围内的重点项目:保利城一期、中骏雍景台、中骏御金台(含住宅及1594套soho)。
泉州市机关幼儿园东海园区鸟瞰图(李海峰 供图)
○泉州市机关幼儿园东海园区
该幼儿园位于泉州市新行政中心东北侧、支二路西侧,计划投资5800万元,用地面积18.55亩,总建筑面积为12351平方米。幼儿园建设规模为20个教学班,其中设置15个教学班和5个早教班,分为4个年段(小小段、小段、中段和大段),每个年段5个班,每班30人,全园共600人。
纳入招生范围楼盘与片区
泉州市机关幼儿园东海园区2018年秋季开始招生。招生服务范围为泉州市委市政府机关各部、办、委、局干部适龄子女。
东海板块之泉州师院附属丰泽小学
泉州师范学院附属丰泽小学创建于1951年,原名东边国民学校,1953年正式更名为泉州市东梅小学,1959年扩展为完全小学。2003年9月后埔、北星两校并入。2005年12月,正式更名为丰泽区人民政府与泉州师范学院联办的“泉州师范学院附属丰泽小学”,2006年9月正式升格为区直属小学,是一所文化底蕴积淀深厚的书香学府。
2017年11月30日泉州师院附属丰泽小学扩建项目正式开工。
泉州师院附属丰泽小学扩建项目为2017年丰泽区重点建设项目,总建筑面积27575平方米,地上建筑面积19935平方米,下设车库,地下建筑面积7640平方米,项目总投资约9600万元。
纳入招生范围楼盘与片区
据丰泽区2017年秋季公办小学及幼儿园的招生工作意见显示,泉州师范学院附属丰泽小学服务范围为:冬梅社区、后浦社区、滨城社区、北星社区(三坪小组除外)。
纳入招生范围的热门楼盘有:东海湾御花园、十二宴、御文阁等。
东海板块之丰泽第二实小东海校区
丰泽区第二实验小学东海校区位于丰泽区东海街道东梅社区内,东海大街西侧,以福建省示范学校标准为基础,用地面积22428.7平方米(33.6亩),设置48个教学班,总投资约2.1个亿。将建设教学楼、综合楼、艺术楼、图书馆、体育馆。体育馆将建成集体育比赛、文艺会演、学术报告等为一体的多功能场馆,户外运动场地将建300米的标准塑胶跑道;图书馆将按国家级示范图书馆标准建设。
纳入招生范围楼盘与片区
丰泽区第二实验小学东海校区已于2017年11月正式动工。
海宸尊域、碧桂园天玺湾一期、上实海上海、万科城市之光、碧桂园公园里等楼盘已与丰泽区第二实验小学正式签约,届时,项目业主适龄子女可优先入读丰泽区第二实验小学东海校区。碧桂园凤凰岛划片可就读临海小学。
2、城东板块城东板块之城东学园
城东学园包括泉州五中、泉州市第二实验小学、泉州丰泽幼儿园新校区。学园位于泉州城东片区内,西至安吉路、北至海韵路、南至毓才路、东至规划配套用地。地块总面积约270亩。
泉州五中城东校区(图片来源网络)
○泉州五中城东校区
泉州第五中学城东新校区用地约162.77亩,项目按总在校生72班、3600人规模建设。该校区于2014年8月底交付校方办学使用。
纳入招生范围楼盘与片区
2014年9月招收了1000多名高一新生和国际部学生入学,目前仅为高中校区,初中校区仍在桂坛校区。
○泉州市第二实验小学城东校区
泉州市第二实验小学创办于1996年,属市直小学。市二实小也是各种省级荣誉的“宠儿”:福建省文明学校,福建省示范小学、福建省实施素质教育先进学校……
泉州市第二实验小学城东新校区用地约54.3亩,项目按总在校生48班、2160人规模建设。
纳入招生范围楼盘与片区
泉州市第二实验小学城东校区正在开展前期工作,争取早日开建。
○泉州市丰泽幼儿园城东校区
泉州丰泽幼儿园创办于1996年8月,是市教育局直接管辖的全日制幼儿园,获荣誉称号无数:省示范幼儿园、省先进档案室、省绿色学校……
泉州市丰泽幼儿园城东新校区用地约22.03亩,规划为30班的幼儿园,包括大、中、小班,包含教师生活空间、公共活动空间、室外活动场地。幼儿园的总面积约为19860平米,其中,包括19505平米的幼儿园建筑及室外场地6931平米。
纳入招生范围楼盘与片区
丰泽幼儿园城东校区在紧锣密鼓地建设中。整个项目争取于2019年底完工,预计2020年秋季招生开学。
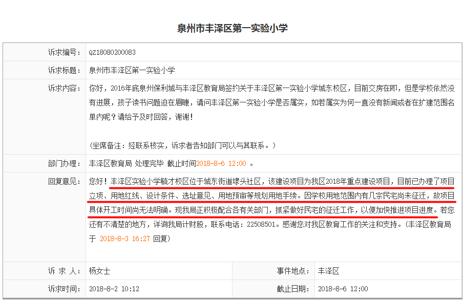
城东板块之丰泽区第一实验小学城东校区
2016年底,泉州保利城与丰泽区教育局签约关于丰泽区第一实验小学城东校区,至今没有任何开工进展声音。
诉求内容:
你好,2016年底泉州保利城与丰泽区教育局签约关于丰泽区第一实验小学城东校区,目前交房在即,但是学校依然没有进展,孩子读书问题迫在眉睫,请问丰泽区第一实验小学是否属实,如若属实为何一直没有新闻或者在扩建范围名单内呢?请给予及时回答,谢谢!
回复意见:
您好!丰泽区实验小学毓才校区位于城东街道埭头社区,该建设项目为我区2018年重点建设项目,目前已办理了项目立项、用地红线、设计条件、选址意见、用地预审等规划用地手续。因学校用地范围内有几宗民宅尚未征迁,故项目具体开工时间尚无法明确。现我局正积极配合各有关部门,抓紧做好民宅的征迁工作,以便加快推进项目进度。若您还有不清楚的地方,详询我局计财股,联系电话:22508501。感谢您对我区教育工作的关注和支持。(丰泽区教育局于 2018-8-3 16:27回复)
纳入招生范围楼盘与片区
未建。
目前,丰泽区第一实验小学(城东校区)纳入范围内的重点项目:保利城一期、中骏雍景台、中骏御金台(含住宅及1594套soho)。
城东板块之丰泽区第三实验小学城东校区
丰泽区第三实验小学城东校区
丰泽区第三实验小学城东校区位于丰泽区城东街道通湖社区,建筑面积25000平方米,项目以福建省示范小学的标准进行建设,共设置36个教学班,拟建设教学综合楼、办公综合楼、梯形教室(含学术报告厅)、多功能体艺厅(内设地下短池游泳馆)等。
纳入招生范围楼盘与片区
据悉,项目预计今年秋季开始招生。
目前,丰泽区第三实验小学(城东校区)招生片区也还未明确。
据了解,南益汇景豪庭、星光耀广场(住宅和SOHO)和水墨兰庭等小区有纳入招生服务范围。
城东板块之泉州海滨实验小学
2017年8月,位于城东新区的丰泽区海滨小学升格为区直属小学,并更名为海滨实验小学,按实验学校性质办学。
目前,海滨实验小学也在加快改造升级,总投资3000万元、建筑面积7000多平方米的2号教学综合楼、体育馆及附属配套设施工程,已经完成地下室顶板水泥浇筑。项目建成后,海滨实验小学办学规模可以达到36个教学班,学生容量近2000人。
纳入招生范围楼盘与片区
据丰泽区2017年秋季公办小学及幼儿园的招生工作意见显示,海滨小学招生服务范围为庄任社区、华城社区。
城东-洛江板块其他学校及招生片区情况(点击查看大图,数据:截至2017年底):
对于已经买在城东-洛江板块的购房者,片区内没有可就读的公办幼儿园,而又急于上学的,小编也整理了附近部分民办幼儿园信息及收费情况:
备注:每年的招生政策都有可能发生变化,建议想要购买学区房的购房者请详细咨询教育部门。以上信息为小编多方了解,仅供参考,若信息有出入,欢迎指正。
3、洛江板块洛江板块之泉州市实验小学洛江校区
泉州市实验小学创建于1934年,是百所《中国名校》之一,是一所教育质量高,师资力量强,环境设备好的实验性、示范性重点小学。该校前身是“卓然小学”。泉州市实验小学洛江校区位于洛江区安达路旁,紧邻泉州医学高等专科学校新校区。该校区于2014年9月开始招生。据介绍,泉州市实小洛江校区正进行扩建工程,此次主要扩建二号楼、三号楼,总建筑面积有4300多平方米,总投资金额为1100万元,预计4月下旬可完成主体结构封顶,建成后两栋建筑,可新增18间教室。
市实小洛江校区扩建工程效果图
纳入招生范围楼盘与片区
该校区的招生服务片区为万安街道所辖的万盛社区;
纳入招生范围的热门楼盘有:三盛四季公园、津汇红树湾、大江盛世等。
洛江板块之双阳学园
为了进一步完善教育布局,提升教育发展水平,洛江规划在双阳街道建设教育学园,包含闽南师范大学洛江区附属小学和双阳第二中心幼儿园两个项目。
闽南师范大学洛江区附属小学效果图
○闽南师范大学泉州市洛江区附属小学
闽南师范大学泉州市洛江区附属小学是由洛江区人民政府与闽南师范大学联合创办的一所公办全日制完全小学。学校位于洛江新行政中心南侧核心区,占地面积26008㎡,规划建设教学楼2幢、科技楼1幢、综合楼1幢和体育馆1幢,共36个教学班,能容纳1800个学位。2018年9月建成2幢教学楼,并正式投入使用。
纳入招生范围楼盘与片区
目前,新盘中伟宏小米时代已签约。
○双阳第二中心幼儿园
双阳第二中心幼儿园是省委、省政府第二轮学前教育三年行动计划项目,位于双阳街道新阳、新峰社区纬三路与规划路交叉口东南侧,与闽南师范大学泉州市洛江区附属小学毗邻,占地面积6430㎡,拟建设教学楼及综合办公楼,按照15个教学班进行规划、设计,可接纳450个学位。
纳入招生范围楼盘与片区
纳入招生范围:伟宏小米时代已签约
洛江板块之阳江学园(规划)
在洛江区2018年区级重点项目和为民办实事项目中,阳江学园正式立项,成为泉州市区继丰泽城东学园、东海学园、鲤城江南学园、台商区湖东学园之后,泉州市区第五个综合学园。
据洛江区公布的最新信息,阳江学园拟建达标小学、中学各一所,目前已确定小学选址,准备进行方案竞赛。参照以往泉州综合学园中小学一体的模式,阳江学园或将延续此种模式。目前小学选址确定,中学或也将会在周边规划新的用地加以建设。
阳江学园附近今年有两大在售楼盘:南益刺桐春晓、万盛项目(原宏益项目)大概率可以入读。
洛江板块之洛江区实验小学
泉州市洛江区实验小学为洛江区第一所实验小学,创建于1971年, 学校占地面积34亩,已建校舍面积6936平方米,塑胶跑道250米,塑胶篮球场2个,新建2#综合楼、3#教学楼已竣工。学校现有32个班级、1728名学生,教师74人。学校先后被评为“全国书法教育示范校”“泉州市文明学校”、“泉州市‘国宝’文化宣讲及爱国主义教育示范单位”、“泉州市科技教育示范单位”和“洛江区校园文化建设先进单位”等。
纳入招生范围楼盘与片区
纳入招生范围包括:桥南社区、万福社区、琯头社区(324国道以南)
纳入招生范围的热门楼盘有:嘉琳广场、建发中泱天成等。
洛江板块之万安中心小学
万安中心小学占地面积2万平方米,现建有教学楼一幢,建筑面积3341平方米,综合楼一幢,建筑面积3456平方米,拟再建附属楼一幢,建筑面积约3000平方米,可容纳学生1200人。学校少先队大队被评委2005-2006年福建省少先队红旗大队;学校2006年荣获泉州市德育先进集体称号;并于2007年被评为洛江区教育教学常规管理先进单位。
纳入招生范围楼盘与片区
纳入招生范围:杏宅社区、院前社区、塘西社区、后埭社区、琯头社区5个社区适龄儿童及符合条件万安街道内进城务工人员随迁子女。
洛江板块之泉州外国语中学洛江分校(私立)
泉州外国语中学洛江学校位于洛江区万虹路,是一所集幼儿园、小学、初中、高中、国际部于一体的大型民办优质全日制完全学校,学校总建筑面积92480多平方米。
据悉,泉州外国语中学洛江学校从2015年10月开始筹建,预计总投资2.5亿元,总建筑面积为92000多平方米,将建成一所集幼儿园、小学、初中、高中、国际部于一体的大型民办优质全日制完全学校。
纳入招生范围楼盘与片区
作为洛江区重点建设项目之一的泉州外国语中学洛江学校2018年9月份全部投用。
4、江南板块
江南板块之江南学园
江南学园项目包括泉州七中江南学园校区、鲤城区第三实验小学、鲤城区第二实验幼儿园。项目位于江南新区金龙街道高山社区西侧至池峰路段,总用地面积约173亩。
江南学园鸟瞰图(图片来源网络)
○泉州七中江南校区
泉州七中江南学园校区项目用地面积约116亩,总投资近2亿元,按照省一级达标中学标准高起点规划,建设教学楼、实验综合楼、图书楼、行政楼、艺术馆、学生宿舍楼、教工宿舍楼、礼堂体育综合馆等设施,规划办学规模为76个班。泉州七中江南学园校区目前项目6层图书馆已建成,预计2020年秋季投入使用。
○鲤城区第三实验小学
鲤城区第三实验小学用地面积约43亩、建筑面积约1.5万平方米。该校可开设48个教学班,容纳学生约2160人。鲤城区第三实验小学该已于2015年秋季正式招生并投入使用。
纳入招生范围楼盘与片区
据鲤城区2017年秋季公办小学及幼儿园的招生工作意见显示招生服务范围:高山社区(原住户)、古店社区(原住户)、金利来·御景嘉园、海西汽配城(一期)、鼎盛大观(二期)、中骏四季阳光、中骏商城、中骏商城SOHO公寓、新天城市广场、嘉龙尚城、笋江花园城等小区。
○鲤城区第二实验幼儿园
鲤城区第二实验幼儿园用地面积约l4亩,建筑面积8088平方米,可供开设18个教学班,容纳500多名学生。鲤城区第二实验幼儿园已于2014年秋季投入使用。
纳入招生范围楼盘与片区
据鲤城区2017年秋季公办小学及幼儿园的招生工作意见显示招生服务范围:古店社区、高山社区、金峰社区、中骏四季阳光、中骏商城、金利来御景嘉园、海西汽配城(一期)、鼎盛大观(二期)、新天城市广场、嘉龙尚城等。
江南板块之泉州实验中学鲤城附属学校(私立)
泉州实验中学鲤城附属学校位于泉州市鲤城区江南新区延陵社区建发珑玥湾二期项目旁,项目是鲤城区第一个采用政府和社会资本合作PPP模式实施,由泉州利龙置业有限公司中标、投资建设、运营,其中建设期2年,运营期28年,运营期满后无偿移交给鲤城区政府。
项目总用地面积34亩,总建筑面积20294.46㎡,项目功能规划为9年制中小学校,总投资5600万。项目开工建设对于完善站前大道片区教育配套、提升片区知名度,对于促进江南新区整体配套设施的建设和完善具有重要意义。
纳入招生范围楼盘与片区
目前,泉州实验中学鲤城附属学校工地正紧锣密鼓施工中,预计2019年秋开始招生,纳入招生范围的热门楼盘有:建发珑璟湾、建发珑玥湾、皇江御景等。
5、桥南板块
桥南板块之泉州五中桥南校区
泉州五中桥南校区
▲泉州五中桥南校区效果图
泉州第五中学桥南校区位于晋江市池店镇桥南片区,规划为公办独立初级中学。泉州五中桥南校区正在建设中,教学楼、办公图书楼、食堂宿舍楼、体育馆等10幢主体建筑已封顶,将于2019年秋季开始招生。校区为初中校,计划设置48个教学班,能容纳在校学生数2400人,项目总用地面积75.7亩,总投资2.66亿元,建成后将委托泉州五中负责全面管理,将填补桥南片区无初中的空白,并完善桥南片区义务教育阶段的教育链条,使桥南片区拥有优质的幼儿园、小学、初中一站式教育配套。
纳入招生范围楼盘与片区
据悉,泉州第五中学桥南校区将力争于2019年秋季招生。
周边有望入读的热门楼盘有:百捷御府、百捷天下、恒大御景、百信御江帝景、万科金域滨江等。
桥南板块之晋江市第三实验小学
晋江市第三实验小学位于晋江市池店镇桥南片区,2009年9月1日开办,由教学楼、体育馆、生活服务楼和师生运动场所等设施组成,办学规模按30个班, 1500人进行规划设置。
纳入招生范围楼盘与片区
据晋江市第三实验小学2018年秋季招生告学生家长书,晋江市第三实验小学一年级优先招收片区原住居民(华洲村、大洲村、霞美村、清蒙村、柴塔村、御辇村)户籍子女,争迁安置户子女及本校教师子女。剩余学位派位招收片区内符合“两一致”要求购房户子女,池店镇区内市、镇、直行政事业单位、国有企业编制内人员子女,政策照顾对象(军人、优秀人才、规模企业高管和专业人才、“积分优待对象”的子女。)
桥南板块之晋江市第三实验小学(滨江校区)
晋江市第三实验小学(滨江校区)位于池店镇大洲村,占地面积15134平方米(折22.7亩),学校总建筑面积16327平方米,由3栋教学综合楼及教师宿舍楼、体育馆组成。项目预计总投资4900万元,规划为18个教学班。
第三实验小学滨江校区,预计将于2018年2月工程竣工验收,2018年9月正式投入使用。
▲晋江市第三实验小学滨江校区效果图
纳入招生范围楼盘与片区
据晋江市第三实验小学2018年秋季招生告学生家长书,晋江市第三实验小学(滨江校区)优先招收服务片区(主要服务卓辉海港城、世源江湾国际、舒华奥体中心、百信御江帝景、华洲安置小区、华洲家饰市场和未来的万科金域滨江等小区)内适龄儿童入学,再统筹接收桥南片区“两一致”(派位落选)适龄儿童入学。
6、台商区板块
台商区板块之湖东学园
湖东实验学园位于台商区海丝艺术公园正大门口,总用地面积约173.77亩,分别建设实验幼儿园、实验小学、实验中学,总建筑面积约13万平方米,总投资约12亿元,可提供义务教育阶段学位4200个。
湖东实验园现状(图片来源网络)
泉州台商投资区湖东实验学园包括泉州第五中学台商区分校、泉州师范学院附属小学台商区分校、泉州台商投资区湖东实验幼儿园。学园已于2018年9月全面招生,其中幼儿园5班120人;小学8班365人;初中6班228人。其中,幼儿园用地面积15.77亩,办学规模15个班;小学用地面积约50亩,办学规模48个班;中学用地面积约108亩,初中36个班、高中24个班。小学和幼儿园皆于2018年建成;中学现正进行全面主体施工,预计2019年完成建设。据悉,泉州五中台商区分校、泉州师院附小台商区分校在教学管理、师资培训、教育科研、学生发展等方面与泉州五中、泉州师院附小实行一体化办学策略和办学模式。合作学校派出行政领导担任分校校长并组成管理团队,直接负责学校日常管理工作,推动学校创新发展,努力打造台商区名校。
纳入招生范围楼盘与片区
根据台商区官方答复,目前,台商投资区包括阳光城翡丽公园、圣莎拉尊湖、盛世幸福湾、万道紫云台、星湖湾、鸿盛名邸、福隆花园和隆盛御湖湾等市面上主要的楼盘,均可依政策就读湖东学园。
购买隆盛·御湖湾住宅小区商品住房的业主直系子女,可以申请就读福建省泉州第五中学台商区分校和泉州师院附属小学台商区分校;购买禧悦家园、盛达·新都城、星湖湾、金海湾、广景湖畔花园一期和御景蓝湾、阳光城翡丽公园、晖盛海湾国际、鸿盛名邸、福隆花园、圣莎拉尊湖等住宅小区商品住房的业主直系子女,五年内(即2018年9月—2022年9月)可以申请就读福建省泉州第五中学台商区分校和泉州师院附属小学台商区分校。
但根据未来湖东片区开发建设实际情况,台商区教育局将适时对湖东学园及周边部分学校的招生范围进行调整,初定于2022年后再重新划分招生范围。
7、北峰板块
泉州市培元中学北峰校区正在进行选址等前期工作,预计规划用地100多亩,拟按完中设置,办学规模72个班。此外,北峰片区还有丰泽区实验幼儿园潘山分园和丰泽区实验小学潘山校区,皆于2016年秋季招生。北峰板块之北峰学园
2017年9月,泉州市规划局开展了包括培元中学北峰校区在内的北峰学园专题研究。基于北峰片区发展建设现状,结合北峰片区发展形势,提出了站前南北大道中段东侧选点、霞美选点、招联西选点、招联东选点、群石选点等5处北峰学园选址点进行研究分析。
在北峰片区,泉州市培元中学北峰校区正在进行选址等前期工作,预计规划用地100多亩,拟按完中设置,办学规模72个班。培元中学作为省示范性普通高中建设学校和省首批义务教育教改示范性建设学校,届时将进一步发挥百年名校的辐射、示范作用,填补北峰片区缺少优质中学资源的不足。
目前,泉州培元中学北峰校区正规划选址中。
北峰板块之丰泽区实验幼儿园潘山分园
丰泽区实验幼儿园潘山分园用地面积约2422平方米,建筑面积约3782平方米,该园由丰泽区实验幼儿园负责筹办,采取“一校两区”的管理模式,不仅与云谷校区资源共享,而且有所创新、有所提升,潘山校区的规模更大、建设结构更合理、硬件设施更好。
丰泽区实验幼儿园潘山分园已于2016年秋季招生入学。
纳入招生范围楼盘与片区
万科潘山小区内适龄儿童。
北峰板块之丰泽区实验小学潘山校区
丰泽区实验小学潘山校区占地面积38亩,建筑面积18000余平方米,校园绿化面积高达6800平方米,招生规模为36班,由3幢主体建筑和配有室内篮球馆、羽毛球馆的综合性体育馆连廊组成,配有200米环形跑道、篮球场及铺设草皮的足球场。丰泽区实验小学潘山校区与丰泽实验小学总校区实行“一校两区”管理,师资互派,资源共享,同步管理。
丰泽区实验小学潘山校区已于2016年秋季招生入学。
纳入招生范围楼盘与片区
泉州万科城商品住宅类;招丰社区、招贤征地拆迁居民适龄儿童。
北峰板块之北峰中学
北峰中学东靠泉州清源山,南临西湖公园,地理位置优越。学校现有教职工107人,其中专任教师97人,市级学科带头人、区级骨干教师共34人;已聘高级教师24人,已聘一级教师43人。学校已形成一支热爱教育、师德高尚,素质优良的师资队伍,涌现出一大批教研教改能力强、教学效果显著的学科带头人。目前,学校共有29个教学班,学生1430人。
纳入招生范围楼盘与片区
北峰街道及清源街道的环山社区、田边社区、城口社区、西宝社区的小学毕业生。
北峰板块之丰泽区第六中心小学
泉州市丰泽区第六中心小学坐落于泉州市西湖公园湖畔,占地17134㎡,建筑面积5650㎡。学校拥用完善的现代化教学设施,环境优美,风景如画,是一所现代化的花园式学校。
纳入招生范围楼盘与片区
北峰社区、拒洪社区、招丰社区、北峰工业区
北峰板块之群石小学
泉州市群石小学是1999年响应泉州市丰泽区区委区政府实施规模办学的号召,由群山、群峰、肖厝和群石,四校合一。2000年12月创建福建省农村示范小学,2005年秋季通过市级示范校验收。
纳入招生范围楼盘与片区
群石社区、群山社区、群峰社区、肖厝社区
北峰板块之见龙亭小学
创办于2008年的见龙亭小学座落在泉州市见龙亭小区,交通便捷,环境幽雅,是一所充满青春活力的年轻学校。学校设有34个教学班,有1777名学生,现有教师71人,其中本科学历41人,省市区骨干教师17人,占总数的24%。
纳入招生范围楼盘与片区
招贤社区、霞美社区、招联社区、招集社区、见龙亭社区
8、清濛板块
清濛区板块之泉州市第二实验小学(开发区校区)
泉州市第二实验小学(开发区校区)
泉州市二实小(开发区校区)项目是泉州开发区在建重点项目之一。是开发区补齐民生短板、优先发展教育的重要民生工程之一。泉州市第二实验小学(开发区校区)位于泉州经济技术开发区清濛园区嘉龙现代城以西、德亿北侧路(规划24米次干道)以南,总占地面积30666㎡,总建筑面积为26000㎡。学校由市教育局与开发区管委会联合创办,属性为公办小学,将办成一所融实验性、示范性、标准化、现代化为一体,体现开发区特色的全日制完全小学。
纳入招生范围楼盘与片区
据了解,该项目于2018年2月动工建设,计划2019年秋季开始对外招生。建成后,市二实小(开发区校区)通过逐年招生,项目可提供1500个学位。
纳入招生服务范围的热点楼盘有:中南·漫悦湾、九龙公馆。
清濛区板块之泉州开发区实验学校
泉州开发区实验学校系泉州经济技术开发区党工委、管委会于2008年正式创办的、一所以服务外来创业人员子女为主的九年一贯制公办学校。学校现有67个教学班,3538名学生。学生来自全国22个省份,涵盖18个民族。其中外来从业人员子女占学生总数的93%。校园占地面积46亩,建筑面积18945平方米,有崇文街总校和圣弗兰办学点两个校区,实行一校两区统一管理。
纳入招生范围楼盘与片区
小学一年级招收户籍在开发区或居住在开发区符合政策要求的适龄儿童;初中一年级招收实验学校小学毕业且符合条件要求的学生。
具体详见:《泉州经济技术开发区管理委员会社会事业局关于做好泉州开发区2019年秋季公办中小学招生工作的通知》
其中提及开发区实验学校、市二实小(开发区校区):招生服务范围均面向区内符合条件的适龄儿童。其中包括:嘉龙尚都等商业类房产业主的适龄儿童。商业类房产首购房业主或截止今年5月30日前交易产权、当年度3月10日前入住该房产的业主直系子女纳入招生服务范围。从2020年秋季起,商业类房产首购房业主需持有一年以上居住证且实际入住;二次交易产权的业主直系子女,除符合其他六类招生对象条件的,其余不再纳入招生服务范围。需提供证明材料:房产证或真实有效住房证件(购房合同或购房贷款合同)、2019年3月10日前的物业入住证明。
附1:盘点泉州省一级达标高中
2018年6月
福建省教育厅正式发布
《关于公布省一级达标高中首轮复查结果的通知》
全省共有50所学校总体较好
予以通过复查
继续确认为“福建省一级达标高中”
其中
泉州共有12所学校,分别是
↓↓↓
泉州五中、晋江一中、泉州七中、晋江市养正中学、南安一中、泉州市培元中学、安溪一中、泉州一中、泉州市城东中学、惠安一中、德化一中、永春一中。
另外,晋江市季延中学、南安国光中学、石狮市石光中学等3所学校,薄弱环节较为明显,予以暂缓确认省一级达标高中并限期一年整改(时间自2018年3月算起)。
附2:盘点泉州高中学校
PS:因为学区划分情况较为复杂
所以信息可能不够全面
如您发现内容与实况有出入
欢迎指出讨论哦!
此外,小编特别整理了2019年泉州最新购房政策,速速围观!
购房政策
商业贷款
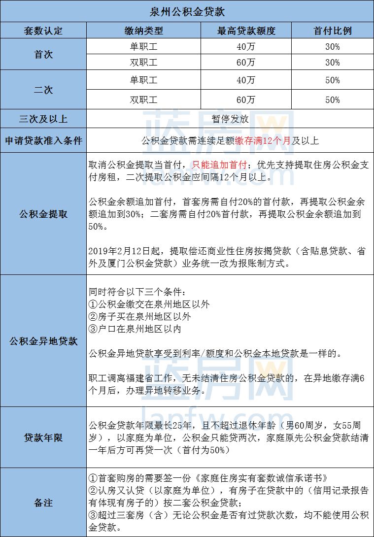
公积金贷款
泉州幼儿园小学/初高中
部分名单
-仅供参考-
泉州市区优质幼儿园
部分名单
-排名不分先后-
泉州幼师附属幼儿园
泉州幼高专附属东海实验幼儿园
泉州市机关幼儿园
泉州市刺桐幼儿园
泉州市丰泽幼儿园
泉州市实验幼儿园
泉州市鲤城区机关幼儿园
泉州市第一幼儿园
泉州市鲤城区第二幼儿园
丰泽机关幼儿园
泉州市区优质小学
不分名单
-排名不分先后-
泉州师院附属小学
泉州市实验小学
泉州市第二实验小学
泉州市晋光小学
丰泽区实验小学
丰泽区第二实验小学
丰泽区第三实验小学
鲤城区实验小学
鲤城区西隅中心小学
鲤城区通政中心小学
丰泽区湖心实验小学
泉州师院附属小学丰泽校区
丰泽区第一至第八中心小学
鲤城区第二、三中心小学
鲤城区立成小学
鲤城区升文小学
泉州市区优质初中学校
部分名单
排名不分先后:
泉州五中
泉州实验中学
泉州一中
泉州七中
培元中学
城东中学
泉州六中
泉州九中
东海中学
华大附中
泉州外国语中学
现代中学
北峰中学
北师大附中
剑影武术学校
科技中学
泉州十中
泉州市区高中学校
部分名单
排名不分先后
泉州五中
泉州七中
实验中学
泉州一中
培元中学
外国语学校
现代中学
城东中学
泉州九中
注意,以上无排名先后,有较大的主观性,容易误导家长选择,所以不具备权威评比性的,仅供参考哦。
欢迎在底部留言补充“拍砖”~
综合于
丰泽区教育局、鲤城区教育局
洛江区教育局、泉州福房网
大泉州购房内参、泉州热门整理
注:本文/本图片仅供交流学习,若信息错误或侵犯到您的权益,烦请告知,我们将立即删除
—END—
▌来源:泉州热门综合整理自泉州福房网、大泉州购房内参、泉州蓝房网、网络等
本文版权归原作者所有,向原创致敬。如果分享内容侵犯您的版权或者所标来源非第一原创,请联系,我们会及时处理。


















































