
重磅!!
南师附小分校、科利华中学分校签约入驻
两所公办名校强势加持
玄武新中心利好升级、价值飙升!
双公办名校签约!玄武新中心就要高攀不起了!
好消息!南师附小分校、科利华中学分校正式签约入驻玄武新中心!
关于这两所学校,南京人肯定不陌生,多少家庭梦寐以求的名校!
南师附小即为南京师范大学附属小学,是创办于1902年的一所百年名校。先后被省教育厅定为学制改革试点学校、首批省级重点小学、实验小学,成绩引领玄武区!师资力量雄厚、校风严谨笃实、学生全面发展、科研成果显著,是全国百所名牌小学之一、全国文教先进单位。
◇ 图源网络
科利华中学,创立于1979年,南京市初中教育第一方阵名校、江苏省首批示范初中。学校以“创设优良学习生态,为学生优质发展奠基”为办学理念,“坚持质量为本、注重内涵发展”为工作思路,经过一代代学校领导及全体师生的共同努力,逐渐发展成为特色明显、内涵深厚、师资精良的品牌初中。
◇ 图源网络
俗话说:“铁打的学区房,流水的家长”。在买房人眼里,学区房不仅关系到孩子的教育环境,也意味着房源的升值空间和转手周期。
备注:挂牌均价数据来自于365指数,原始数据为365二手房当月新增个人房源挂牌均价,统计周期为2019年2月26日至2019年3月25日。
目前南京拉力琅一线名校学区房均价普遍达到8万-9万/㎡,南师附小学区房价达到6万多每平!
有了学区房的加持,就算是“老破小”也能成为买房人眼里的“香饽饽”!
◇ 图源网络
随着家长们对初中学区房的逐渐重视,目前除了小学学区,中学也成为家长们考虑的重点之一。
在去年南京公办初中中考均分排名中,科利华中学2018年中考总均分577.8分,高出市均分60.3分,稳居玄武区公办校前列。
不同于单学区房,双学区同时拥有优质的小学+初中学区,且房源稀缺,所以最贵也最为抢手。
从长远角度来说,一旦孩子毕业,双学区的房子也能迅速转手,效益高,增值快,绝对是自用和投资的不二之选。所以双学区房在市场上往往是一房难求。
如今,玄武新中心有了南师附小分校+科利华中学分校双名校加持,“王炸硬核组合”已诞生!随着此次两所名校的签约入驻,板块内的房价将迎来新一轮的上涨,玄武新中心就要高攀不起了!
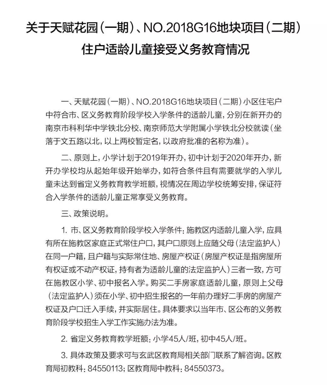
官宣!星河天赋落定名校双学区!准业主们都笑了!
近日,玄武区教育局传来消息,星河天赋住户适龄儿童将在新开办的南师附小分校和科利华中学分校就读!
学校所在地块南至文五路,西至文七路,与星河天赋隔文七路相望。
学校位置示意图
南京师范大学附属小学分校用地约15570㎡,建筑面积约20363㎡,主体建筑地上4层,地下1层,规划四轨24班,班额为45人/班,预计2019年开办。
科利华中学分校用地约24621㎡,建筑面积约28234㎡,主体建筑地上5层,地下1层,规划八轨24班,班额为45人/班,预计2020年开办。
两所学校总投资约2亿元,去年就已开工建设。
南师附小分校建设实景图
南师附小分校、科利华中学分校效果图
此外,南京星河WORLD内部规划打造一座精英幼儿园!星河天赋的准业主们都笑了,未来从幼儿园到小学、初中,12年的优质教育在家门口就可以完成!
玄武新中心板块价值飙升!高起点,高规划!
玄武新中心位于玄武大道以北,东倚农场山、西靠小红山,置身于玄武湖和紫金山的怀抱之中,符合南京人“山水城林”的居住理念。
据规划,玄武新中心将以丹霞路为中轴,形成“两心两园 两廊一带”的新格局。
“两心两园 两廊一带”
“两心”指科创智慧中心、商务商贸服务核心;
“两园”为红山森林动物园、花卉公园;
“两廊”林荫商业景观长廊、绿色商务休闲长廊;
“一带”科创特区研发带。
“两心两园 两廊一带”示意图
北侧的丹霞路、南侧的红山南路,这也是两条横贯东西的中轴线。
丹霞路从红山动物园东门向东延伸,双向6车道,路中央是近5万㎡的“绿廊”,路两侧以购物中心、写字楼为主,地下设有17万㎡的立体商业,既是“玄武新中心”的重要绿色走廊,也是繁华集聚的商业商务中轴。
丹霞路效果图
红山南路从南京站向东延伸,以科技创新研发产业为主,是未来“玄武新中心”乃至南京的产业高地。
南京星河WORLD沿玄武新中心的商务中轴丹霞路打造,是星河地产在华东打造的首个产城融合项目。
南京星河WORLD鸟瞰效果图
双地铁今年开工,未来这里四线环绕,配套酣熟!
根据南京地铁最新发布的消息,6号线和9号线预计今年上半年开工,2023年通车!这对于项目而言无疑是重大利好!对于买房人而言也更加坚定,因为星河天赋与地铁6号线和9号线交汇的丹霞路站无缝对接!
家门口就是地铁站,不仅代表生活便利程度,更预示着未来的升值潜力!
此外,地铁1号线迈皋桥站和3号线新庄站距离项目2公里不到,未来这里四线环绕,畅达全城!
除了便捷的交通和优质的资源,南京星河WORLD项目周边汇聚6大公园+4大医院+3大体育馆+2大商业中心,配套成熟!
6大公园:玄武湖公园、紫金山国家森林公园、红山动物园、华电西苑山体公园、水景公园、花卉公园(规划中)
4大医院:中西医结合医院、妇幼保健院、南京武警医院、中国医学院皮研所。
3大体育馆:玄武区体育活动中心、铁路体育馆、南林大体育馆。
2大商业中心:常发广场、万谷慧生活广场 。此外, 南京星河WORLD项目内部还将打造一座4万方的一站体验式购物中心和1万方的时尚商业街区,全面升级玄武新中心的生活服务配套设施!
首开售罄,品质热盘加推在即!现房销售,所见即所得!
上月,星河天赋首开1、2号楼,毛坯均价38900元/㎡,中签率仅10.9%,当天全部售完。不少号码偏后的买房人未能选到房深感遗憾!
最新消息好消息来了!据置业顾问透露,项目计划在下个月加推3、4、5号楼,建筑面积约为103-137㎡。所有户型均采用双卫设计,南北通透,符合东方人的生活习惯,功能性和舒适性兼具。
星河天赋即将加推楼栋信息
A户型:
建筑面积约103㎡ 三室两厅两卫
B户型:
建筑面积约118㎡ 三室两厅两卫
C户型:
建筑面积约118㎡ 三室两厅两卫
E户型:
建筑面积约137㎡ 四室两厅两卫
G户型:
建筑面积约108㎡ 三室两厅两卫
H户型:
建筑面积约123㎡ 三室两厅两卫
目前已经开放两个样板间,分别为建筑面积约103㎡的“爱马仕”主题样板间和建筑面积约118㎡的“东方雅韵”主题样板间。
建筑面积约103㎡3室2厅2卫,样板间高清大图鉴赏↓↓
建筑面积约118㎡3室2厅2卫,样板间高清大图鉴赏↓↓
玄武新中心 双地铁 双学区
星河天赋建面约103-137㎡主城现房
即将加推 恭迎品鉴
VIP LINE: 5896 9999
地址:南京市玄武区恒嘉路18号
1、
2、
3、
4、
5、
做买房人喜爱的公众平台...
房子千千万万,总有一款属于你,要买房,上凤凰……




































