先横后竖.先撇后捺.从上到下,从左到右.先里头后封口,先中间后两边等。
汉字的基本笔画
要掌握汉字的笔画数就得了解汉字的基本笔画构成,汉字由横(一)、竖(|)、撇(丿)、点(、)、折(L)五种基本笔画组成的.提归人横.竖钩归入竖.捺归人点.各种折笔都归入折。五种基本笔画中折的内容最为丰富.有26种之多,且书写比较复杂。由于它多且复杂,所以会给笔画数的确定来诸多不便,那我们就需要了解这蝗折画。
折画的判定
一般来说只要不违背基本规则和基本笔画(横、竖、撇、点)本身的特点,一笔写成,不出现重新起笔的情况.书写时符合汉字的需要并有转折的笔画,我们把它称之为折。当我们把
某个笔画判定为折时.它必须是一笔写成.写出来以后只算为一画。如

等。
(一)简单的折画
这一类折画比较简单,人们在书写过程中一般不会弄错.转折前后联系非常紧密,不会误认为或误写为两画。但要注意横折、竖折、撇折在字中不要误写成两画或者认为是两画。
(二)复杂的折画
这一类折画比较复杂.人们在书写过程经常会误认为是几画.进而将其拆分来写,这样会导致书写的不规范和笔顺、笔画数的不准确。在复杂的笔画中只要不违反基本规则和该笔画本身的特点部可为一向.如:可为一画的是“
”,而不是“
”.因为后者连写会出现从右到左的运笔走向,这是违反基本规则的,虽然“
,”也仃从右到左的运笔走向.但它符合撇本身的书写特点,所以还为一画。以上判断标准在笔画较少的字中不一定成立.如:“口”字.它应是三画.如果用判断复杂折画的标准判定它为两画,那就不准确了。所以希望读者不能千篇一律地看待每个字.要区别对待简单折画和复杂折画.两者的区别在于复杂折画其折应在两个及以上(横撇除外),简单折画一般只有一个折.这样的字还有:世,曰,目等。
书写规范汉字时笔画本身及各笔画之间的先后顺序叫作笔顺。在规范汉字中,笔顺包括两方面内容:一是笔画的走向,比如横是从左到右.竖是从上到下;二足笔画出现的先后次序。掌握正确的笔顺规则有利于我们的书写。首先,它能使你把字写快.写好看。其次,正确的笔顺能增加运笔的连贯性.缩短上下两笔之间的路程。再次.方便在各种工具书中检索汉字.因为笔川页是检字法中常用的一种辅助手段,在电脑的汉字编码中也是一个重要的信息因素。
掌握规范汉字的笔顺要具备很多方面的条件:(1)要有国家权威机构发布的笔顺规范,做到有据可依。(2)掌握笔顺规则对规范汉字的笔顺规定,这是最基本的规定。其他规则都是在基本规则的基础之上进一步细化的总结。(3)掌握规范汉字的形体结构,把合体字拆分成若干组成部件,使部件之间按照从上到下、从左到右、从外到内、从内到外以及混合使用的先后顺序书写出来。(4)知道独体字和各个组成部件的正确笔顺,这是掌握合体字笔顺的基本要求。(5)进一步了解细化了的笔顺规则表。它在基本规则的基础上进行一定范围内的归纳和总结,很有借鉴意义。(6)注意汉字的辨形,看错汉字的形状也是导致笔顺错误的一个重要原因.所以我们要时常留意相似字,分清字的各个部件的准确肜状。(7)收集容易写错笔顺的字.这样有意识地改正错误.可以收到事半功倍的效果。
一、规范汉字正确笔顺的依据
长期以来.汉字笔顺是通过《印刷通用汉字字形表》(1965年)和《现代汉语通用字表》(1988年)所收字的排列次序来确定的。但由于字表中的规范笔顺是隐性的,在应用中因理解不同出现了部分汉字笔顺的不规范现象,使用起来也不够直观。于是为了促进我国语言文字的规范化,国家语言文字工作委员会标准化委员会制订了《现代汉浯通用字笔顺规范》,由国家语言文字工作委员会和中华人民共和国新闻出版署于1997年4月7日联合发布。
《现代汉语通用字笔顺规范》改动了两个字的笔顺:
《现代汉语通用字笔顺规范》对7000个通用字的笔顺采用三种形式显示:一是跟随式。即一笔接一笔地写出整个字;二是笔画式,用横(一)、竖(|)、撇(丿)、点(、)、折(L)五种基本笔画表示,提(平提、斜提)归人横,竖提除外(归入折),竖钩归人竖,捺归入点.各种折笔都归入折;三是数字式,用阿拉伯数字1、2、3、4、5分别代表横、竖、撇、点、折,如“本”的笔顺是12341。该规范全部以显性体现出来,很方便理解。当你看到要找的字时.其笔顺就列在后面,不会让你误解。但由于它是以笔画数的多少进行排列的,并在某个笔画数范围内,它没有以拼音顺序进行排列,查阅起来极不方便,因此我们有必要对其进行以下的归纳和总结,在归纳过程中我们以一种方便快捷的方式让大家牢记汉字的笔顺。
二、规范汉字笔顺规则表
笔顺规则一般包括基本规则和补充规则,这些规则是汉字笔画书写顺序的基础,并解决了大部分汉字的书写笔顺。
(一)基本规则
三、汉字形体结构类型
现代汉语形体结构的基本类型可以分为11种。除独体字结构外,每一类中又有若干变式。关于汉字的形体结构,只有少数人会在此出较严重的错误,一旦出现也楚不容忽视的。问题在于有部分学生认为自己在此不会犯错,恰恰也就是这部分学生在形体结构上犯错。所以,如果发现自己在此出错,就必须回到这里认真改错。
四、汉字组成部件的笔顺
在这里一一列举容易写错笔顺的汉字组成部件及独体字.掌握它们的笔顺,可以说为写对汉字的笔顺打下坚实的基础。因此我们必须硬记、牢记这一部分。没有太多的捷径让大家借鉴。当然.这也不是全部.未列出笔顺的部件一般来说比较简单,按照基本规则的要求进行书写即可。即使柯部分较难的或读者认为是较难的也只是极少数,希望得到大家的进一步完蓐。当我们记住了汉字的组成部件和独体字的笔顺时,再将其按以上组合规则的顺序进行组合就能把握住大多数字的笔顺。
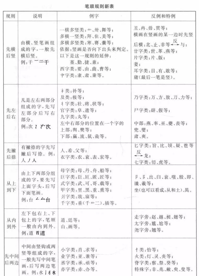
五、在基本笔顺规则基础上细化了的笔顺规则表
具备以上三点,我们呵以掌握大部分汉字的笔顺。但还不能把握汉字笔顺的全部,当把汉字的部件进行组合的时候.还会出现一些特殊的笔顺,加L单个记忆部件不够直观、不够方便并容易遗忘.为了补充以上规则不足和牢固记忆,我们在一定范围内对汉字的笔顺进行归纳、总结,在借鉴诸多专家的观点基础之上形成了以下这个新的笔顺规则表,这对学习汉字笔顺有很好的帮助。本表有许多可取之处.它可以使你在记忆汉字笔顺方面取得事半功倍的效果.当然在本表中也不免会出现少量较牵强的字,但可为大家牢记汉字笔顺提供一条捷径。
说明:第一列是该类字的基本规则;第二列是解释基本规则的含义并举例:第三列是列举同一笔顺类型的字;第四列是反例和特例.主要列举笔顺与平时大家接触的规则相反或是笔顺极其特殊的字.这一类字大多是常用汉字,对于小学教育和学前教育的师范学生来说,在以后的教学工作中经常用到。
六、注意辨别容易看错的字
把字看错也足导致写错笔顺的一个重要原因,所以我们存阅渎的过程中要特别留意字的形状.多翻阅一些l:具忙.力求把握正确的字形。
2.左右和上下结构相混淆的字(即把左右结构的字写成上下结构的字.或者反过来).这一类字主要在书写的过程巾.人们自已形成的一种不良习惯或者是某些人为标新立异而创造的,它不符合规范要求(包括行楷和行书).:列举如下:范、前、簿、懂等,“萍”字除外。
3.佳部字与隹字部相混淆导致笔顺出错,这里主要是指佳与隹右边的部分相互替换,智换以后的笔顺是明显不同的·希望在阅读时多注意两者的形状。列举如下:桂、挂、硅、奎卦、佳、娃、洼、街、畦、畦、崖、涯、睚;谁、难、雠、锥、稚等。
七、注意部分汉字笔顺的特殊性
这一类字的笔顺比较特殊,在记忆和判断力’面会给学习者带来不便。在此将其列出或划行对比、说明,以便全而掌握规范汉字的笔顺。
1.字形怪异、笔画曲折较多的字,这种字的笔顺只能啦个记牢.如:凸、凹、鼎、鬯。
2.笔顺与一般规则相矛盾的字,这是笔顺鹏的特殊规定,如:中、申、串、女。
3.情况相近而笔顺相异的字,小能因情况相近而混淆其笔顺.如:与占、水火、及一乃。
4.行书、草书以及毛笔字的许多笔顺同楷书不符.要有所区别。
5.繁体字笔顺同简化字笔顺也存在不同,清区别对待。但很多时候与简化字基本一致。
6.“车、牛等”为偏旁和为单字或是声旁时笔顺是不同的。列举如下:
八、特殊笔顺的汉字
以《现代汉语通用字笔顺规范》为准.容易写错笔顺的字至少有下列72个(按笔画数从少到多排列.同笔画数的字按第一笔笔形横、竖、撇、点、折排列):九、匕、乃、与、山、义、及、叉、五、巨、比、瓦、长、丹、方、火、为、丑、办、I于、世、北、凸、由、凹、鸟、必、讯、出、母、考、耳、再、舟、兆、壮、州、收、戒、报、巫、里、坐、免、卵、非、齿、垂、官、肃、贯、革、幽、重、鬼、差、套、脊、兜、象、祭、插、搜、葵、凿、鼎、傲、寝、撇、燕、噩、藏。
点击下图
















