中新网成都7月8日消息,成都市足协8日晚发布《关于对成都胜利十一人足球俱乐部违规违纪的处罚决定》《关于对成都胜利十一人足球俱乐部违规违纪追加处罚的决定》,终身禁止成都胜利十一人足球俱乐部4名长时间辱骂、追打、群殴裁判的球员参加成都市足协举办的所有比赛,另一名用言语辱骂、恐吓裁判员的球员被禁止参加成都市足协举办的所有比赛12个月。

《关于对成都胜利十一人足球俱乐部违规违纪的处罚决定》。成都市足协供图
据了解,此前一段“成超裁判被球员群殴”的视频引发网络热议。视频中,裁判不仅被球员从背后猛踹,还被多位球员围攻。
成都市足协介绍,在7月5日晚进行的成超联赛中,因对当值主裁判判罚不满,成都胜利十一人足球俱乐部个别球员对主裁拳脚相加。经鉴定,此次暴力行为造成主裁判多处软组织损伤,施暴行为极其恶劣,社会影响极其严重。
事后,当值主裁判第一时间向公安机关报警,成都市足协立即向公安机关移交相关比赛报告、比赛视频等资料素材,并及时与公安机关进行沟通,积极配合公安机关取证执法等相关工作。
7月8日,成都市公安局成华区分局向成都市足协通报,对涉事人员依法处以行政拘留10日并处500元罚款。
经研究决定,成都市足协做出《关于对成都胜利十一人足球俱乐部违规违纪的处罚决定》《关于对成都胜利十一人足球俱乐部违规违纪追加处罚的决定》。
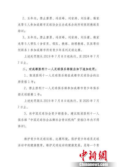
《关于对成都胜利十一人足球俱乐部违规违纪追加处罚的决定》。成都市足协供图
在五年内,这5名球员禁止带队参加成都市所有青少年系列足球比赛,禁止参加成都市足协主办或承办的所有级别教练员培训,取消在成都市足协的教练员注册资格。
成都城市足球超级联赛是成都市足协旗下举办的最高水平业余赛事。成都市足协表示,这件事件的发生,不会动摇成都市足协继续搞好城市联赛的决心。接下来,成都市足协将做好各项赛事安保工作,加强对参赛球队(教练员、球员)的警示教育工作,严厉杜绝类似事件再次发生。
(原题为《成都市足协:4名“成超裁判被球员群殴”涉事球员被终身禁赛》)







