对于个人健康来说,最重要的影响因素是什么?
饮食、运动、居住环境、还是心态?
毫无疑问,对于健康而言,这些因素都是重要的
——然而,都谈不上“最重要”。
在2015年,威斯康辛大学和美国最大的健康基金会“罗伯特·伍德·约翰逊基金会”合作,构建了一个描述人群健康的模型。
在这个模型中,各种健康因素被分为了四大类,分别是:
①健康行为,包括饮食、运动、性行为和烟酒的使用情况;
②医疗护理,包括获取医疗服务的方便程度,以及能获取到的医疗服务的质量;
③生活环境,包括空气、水、居住环境和通勤状况;
④社会经济,包括教育、收入和工作。

研究人员考察了美国45个州3031个郡县的数据。
结果发现,对寿命、疾病和生活质量影响最大的因素来自于社会经济方面。
社会经济因素占健康总因素的47%。
也就是说,人的健康,接近一半是由社会经济状况决定的。
相比之下,健康行为占34%,医疗护理占16%,生活环境仅占3%。
而决定一个人的社会经济状况的,主要是三个方面
——教育、收入和工作。
1.教育:高知的优势
在决定健康的因素中,教育是一个重要的但却容易被忽视的因素。
研究表明,受教育程度越低,在许多疾病中的发病率就会越高
——这些疾病包括糖尿病、高血压、肝病、以及许多心理疾病。
而从预期寿命上度来看,两个25岁的人,一个拥有硕士学位,一个只有高中学位,前者比后者预计要多活10年以上。
为什么教育会对健康产生如此之大的影响?
一个关键的原因是,教育能拓展人的认知,而认知能深刻地影响着健康结果。
在回忆录《受教》(Educated)中,塔拉的经历就能说明这一点。
塔拉一家的7个兄弟姐妹都从来没有上过学,也都从未去过医院。
这一部分是因为宗教的影响,另一部分则因为父亲的偏执。
一次,塔拉在车祸中受伤,并且几度失去知觉。
但即便在这种情况下,她的家人也完全没想着送她就医。
塔拉感觉身体很痛。但她得到的,只有灵性治疗和一些草药。
按照宗教的传统,塔拉会在十八岁左右嫁为人妇。
但在三哥的支持下,塔拉选择了另一条路——自学考大学。
尽管家人的反对,她最终还是成功地入了大学校门。
在学校的教育中,她逐渐认识到了世界的真相。
她认识到了自己的原生家庭存在的问题,也认识到父亲可能存在的双向情感障碍。
在认知逐渐改变后,她也从一开始的死不就医,到慢慢学会了求助于现代医疗。
在这里,教育让她得以拥有更多,其中就包括更好的健康条件。
按照原先的轨迹,她可能会早早地出嫁,并在之后接受着非正规的产婆的接生——就像她母亲那样。
这当然意味着非常高的死亡风险。
在影响健康的因素中,医疗护理占了16%。
你可以看到,获得这16%仍然是需要一定的认知基础的。
当然,塔拉的例子是有些极端的。
但考虑到教育对认知的作用,生活中的很多事情就变得一目了然:
为什么越是在农村,越是各种山寨食品泛滥?
为什么很多癌症村都出现在偏远地区?
为什么提早辍学的学生更容易吸烟、酗酒,以及进行高危的性行为?
而就在我们身边:
为什么许多买虚假保健品的都是老人?
为什么你劝说家里的长辈少吃点白米白面,但他们就是不听?
为什么有些人被传销的保健品忽悠,然后又来忽悠其他人?
在很大程度上,答案都可以归结到人的认知上。
这个世界总是呈现出两极化。
在健康的道路上,另一些人已经走得很远了。
这是一群受过更高教育并不断拓展自我认知的人。
他们在做着各种新的健康尝试——从普通的轻断食、冥想、高强度间歇性训练,到更为高阶的各种抗衰老方案。
比如,哈佛教授大卫·辛克莱(David Sinclair),在前沿做着抗衰老的研究,并在亲身的实践。
50岁的他,血液指标回到了30岁。
所以,从某种程度上来说,健康的不平等源自于教育的不平等。
2.收入:贫穷的限制
说完了教育,我们再来看收入。
很显然,当你拥有了更高的收入,你可以买到更好的食材、住更好的房子、并获得更好的医疗资源。
这种种的更好,都意味着更好的健康状况。
但我们这里要谈的,可能是更为深远的影响,那就是收入对压力的影响。
人们常说的“经济压力”,通常就是收入不足而带来的压力。
这些压力通常可以反映在两个指标上:精神疾病发病率和幸福指数。
数据表明,低收入人群拥有更高的精神疾病发病率。
与年收入70000美元(折合人民币约为50万)的家庭相比,低收入家庭的抑郁症和躁郁症的发病率要高出很多。
其中,最低收入家庭的抑郁症的发病率要高出44%,躁郁症发病率要高出156%。
从幸福感上来看,在一定的拐点前,人的收入越少,人的幸福感也往往更低。
收入状况得到改善,人的幸福感也会相应提升。
所以,不难看出,收入不足会切实地对人产生压力。
如果收入状况未得到改善,这种压力会是长期的。
而长期的压力,通常意味着各种健康风险的增加。
不过,这还不是最重要的。
在收入对健康的影响中,童年时的贫穷造成的影响占比75%。
童年的贫穷,影响的可能是一个人的一生。
对于孩子而言,贫穷带来的压力影响着他们大脑的发育。
压力会让孩子身体中的压力激素持续升高,而这些压力激素会改变他们的大脑“硬件”。
研究表明,贫穷家庭孩子大脑中的脑灰质体积要更低,特别是和执行功能相关的脑区。
执行功能包括了专注能力、自控能力、工作记忆和迁移学习的能力。
这意味着什么呢?
这意味着,贫穷家庭的孩子更容易出现各种问题,包括:
注意力涣散
自控力不足
记忆力较差
学习能力差
这些问题,对生理和心理健康都可能造成持续一生的影响。
所幸的是,如果父母能够意识到这点,并且能给予孩子足够的关爱,贫穷的影响则能被抵消。
“再苦不能苦孩子,再穷不能穷教育。”
从健康的角度来看,这句话有着深刻的意义。
3.工作:失控的压力
最后,我们再来看工作。
说到工作对健康的影响,你应该有切身的感受。
我们暂且不谈程序员的996。
要知道,你家附近24小时便利店的夜班小哥,要从晚上9点半,工作到早上7点半。
给你开车的滴滴司机,早上6点出发,晚上10点收班,一天要坐16个小时。
更不用说工地上的工人,中午晒到中暑,下午还得面对飞扬的尘土。
熬夜、久坐、恶劣的工作环境……
既然它们这么不利于健康,为什么人们还要去做这些工作?
很简单,失业会对健康产生更大的影响。
每天要吃饭,每月要还花呗,每季要交房租——老人还要赡养、孩子还要教育。
如果没有工作的支持,生活可能会彻底失控。
已有大量的实证表明,失业会对人的健康产生巨大的负面影响。
失业的人通常会感到情绪低落,更容易出现焦虑和抑郁。
失业会让人更容易作出酗酒、吸烟、吸毒、滥交等高危行为。
因为没有收入,失业的人通常更不愿意去看病,即便状况已经不太好了……
不过,魔鬼在细节里。
那些主动选择“失业”的人,他们的健康状况并不会受到影响。
根据罗伯特·克罗利赛(Robert Karasek)的需求控制模型,当一个人缺乏对工作的控制的时候,他将会面对巨大的压力。
对于被迫失业的人来说,他对工作基本完全失去了控制;而对于主动失业的来说,工作与否只是自己的一个选择,控制权仍然在自己手中。
在这里,控制是关键。
其实,对于工作中的人来说,控制感仍然是重要的。
著名的白厅研究发现,和基层员工比起来,高层员工的工作强度要更大;但结果却是,基层员工的心脏病死亡率是高层员工的3倍。
你可能想到,这个会和不同层级员工的收入有关。
然而,就连薪资水平较高的人员,比如医生、律师,这些人的心脏病死亡率也比他们老板要高出许多。
在这里,造成差异的主要因素就是:控制感。
老板虽然责任大,但他们能掌控自己和属下的工作。
而下层员工,却需要完成许多被指派的任务,控制感也更少。
这种控制感的缺乏,会让他们在上班时血压飙升,并影响到生活的各个方面——经常背痛、请病假的天数更多、患精神病的比例也更高。
近年的研究也发现,如果上级不给下级员工匹配的权利,员工得心脏病的概率会增加56%。
而如果让员工评价他们的健康状况,工作控制感越高的人,自我感觉的健康状况也会更好。
4.健康飞轮
教育、收入和工作,三者都对健康有着深远的影响。
但这三者并不是相互独立的。
它们相互之间有着彼此促进的关系。
更好的教育能够带来更有控制感的工作。
好的工作能够带来更高的收入。
更高的收入,意味着能将更多的资源投入到教育中。
如此一来便形成了一个正向的循环。
这个循环,可以看作是一个人社会经济水平的上升飞轮。
但与此同时,它也是一个健康飞轮。
每转动一轮,就多了一层健康的保障。
当然,飞轮的转动需要第一推动力。
如果你是一名学生,这里的第一推动力可能就是好好学习。
而对于一个已经工作的人而言,这里的推动力也许是努力工作。
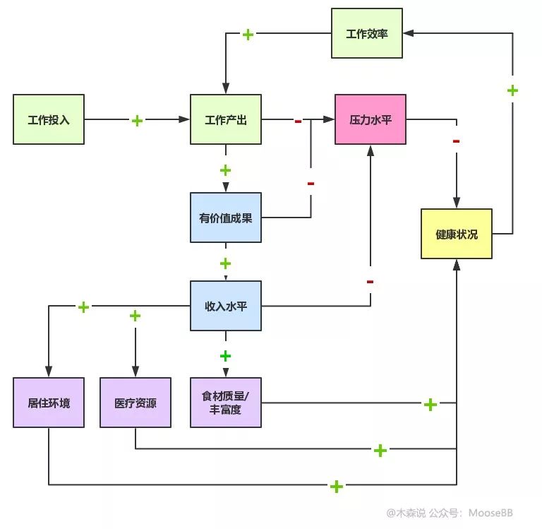
对于工作中的人来说,一个走向正循环的模型可能是这样的:
① 工作投入带来工作产出;
② 工作产出带来有价值的成果;
③ 有价值的成果带来更多收入;
④ 更多收入改善了居住环境、食材品质和医疗质量
而这一切,都能进一步地促进健康状况。
反过来,更好的健康状况能提高工作效率。
然后,工作效率再进一步地促进工作产出。
如此一来,飞轮转起。
你的健康也因此不断变好。
木森说
过去,在谈及健康时,我们总着眼在于饮食、运动这些微观的点上。
有时候,我们似乎花了太多的时间纠结于该吃什么和不该吃什么。
——当然,我并不是说,那些微观的点不重要。
但如果没有一个宏观的健康观,我们很可能会错误地分配我们的时间,从而丧失作出更好决策的机会。
我希望做的,就是偶尔带着你一起后退——再后退,直到能看清那些足够大的健康影响因素。
而我想,教育、收入和工作是三个需要被更多关注的维度。
所以,如果要我给出一条最重要的健康建议,我想会是:好好学习,努力工作,从而开启生活与健康的正循环。
既然你已经读到了这里,不如就带上我的祝福吧。
愿你在终身学习的路上,不断地升级自己的认知。
愿你拥有财富,并拥有创造财富的能力。
愿你在工作中找到自己的掌控。
我希望,你能将这一切拼接成一个飞轮。
每一次迭代,都是飞轮的一次转动,都在迈向一个新的台阶。
愿你在进步的路上,收获健康与梦想。
-End-
[1] Hood, C. M., Gennuso, K. P., Swain, G. R., & Catlin, B. B. (2016). County health rankings: relationships between determinant factors and health outcomes. American journal of preventive medicine, 50(2), 129-135.
[2] Hahn, R. A., & Truman, B. I. (2015). Education improves public health and promotes health equity. International journal of health services, 45(4), 657-678.
[3] Sareen, J., Afifi, T. O., McMillan, K. A., & Asmundson, G. J. (2011). Relationship between household income and mental disorders: findings from a population-based longitudinal study. Archives of general psychiatry, 68(4), 419-427.
[4] Jebb, A. T., Tay, L., Diener, E., & Oishi, S. (2018). Happiness, income satiation and turning points around the world. Nature Human Behaviour, 2(1), 33.
[5] Blair, C., & Raver, C. C. (2016). Poverty, stress, and brain development: New directions for prevention and intervention. Academic pediatrics, 16(3), S30-S36.
[6] Vancea, M., & Utzet, M. (2017). How unemployment and precarious employment affect the health of young people: A scoping study on social determinants. Scandinavian journal of public health, 45(1), 73-84.
[7] Pharr, J. R., Moonie, S., & Bungum, T. J. (2011). The impact of unemployment on mental and physical health, access to health care and health risk behaviors. ISRN Public Health, 2012.
[8] Kivimäki, M., & Kawachi, I. (2015). Work stress as a risk factor for cardiovascular disease. Current cardiology reports, 17(9), 74.
[9] https://en.wikipedia.org/wiki/Whitehall_Study
[10] Nyberg, A., Alfredsson, L., Theorell, T., Westerlund, H., Vahtera, J., & Kivimäki, M. (2009). Managerial leadership and ischaemic heart disease among employees: the Swedish WOLF study. Occupational and environmental medicine, 66(1), 51-55.
[11] Poortinga, W., Dunstan, F. D., & Fone, D. L. (2008). Health locus of control beliefs and socio-economic differences in self-rated health. Preventive Medicine, 46(4), 374-380.







