
海藻作为古老的单细胞之一,在上万年的历史演变过程中,不断经历着海浪起伏、礁石划伤、砂砾侵蚀,即使在这样一种高盐、高压、弱光的水环境下,却依然能很好地存活至今。这是因为在长期较为恶劣的生存环境下,出于自我保护,使得海藻表面自然形成了一层黏滑的“保护膜”,帮助保护其内部组织机构、修护损伤。
直到1913年,瑞典科学家Kylin教授在乌普萨拉大学首先在海带中发现了这种黏滑成分,并将其称命名为“Fucoidan”,即岩藻多糖。现在很多中文学术报告、研究论文以及新闻资讯找中谈到的“褐藻糖胶”、“褐藻多糖硫酸酯”、“岩藻依聚糖”、“岩藻聚糖硫酸酯”等名称实际上都是指岩藻多糖。
组成结构复杂多样
现代科学研究表明,岩藻多糖是一种含有硫酸基团的水溶性多糖,而且并不是单一结构的化合物,其主要成分是岩藻糖和硫酸基,除此之外,还含有少量的木糖、甘露糖、半乳糖、阿拉伯糖和葡萄糖醛酸等,有的还含有蛋白质、钠、镁、钙、钾等金属离子。
岩藻多糖主要存在于褐藻中,如裙带菜、海带、墨角藻、羊栖菜和昆布等,也存在于一些棘皮动物中,如海参、海胆和鲍鱼。在褐藻中,它是光和营养利用和吸收所必需,也是褐藻特有的生理活性成分之一。但实际上,岩藻多糖在褐藻中的含量极少,在新鲜海带中含量仅约为0.1%,在干海带中为1%左右,因此岩藻多糖是一种十分宝贵的海藻活性成分。大量的功效研究表明,岩藻多糖在抗氧化、抑菌、抗凝血、防抗肿瘤、免疫活性等多个方面具有生理活性,加之海洋褐藻资源十分丰富,因而在近十几年里,吸引了众多的科学家专注于研究岩藻多糖的结构、功能以及二者之间的关系。
由于褐藻的种类、生长气候、产地甚至是同一品种的部位不同,岩藻多糖的含量、结构、组成也不尽相同,这就是岩藻多糖结构十分复杂的主要原因。研究发现,海带叶片的岩藻多糖含量比颈部高;此外,受生长季节和产地影响,7-12月含量较高,3-4月则相对较低;在结构方面,我国青岛和福建所产海带中岩藻多糖的硫酸基主要位于C-4位上,大连所产海带中岩藻多糖的硫酸基主要位于C-2和C-3位上。因此,在工业化提取岩藻多糖的过程中,会得到多种分级成分,同时也加大了提取纯化的难度。
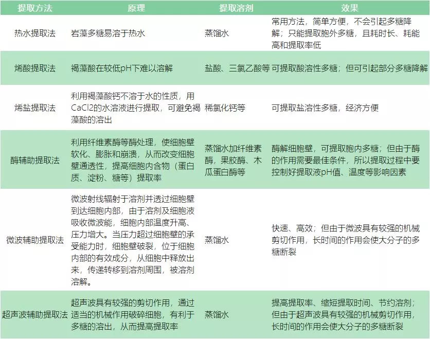
岩藻多糖主要提取工艺
鉴于岩藻多糖是一种具有广泛应用潜力的生物活性成分,其需求量也在不断上升,成为当下的热点研究对象也是情理之中的事。目前,岩藻多糖提取方法主要有水提法、酸提法、酶提法、微波辅助法和超声波辅助法等,但是在实际生产中通常联合使用,从而最大限度地提高岩藻多糖的得率。由于复杂的分子结构组成,往往在经乙醇或十六烷基三甲基溴化铵(CTAB) 沉淀粗提取之后,需要进行分级纯化,才能得到较为均一的组分。
经过上述方法提取得到的岩藻多糖一般还含有蛋白质、色素等杂质并且采用色谱和电泳检测一般会呈现不均一性,表明可能具有不同结构或是分子量组成的混合物,因此,要进一步了解其结构和功效的关系,还需要进行进一步的纯化分级。一般常采用色谱柱法,如凝胶过滤色谱和离子交换色谱法。
另一方面,也不得不注意的是岩藻多糖分子量巨大且黏度高,因而吸收率和生物利用度并不尽人意。若是将岩藻多糖大分子降解为小分子,不仅可以大大提高生物利用度,同时也有利于获得活性更广泛、稳定性更好的产品。有研究称,岩藻多糖结构中的硫酸基团对于发挥其生物活性作用至关重要,而唯有生物酶解法能够最大限度的保留硫酸基团,但就目前看,全球范围内还没有专一性的酶制剂商品生产。
岩藻多糖的生物活性
目前有关岩藻多糖的组分分析、药理作用以及在医药保健食品、功能食品方面的各类研究已经数以千计,证实了其在抗肿瘤、改善胃肠道、抗氧化、增强免疫力、抗血栓、降血压、抗病毒等多达 20多个方面具有生物活性,且被广泛认为是保健食品和海洋药物的最佳来源之一。近来的研究还表明,岩藻多糖在保护肾脏、促进泌乳、保护神经、美肤护发方面也具有很大的应用潜力。尤其是在欧美和日本等国,岩藻多糖产品备受青睐,包括药物、保健食品和各类护理产品,其中日本对岩藻多糖的护发需求市场规模已逼近150亿日元。
文:植提桥



