导语
在此前的《数字化隐形正畸:正畸行业新风口》一文中,我们讲到,口腔产业的数字化越来越成为趋势,而口腔CBCT作为数字化口腔产业中的重要一环,与传统螺旋CT相比,具有空间分辨率更高、数据采集时间更短、曝光剂量更小、拍摄成本更低等优点,逐渐成为主流的口腔影像设备。虽然目前国内高端市场仍以外资品牌为主,国产品牌主要集中在中低端市场,但国产品牌在产品性能上不断进步,同时充分利用在产品性价比上的优势,我们有理由相信,在未来数字化口腔产业的发展过程中,将会崛起越来越多的国产力量。
一、口腔CBCT的优势明显
口腔CBCT(Cone beam CT,简称CBCT),即锥形束投照计算机重组断层影像设备,其原理是X线发生器以较低的射线量(通常球管电流在10毫安左右)围绕投照体做环形数字式投照;然后将围绕投照体多次(180-360次,依产品不同而异)数字投照后“交集”中所获得的数据在计算机中“重组”,进而获得三维图像。
CBCT获取数据的投照原理和传统螺旋扫描CT是完全不同的,相比传统的口腔成像方式,CBCT能够提供精确的三维结构信息,传统螺旋扫描CT的投影数据是一维的,重建后的图像数据是二维的,重组的三维图像是连续多个二维切片堆积而成的,因此其图像金属伪影较重。
CBCT采用锥形束X线扫描可以显著提高X线的利用率,只需旋转360度即可获取重建所需的全部原始数据,而且用面状探测器采集投影数据可以加速数据的采集速度。

基于成像原理的差异,与传统螺旋CT相比,具有空间分辨率更高、数据采集时间更短、曝光剂量更小、拍摄成本更低等优点。
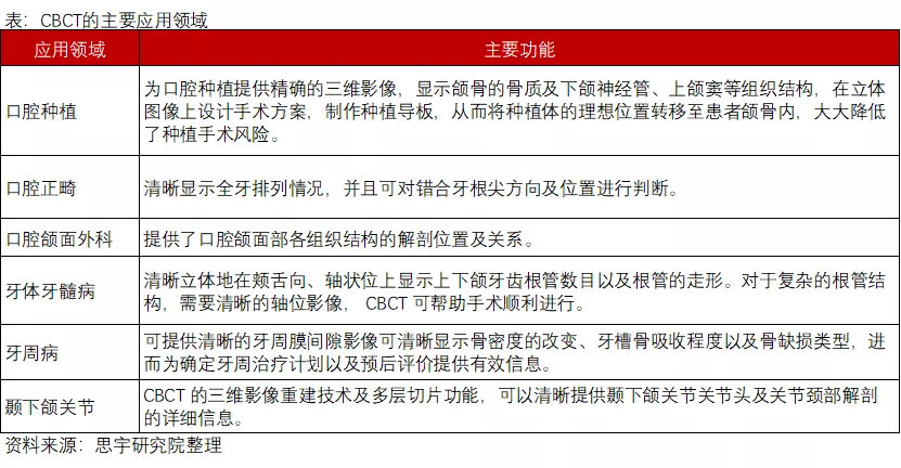
CBCT的应用领域也非常广泛,可以运用于口腔学科的各个细分领域,包括种植、正畸、口腔颌面外科、牙体牙髓病、牙周病、颞下颌关节疾病等细分领域。
二、国内口腔CBCT仍具较大成长空间
目前,国内口腔CBCT的存量市场约为12000台,主要受制于口腔医师数量及口腔CBCT渗透率。与美国相比,国内的口腔医师数量仍存在巨大的缺口,根据American Dental Association的数据, 2017年全美总计共拥有执业牙医19.9 万名,每10 万人牙医数量为60.9人;而中国2017年总计拥有执业牙医15.2万人(非助理),每10万人牙医数量为10.9人,仅为美国的六分之一。由此可见,随着国家多点执医政策的推行,以及在医生培养体系改革的推动下,未来口腔医师的数量有望进一步提升,进而带动口腔CBCT的需求进一步提升。
以目前CBCT市场存量规模12000台计算,假设CBCT单价为30万元/台,目前CBCT的市场规模约为36亿元。若考虑到未来CBCT的渗透率进一步提升以及平均5年的更换周期,假设以年化10%的增速计算,到2025年,国内口腔CBCT的市场规模有望达70亿。
三、外资品牌占据高端,国产品牌逐渐涌现
目前,市场上CBCT的主要外资品牌包括德国Kavo、意大利New Tom、韩国Vatech等。2012年之前,国内CBCT市场被外资品牌垄断,且定价高昂,如德国Kavo在60-300万元、韩国Vatech在50-150万元、德国Sirona在100-200 万元,意大利New Tom在100-200万元。目前,国内百万元级以上的高端市场仍被外资品牌占据。
目前,国产CBCT厂家主要包括美亚光电、北京朗视、博恩登特、菲森、优医基等。国产品牌起步较晚,2012年美亚光电、北京朗视相继推出国产CBCT,才正式拉开国产序幕,此后菲森、博恩登特等国产公司也开始生产CBCT,相较于外资品牌,国产品牌定价更低,约为20-40万元,但由于成像效果不够清晰,市场反馈一般,目前仍主要集中于中低端市场。
(1)美亚光电
美亚光电于2012年7月取得数字化口腔全景X射线机和三维数字化口腔 CT机注册资格,随后开始投放市场销售。由于早期外资品牌的技术优势和垄断地位,美亚光电经历了艰难的推广期,2012-2015年累计销售CBCT只有463台,2016年后,随着更多型号的CBCT产品获批以及渠道成熟,美亚光电的CBCT 业务开始进入快速增长期,目前公司已经主导了中低端CBCT市场,2018年销售量约1500台,累计市占率约30%。
与此同时,随着不断的研发投入,美亚光电的CBCT 产品性能已经不输外资品牌,在产品参数上和外资领头羊KaVo基本没有本质区别,甚至在相似定位的产品中还可以做到更广视野。以两家厂商的中大视野CBCT为例,美亚光电的最大视野范围是15*10.5cm,而KaVo只能做到14*9cm;内部结构方面,美亚光电和KaVo的球管均采用日本东芝球管,传感器KaVo采用的是自主研发的 CMOS传感器,而美亚光电同样采用类似设备;扫描时间上,两者均小于20秒,分辨率等参数也几乎相同;但从售价来看,KaVo中视野CBCT至少60万元以上,而美亚光电最低则只需30万元左右,性价比优势明显。
除此之外,国产品牌在售后服务上具有更多优势,美亚光电的工程师驻点在全国各个城市,48小时内上门解决问题,远程定位系统协助诊断故障源,零距离售后保障客户粘性。
(2)北京朗视
北京朗视源于清华大学,是一家提供先进医学影像产品及服务的高科技公司,拥有业内领先的高精度CBCT成像、伪影校正、剂量控制等核心技术。目前拥有多功能口腔CBCT Smart3D、HiRes3D,均已取得了CFDA注册认证。
(3)博恩登特
博恩口腔集团是一家为口腔医疗机构提供“一体化服务”的平台。博恩登特旗下子公司博恩中鼎以口腔影像设备研发为主,推出国内首台中视野口腔“云CT”产品平台,并推出Bondream 3D-1010系列产品,于2016年3月通过CFDA注册。
(4)菲森影像
公司创立于2010年,大力研发口腔医学影像数字化系统,包括数字化内窥镜、数字化口内牙片成像(CR)、口腔颌面锥形束CT(CBCT)、口内数字化扫描仪等产品。2013年3月,首台自主研发的口腔CBCT在全球大规模的德国科隆牙科展会成功亮相,2016年其自主研发的数字化口腔CBCT Dentrix 20通过CFDA注册。
(5)优医基
优医基成立于2007年,是集科研和生产为一体的医疗器械研发公司,包括口腔CT、手术导航系统、硅基创面修复材料、创新型一次性穿刺器及创新型内镜手术器械等。优医基研发了具有自主知识产权的能谱口腔CBCT设备。
(6)安科
深圳安科成立于1986年,是中国最早被政府认定的高技术企业之一,目前产品涉及磁共振(MRI)、CT、口腔CBCT、乳腺机、DR、微创外科、专业影像工作站、高压注射器、PACS及影像云平台等。安科在2014年上市了一款口腔CBCT DENTOM,已取得CFDA注册认证。
(7)普爱医疗
普爱医疗成立于2003年,是一家集医用X射线影像设备的研发、生产、销售和售后服务为一体的高新技术企业。目前拥有口腔CBCT PLX3000A,于2016年取得CFDA注册认证。
(8)九九天目
四川九九天目医疗器械有限公司由中国工程物理研究院应用电子学研究所、中国医药集团、江苏联盟化学有限公司合资成立。公司主营业务为牙科CT、术中CT等高端医用器械的研发、生产、销售和服务。目前拥有口腔CT Jiujiutianmu 3DG,已取得CFDA注册认证。
(9)中科天悦
中科天悦成立于2010年11月,由深圳天悦投资发展有限公司、中科院深圳先进技术研究院、深圳中科育成三家单位联合注资,主要产品为口腔影像设备,目前拥有低剂量口腔CBCT ZCB-100,已取得CFDA注册认证。
结语
随着消费升级和人们口腔保健意识的提升,国内口腔消费正呈现出爆发式的发展,尤其是正畸和种植业务,口腔CBCT能够帮助医生更加精确地对口腔内部三维建模,更加清晰的描绘口腔内血管位置和牙颌骨厚度。因此,我们有理由相信,未来CBCT在口腔诊所的渗透率将越来越高,其替代全景机和传统螺旋CT也将是行业的大势所趋,而在这个过程中,我们更加期待越来越多的崛起中的国产力量!
作者 Alex | 编辑 王卓逸 | 排版 墨非
















