单克隆抗体和重组蛋白类等生物制品,以靶向性强、副作用小和疗效显著的特点,已经成为生物医药产业中非常重要的一类产品,并领跑全球药品市场,也是今后生物医药行业发展的重要动力所在。
一、研究背景
1. 质量即生命
由于生物制品通常是直接注射给药,产品若遭受病毒污染,对患者可能造成重大伤害。在人类历史上,疫苗和血液制品等都曾出现过病毒污染的案例。
表1 历史上生物制品病毒污染案例

现代生物制品经常使用动物细胞来作为蛋白表达生产系统,以保证产物的正确构象和活性,比较常见的一种就是中国仓鼠卵巢细胞系(CHO细胞)。作为啮齿类动物细胞,CHO细胞常表达内源性逆转录病毒样颗粒,在细胞上清中通常可检测到 10 3 ~10 9 /mL 逆转录病毒样颗粒。这些颗粒形态、生化性质、序列等与传染性逆转录病毒相似。
CHO细胞培养过程中有可能发生外源性病毒污染,各国药监机构要求临床试验前和生产阶段前的申报材料中,纯化工艺必须经过病毒清除/灭活验证,以确保无论是临床试验患者注射用,还是推向市场的产品,均不会出现病毒污染,酿成重大医疗事故。
图1 病毒清除/灭活环节在生物制品产业链中的位置
2. 国内外病毒清除验证法律法规
美国、欧盟法规建立相对较早,体系相对健全;国内法规发布较晚,主要在参照美国、欧盟法规的基础上,结合自身实际,做了一定的完善。
随着国外申报或中外双报的生物制品企业越来越多,本文整理了关于国内外病毒清除验证法律法规及遵循的指导原则,见表2。
表2 国内外病毒清除验证法律法规
二、病毒清除验证常用指示病毒
病毒清除/灭活验证中,最好的情况是把每种可能出现的污染病毒都做一次验证,研究数据越多、覆盖面越广、报告说服力越强,但考虑时间、人力和资金的成本,每种病毒都做一遍,不太现实。
结合已有的科学研究,美国、欧盟等药监机构官员及病毒学领域的科学家提出了指示病毒的概念,即建议在病毒清除验证过程中采用的病毒包含以下四种特性即可:“单链和双链的RNA及DNA、脂包膜和非脂包膜、强和弱抵抗力、大和小颗粒等”。
具体来看,在IND阶段,主要以逆转录病毒、细小病毒和疱疹病毒的清除能力作为抗体或者融合蛋白的病毒清除验证指标。在NDA和BLA阶段,主要使用3~5种指示病毒,呼肠孤病毒、小核糖核酸病毒、多瘤病毒等其他种类病毒的比例会有所增加。
表3 四种常用指示病毒性质
三、国内外病毒清除验证申报差异
1. 指示病毒的差异
国内指导原则要求比较详细具体,明确指出了病毒类型;国外规则没有写明病毒具体要求,仅要求尽可能选择污染产品最相似的病毒进行验证,即特异性指示病毒;同时需要关注理化性质较宽的非特异性病毒。
2. 工艺选择上 的差异
国内IND申报时,一般选择低pH和膜过滤这两个工艺进行验证;国外申报时,除了选择低pH和膜过滤,还需进行层析工艺验证。
3. 在工艺重复性方面的差异
国内指导原则虽然没有硬性规定,但通常需要做三个批次;在国外的指导原则中,明确指出至少分别做两次独立的研究来证实清除的可重复性,因此一般是一批样品重复2次。
表4 国内外病毒清除验证工艺流程对比
四、我国病毒清除/灭活验证技术服务机构
目前,进行病毒清除验证研究有三种方式:企业自验证、第三方验证、中检院验证(中国食品药品检定研究院)。限于建设生物安全二级实验室的高昂成本,以及在构建符合国内外申报标准的病毒清除/灭活验证体系方面的困难,比如获得相应的指示病毒株,为控制成本考虑,大多数生物制药企业主要提交中检院或者第三方机构开展病毒清除灭活验证。
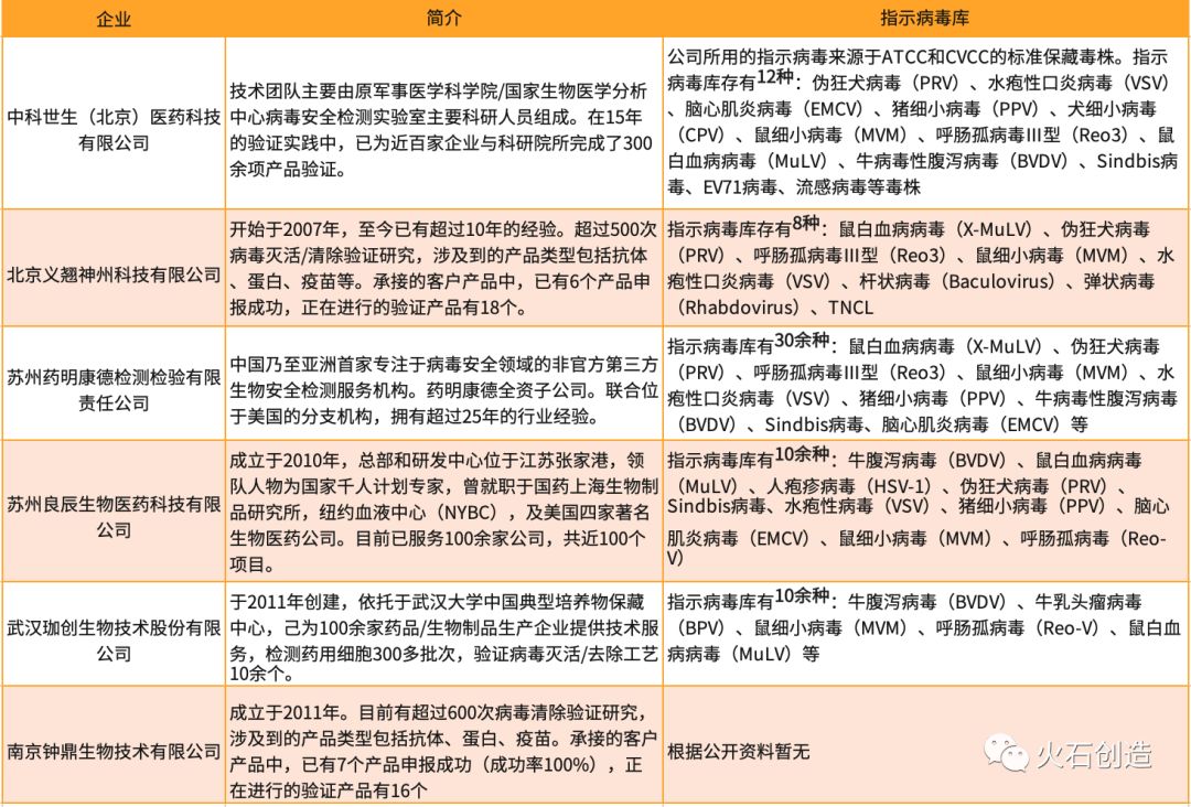
近年来,单克隆抗体和重组蛋白类等生物制品研发热火朝天,在众多生物制药企业的迫切需求之下,第三方技术服务机构逐渐增多,并逐步接轨国际标准。目前,国内第三方检测机构有苏州药明康德检测检验、中科世生、义翘神州、苏州良辰、武汉珈创、南京钟鼎等。
表5 国内病毒清除/灭活验证技术第三方机构简介
以年均开展病毒清除业务批次为统计指标进行分析,南京钟鼎和药明检测在第三方服务市场中各占三分之一,北京义翘神州则排在第三位(占19%)。从地域分布上,第三方验证机构主要分布在北京和长三角等地区,华南和西部地区还是一片空白。
图2 六家服务企业在第三方病毒清除验证市场份额
五、小结
目前生物制品病毒清除/灭活验证机构屈指可数,有些机构验证使用的方法或采用的指示病毒不同,其报告并不被国外评审机构认可,而申报国外的话,有时只能转战国外机构。由此可见, 我国病毒清除验证领域还需深耕,亟待借鉴国际先进理念和经验,科学开展研究等提高行业实力。







