现在越来越多的声屏障图纸多样化,不光是对产品外观要求各式各样,对隔音板内部夹心也是各种要求。最近收到客户图纸,要求填充材料为三聚氰胺吸音材料。

那么,到底什么是三聚氰胺吸音材料呢?
三聚氰胺吸音棉是一种低密度、高开孔率的吸音棉,其吸声性能与玻璃棉一样,大大优于其它类型的吸音棉。同时防火性能极优,明火不燃。也没有玻璃棉的粉尘污染,是最环保的吸音棉,常用来做洗碗棉。是目前综合性能最优的吸音棉。高吸声性、不燃、最环保。广泛应用于改善音质、控制噪声、隔热保温需求的建筑业、工业、交通工具、航天航空、机电、家电、电子产品等领域。
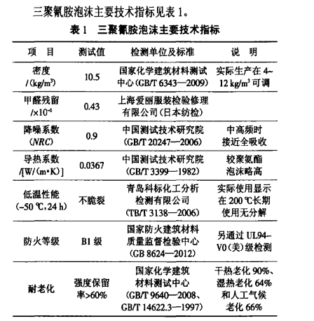
三聚氰胺泡沫具有充分开孔的三维网格结构体系,其网格的长径比L/D为10—20,开孔率高达99%以上,使得声波能迅速有效地进入泡沫体的深层并转变为网格的震动被消耗掉,从而有效地衰减和消除声波能量,使该材料表现出优异的吸声性能,50mm厚材料的降噪系数(NRP)约为0.9.三聚氰胺泡沫对于中高频声波的吸收效果极为显著.优于玻璃棉等常用吸声材料;而在较低频率波段,当前并无特别有效的吸声材料,为了提高材料对低频声波的吸收效果,多采用增加材料厚度的方法.而三聚氰胺泡沫远低于其它吸声材料的密度使其更具有竞争力.



