
■按:
吃润喉糖也能吃到胖?里面的糖含量到底有多少?
嗓子不舒服?来颗润喉糖吧!
市面上林林总总的润喉糖,都宣称能舒缓喉咙痛,究竟哪款真有效果?服用过量对身体有何影响?
2019年7月,香港消委会旗下杂志《选择》检视了41款润喉糖,包括京都念慈菴、渔夫之宝/Fisherman’s Friend、龙角散、康维他/Comvita、利口乐/Ricola、金嗓子喉宝、北京同仁堂、珮夫人等品牌产品,评价其有效成分、甜味的来源、含糖量等指标。
结果显示,10款润喉糖为西药,1款为中药,30款为食品,适用不同人群。10款西药样本中含有不同的成分,过量服用可能引致多种副作用;30款润喉糖果或治标不治本,过量摄入糖分易超标。
过量服用或有副作用
喉咙痛较常见的成因是患者受到感染或对空气中某些物质出现过敏反应。感染多数由病毒引起,通常伴随着发烧;出现过敏反应的患者,可能因鼻水倒流至喉咙或鼻塞而改为用口呼吸而刺激喉咙,引起喉咙痛。其他成因还包括胃酸倒流、用嗓过度、吸烟或喝酒,较严重的原因则可能是喉癌。
药用润喉糖是指溶解于口腔或咽部的固体药品制剂,以糖或一些调味剂和甜味剂作为基质,加入香料及药物成分,通常用于治疗局部口腔痛楚或咽喉感染。
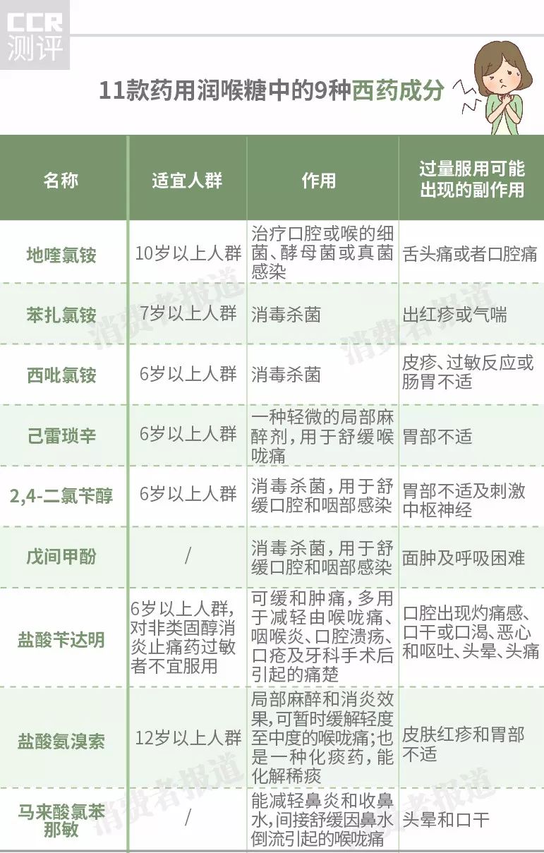
得果定、得果适、Scassh、特快灵、使立消等品牌的10款润喉糖为注册西药,这些样本中的主要有效成分为消毒杀菌、止痛和抗过敏三种类型。
此外,消费者较为熟知的都乐金嗓子喉片一款属于中药。
地喹氯铵、苯扎氯铵、西吡氯铵均属于季铵化合物,这三种成分与2,4-二氯苄醇、戊间甲酚都是最常见的消毒杀菌成分,过量服用会引致口腔痛、过敏或呼吸困难。
值得一提的是,得果定、Scassh中的地喹氯铵,此成分对减轻喉咙痛有少许帮助,不过主要是舒缓症状,不能改善病情;使立消化痰止咳配方中的盐酸氨溴索,该成分可能在母乳排出,哺乳期妇女应避免服用;Scassh中的马来酸氯苯那敏是传统的抗过敏药物,服用后切勿开车或操作机器。
除了药品,市面上的多数润喉糖属于糖果。
香港中文大学中医学院教研诊所副主任梁晶博士指出:“若单以药材饮片的角度来看,枇杷叶、川贝、薄荷、桔梗、桔红、甘草、蜂蜜等常见药材,均在喉咙痛病人的处方中常配伍使用,有一定理气化痰、润肺利咽的作用。然而,由于这些润喉糖的成分经过提取,很难简单评估产品的疗效和安全性。”
一般喉咙痛患者只要含着凉果或糖果,咽部因唾液增加,润泽充血或肌膜干燥萎缩的咽喉,症状已经减缓。若加上薄荷脑等具清凉作用的成分,患者往往倍感舒畅。但进食这些润喉糖果治标不治本,嚼完糖果后症状仍会出现。
此外,部分品牌润喉糖标示含有“天然植物精华”、“草本粉末”或“草本提取物”,但没有明确指出为何种植物,对部分过敏人群可能造成不可预知的伤害。
每天食6粒,糖摄入量接近上限一半
市售润喉糖以甜味为主,有的使用白砂糖、蜂蜜、果葡糖浆等添加糖,有的使用山梨糖醇、安赛蜜、阿斯巴甜等甜味剂。
30款润喉糖果中,按照每粒润喉糖重量换算,Little Remedies、得果定每粒含糖超过3g,如果一天食6粒,即摄入超过18g糖,接近世界卫生组织(WHO)建议的成人摄入限量(50g糖)的1/3;其中,龙角散Ryugakusan Cough Drops 120MAX Stick每粒含3.8g糖,食6粒所摄入的糖分已接近一天限量的一半。
必妥碘、渔夫之宝、美国生达、利口乐、龙角散、金嗓子喉宝等多款润喉糖标称使用代糖提供甜味,糖含量普遍较低,适合控糖人士。
异麦芽酮糖醇、山梨糖醇等糖醇的热量远低于蔗糖,常作为代糖使用。高浓度的糖醇在口腔中会产生凉快的感觉,常见于无糖硬糖和口香糖中。
不过,本刊提醒消费者最好不要过量食用糖醇。因为糖醇不能被人体完全吸收,并且会在肠道中被细菌发酵而产生气体,食用后会出现腹胀和放屁的情况。
此外,利口乐、Läkerol等标称添加阿斯巴甜,不适合苯丙酮尿症患者服用。
以蜂蜜或糖作为润喉糖的基质,可起到缓和剂的作用,舒缓喉咙,减低刺激感。
有研究指出,2岁以上患有上呼吸道感染的儿童,在睡前服用2.5~10mL蜂蜜,可以降低夜间咳嗽的频率和严重程度。
然而,由于蜂蜜有机会被肉毒杆菌孢子污染,不宜给1岁以下婴儿食用,而对于年龄较大的儿童或成人的风险则较低。
当中约一半润喉糖标示含有蜂蜜或蜜糖,包括必妥碘、北京同仁堂、马百良、Little Remedies、珮夫人、家得路、澳至尊、位元堂、御汉堂、康维他等,值得家长们注意。
润喉糖的消费建议
1. 消费者选购润喉糖时,应留意所选润喉糖是药物、食品还是保健食品。选用药物时注意是否适合自己;
2. 女性人群要留意,部分润喉糖的药物成分未必适合怀孕期间服用,也有些成分可在母乳排出,服用前应先咨询医生或药剂师意见;
3. 服用含有中药的润喉糖前,宜先咨询中医师的意见;
4. 幼儿和老人食用润喉糖时要小心鲠喉风险;
5. 不要让1岁以下婴儿食用含有蜂蜜成分的润喉糖;
6. 注意糖含量,不少润喉糖没有标示建议摄入量,进食过量可能摄入糖超标;
7. 如果服用润喉糖一段时间后,喉咙痛的症状仍然持续,应该求诊,让医生检查是否患上一些较严重的疾病。
【特别声明】:本篇内容所采用的客观原始数据均来源于政府部门或权威机构,本刊根据自身评价体系进行进一步的综合分析和解读推荐,所提供商品评价结果仅限于原数据所关联的单一样品和型号。








