11月15日,郑州航空港经济综合实验区官方网站挂出两则土地规划公示:《郑州航空港经济综合实验区第G-14-05-02、03、04、05地块控制性详细规划公示》、《郑州航空港经济综合实验区第H-05-13-01地块控制性详细规划公示》。
具体详情如下:
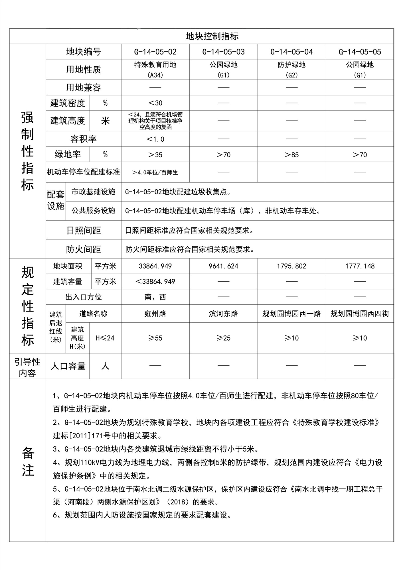
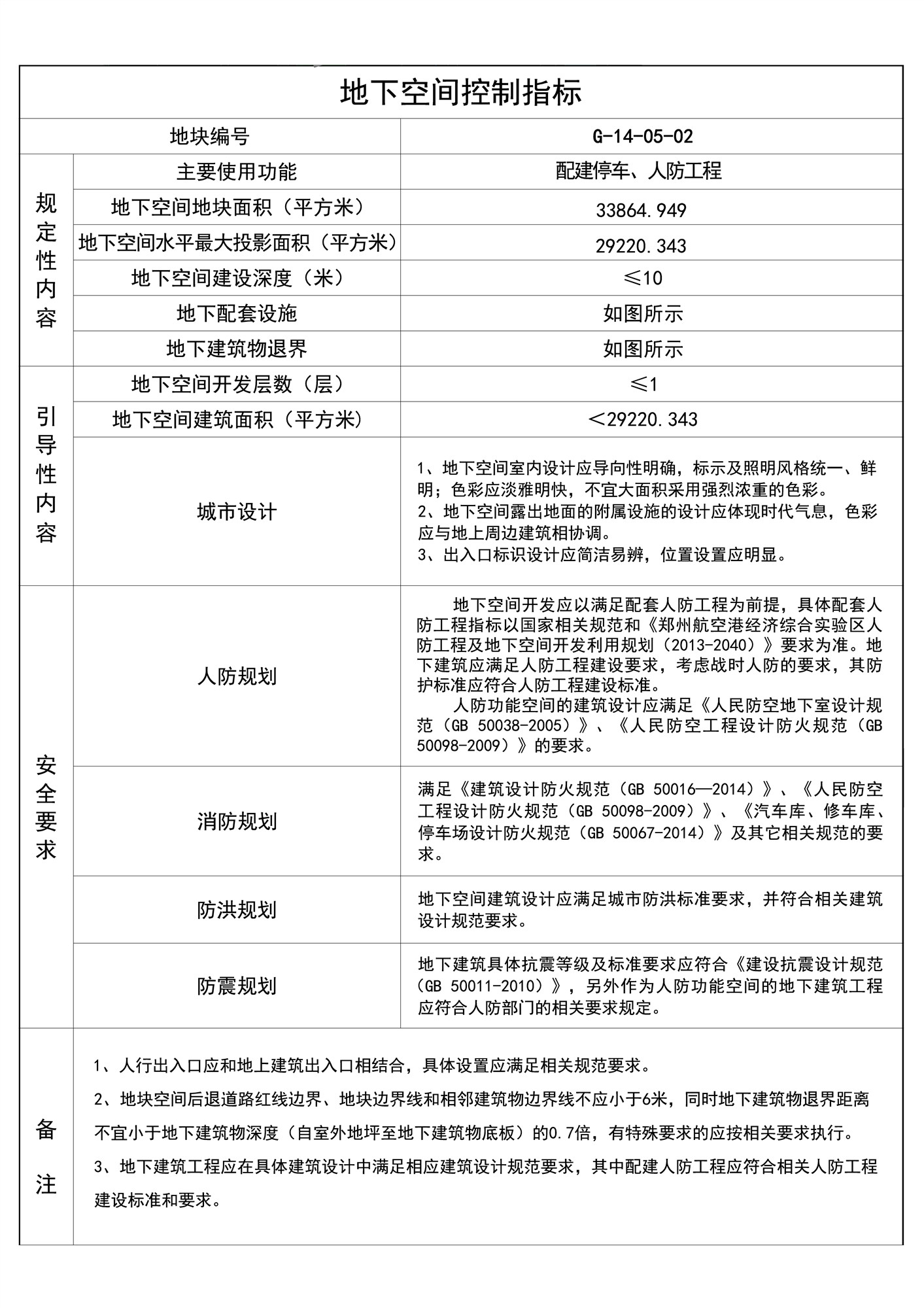
《郑州航空港经济综合实验区第G-14-05-02、03、04、05地块控制性详细规划公示》
该项目位于郑州航空港经济综合实验区南部高端制造业集聚区,规划区由滨河东路、雍州路、规划园博园西一路、规划园博园西四街围合而成,规划用地总面积为70970.680平方米。

区位图
用地现状图
用地规划图
图则指标图
地下空间图则
地下空间图则指标图
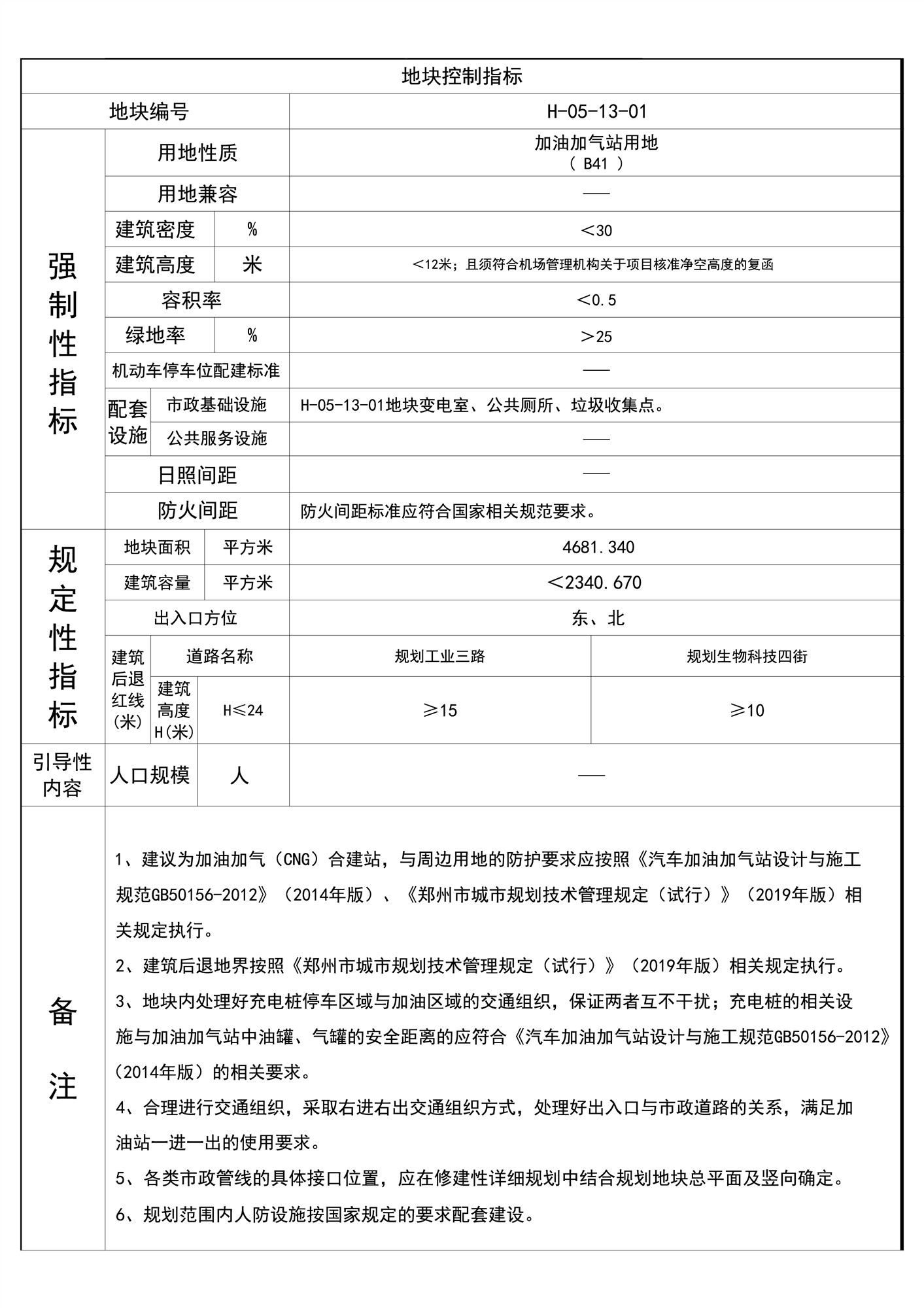
《郑州航空港经济综合实验区第H-05-13-01地块控制性详细规划公示》
该项目位于郑州航空港经济综合实验区南部高端制造业集聚区,规划生物科技四街以西、规划工业三路以南,规划用地总面积为7875.400平方米。
区位图
用地现状图
用地规划图
地块控制指标表








