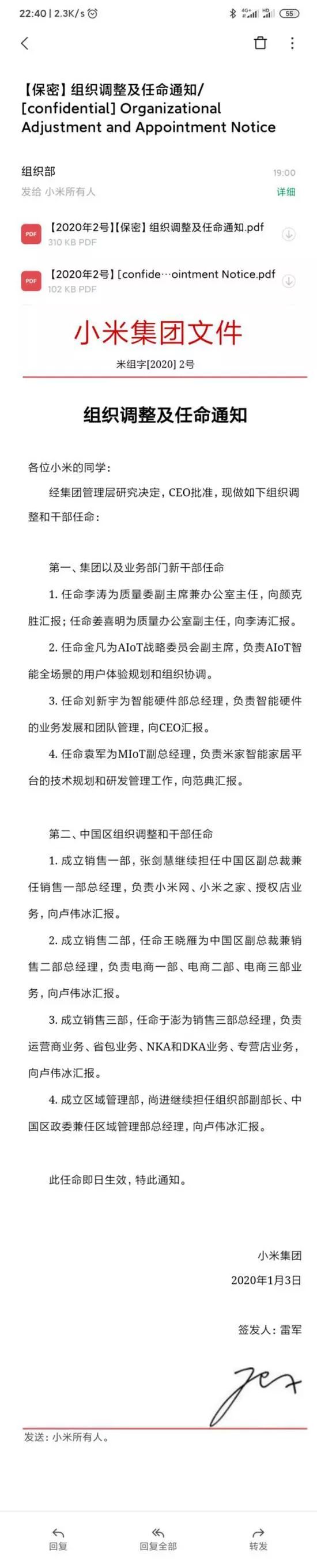
继金立手机原总裁、诚壹科技创始人卢伟冰、原联想移动业务中国区总负责人常程等高管加入小米后,1月3日晚,小米又宣布了新一轮的组织调整,中国区成立三大销售部门以及区域管理部,同时小辣椒手机创始人王晓雁也加入了小米手机。

资料显示,小辣椒成立于2012年,主打中低端手机市场,王晓雁是小辣椒手机创始人,该公司曾以模仿小米手机的互联网模式起家。
据悉,王晓雁是深圳语信时代通信设备有限公司董事长/CEO。北京师范大学,物理专业学士,中国人民大学MBA。他在1999-2005年服务于中兴通讯(ZTE);2006-2010年在北京天宇朗通通信设备股份有限公司担任销售高管。
2010年,王晓雁与原天宇朗通技术总监罗宇、原中兴通讯资深市场经理龙桂红联合创办深圳语信时代通信设备有限公司。
2012年,其联合北斗星手机网谭文胜,创立小辣椒智能手机品牌,专门针对互联网进行销售。
而如今又加入了小米手机,被任命为中国区副总裁兼销售二部总经理,负责电商一部、电商二部、电商三部业务。其实早在2019年12月,王晓雁就在微博上与卢伟冰进行互动。
而对于王晓雁加入小米的消息,许多吃瓜群众表示:
@A级纳米防水:大可乐看到了么,小米高管位子正虚位以待的等着你呢!
@花笑水痴:高级人才都在向小米团队集结,小米这是要更强大的节奏啊!
@haotlei:华为都是:某某声学专家加入华为,小米呢
@静夜思净空:雷军这是组织了一个失败者联盟啊
@绽放之时:挖开来这么多人才(都是做死了自己手机品牌的人),雷军是想把小米也搞死吗[捂脸]
@好事不能错过:老罗李楠也快了[捂脸]
@经常来哇:曾经山寨小米手机,最终还是被收了~
近期,小米人事变动频频,引进了多位高管。而对雷总化身副总收割机的行为,很多人表达了美好展望,下一个被雷军接收的会是谁呢?
