文:刘青青 石丹
ID:BMR2004
近日,《商学院》记者获得的一份立案告知书显示,3月23日,达飞云贷科技(北京)有限公司(下称“达飞云贷”)涉嫌非法吸收公众存款被立案,北京市公安局朝阳分局已给出立案告知书。
另据达飞云贷用户提供的朝阳分局涉众型经济案件报案平台反馈通知,2020年1月8日朝阳警方已受理达飞云贷涉嫌非吸案件,并于3月5日立案侦查。就此,《商学院》记者多次拨打北京朝阳分局经侦支队电话求证,但均无法接通。

在达飞云贷被立案消息传出后,关联港股上市公司达飞控股股价暴跌。截止3月26日收盘,达飞控股收盘价为0.25港元,自3月23日起4个交易日累计跌幅约80%。不过,3月27日,达飞控股“甩锅”称,达飞云贷并非其附属公司,除一项重续持续关联交易外,与达飞云贷之间概无其他交易。
此外,达飞云贷还关联银行、消费金融等诸多合作金融机构,如包银消费金融、中银消费金融、湖北消费金融、晋商消费金融、华兴银行、石嘴山银行等。多位达飞云贷借款用户出示的征信截图也显示上述多家金融机构“上榜”。
值得注意的是,达飞云贷还被指借款方、出借方“两头通吃”。一边是收取服务包、基础服务费、质保金、会员费等各项费用,指导倒贷、推行“逾期转长期”虚增账款“套路”借款人;另一边对于出借人的出借本金却是延期兑付、百般抵赖,连显示已经提现的余额也无法转到银行卡上。
《商学院》记者就是否被警方立案、各项额外收费项目、变相砍头息、倒贷、逾期转长期、暴力催收、出借人本金无法按时兑付、平台关闭后依然哄骗出借人出借、出借人委员会被指成员大多数为达飞的合伙人及内部员工、达飞控股是否为关联方、包银消费金融等金融机构是否为其资金方等诸多问题向达飞云贷发送采访函。截至发稿,相关负责人并未作出回复。
砍头息、倒贷、逾期转长期
《商学院》记者注意到,在聚投诉平台上,2018年1月初,达飞云贷曾遭受千人联名投诉,集体投诉有效投诉量达2402件,专题累计访问量高达11.3万次。目前,在聚投诉平台上,达飞云贷的相关投诉贴达到3412条。
据《商学院》此前报道,多位借款用户指出,达飞云贷向其收取服务包、基础服务费、质保金等各种额外费用。其中,质保金则相当于制造了流水的变相砍头息,放款后立刻按本金的10%-20%划走,尽管在还清欠款后会退还,但还会计入借贷本金算利息。
(左为基础服务费、月度维护费;右为质保金)
据了解,达飞云贷借款用户都拥有专属的“客户经理”,并常常信任“客户经理”,在后者的“帮助”下进行倒贷——“让我每个月分期给他还,分期还就是先在达飞云贷上重新贷一笔款出来,再将之前还不上的款项还回去”。有用户告诉《商学院》记者。
值得注意的是,上述循环倒贷的套路不仅使得用户账款不断垒高,还要额外支付“客户经理”倒贷费用或者被要求花365元升级为黄金会员来“提升额度”。同时每笔倒贷要收取的上述各种额外费用也一样不少。
比倒贷更疯狂的,是达飞云贷推出的“逾期转长期”(也叫“转长期”)产品——将逾期债务人的旧债务作废,并签订新合同,将此前的借贷本息、违约罚息的总和作为新合同的本金。
在此情况下,达飞云贷得以将不良资产转化为有效资产,而借款人则虚增额度,陷入更大的还款陷阱。
中闻律师事务所李亚指出,达飞云贷所收取的质保金本质和“砍头息”相似,只不过换了个名头。与简单粗暴的砍头息不同的是,质保金会退还,但是中间产生的利息和费用需要用户买单;并且质保金的发放有制造流水痕迹的行为,形成了受害者取得合同所有金额的假象。
“额外收取服务包、基础服务费、会员费等各种费用也涉嫌构成变相高息。《关于规范整顿“现金贷”业务的通知》规定‘禁止从借贷本金中先行扣除利息、手续费、管理费、保证金以及设定高额逾期利息、滞纳金、罚息等。’ 因此超过合理范围的上述费用不合法。”李亚补充道。
李亚还表示,达飞云贷的“客户经理”作为金融机构工作人员,为了掩盖不良贷款风险,从而“拆东墙补西墙”进行贷款,增发了放贷的风险,达飞云贷容易陷入增加财务成本——经营困难——贷款风险的恶性循环,可能面临违规放贷的行政处罚。在违规操作的情况下,客户经理本人行为如被认定为个人行为,也可能面临行政处罚和达飞云贷公司的追责。
借款人、出借人“两头通吃”
一方面是眼花缭乱的收费项目和近乎诱骗的倒贷、虚增账款,借款人欠款“越还越多”;另一方面,却是出借人本金延期兑付,资金迟迟不能回款。
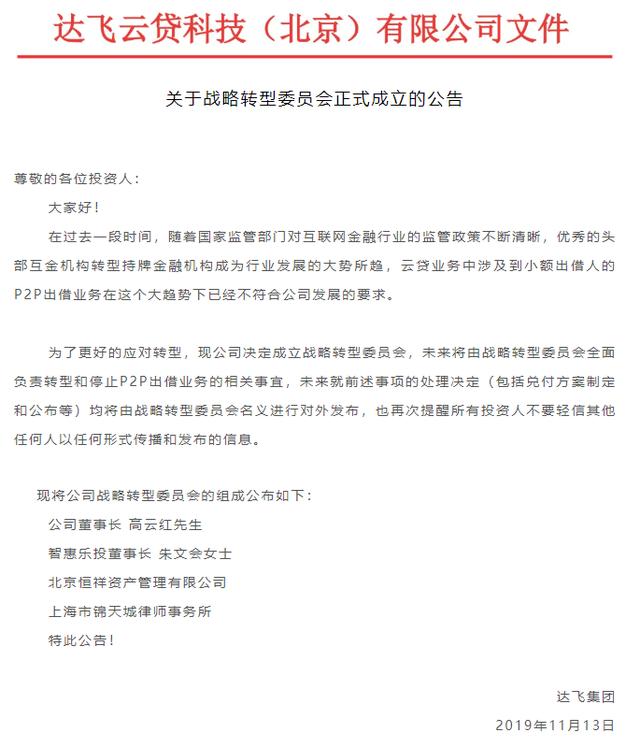
达飞云贷官方微信号2019年11月15日发布公告称,公司决定成立战略转型委员会,未来将由战略转型委员会全面负责转型和停止P2P出借业务的相关事宜。11月18日,达飞云贷又公告称自2019年11月6日以来一直商讨兑付方案,将于2019年11月30日出具兑付方案,并于2019年12月31日完成第一笔款项的兑付。
然而,2019年11月15日宣布停止P2P出借业务的达飞云贷,实际上早已出现出借人本金及利息兑付延期情况。大量出借人本金及收益到期无法提现回款,有的本金及收益已经提现到平台账户余额,却依然无法转出。
出借人吴翠(化名)告诉《商学院》记者,自己从2019年8月底开始,陆续在达飞云贷出借平台购买了浓情9月90天产品5笔12万元、浓情9月1年期1笔1万元、“达益盈”产品1笔8万元,总计出借21万元。
然而,除了还未到期的1万元出借金额,吴翠剩下已经到期的20万元投资本金及收益全部无法赎回——“浓情9月90天产品12万已经到期,无法提现到余额账户;另外8万元是2019年11月3日到期,11月25号才到的账户余额,如今余额显示到账,出借协议也没有了,但是钱依然被扣在达飞云贷的账户余额里面,提现到银行卡也根本提不出来。”
吴翠还告诉《商学院》记者,达飞云贷出具了A、B两种兑付方案。其中,A方案分为36期(一期为一个月)兑付,仅在第一年的前6个月内连续按月回款,此后第2年、第3年都是按年回款。具体情况为:1-6期兑付本息的1%;7-11期不兑付;第12期兑付18%;13-23期不兑付;第24期兑付24%;25-35期不兑付;第36期兑付36%。B方案则是3年后一次性兑付本金,并按照6%付息。
(《商学院》记者根据出借人提供资料整理)
“这个兑付方案还是到期的才能兑付,还没有到期还要往下捋。像我这种金额已经到期而且已经提现的,他们说可以6个月之内给清,但还要签协议。如果我不签协议,一分钱没有。”吴翠直言,达飞云贷出具的兑付协议真是一点诚意都没有。
《商学院》记者了解到,李缘、吴翠等多位出借人都拒绝签署兑付协议,也因此没有得到任何还款,只能眼睁睁看着达飞云贷“拿我们的钱兑付给签了协议的人”。“他们(达飞云贷)都快成空壳了,原来的借款人都从微信里面线下还款,不是线上还款,这个钱回到达飞以后根本回不到达飞的账户上。”吴翠进一步指出。
另外,《商学院》记者得到的一份摸排通知显示,截止2020年3月2日,达飞云贷在全国出借人为6.84万人,涉及出借余额88.4亿元,借款人51.28万人,涉及借款约168.99亿元,共涉及全国20余个省80余个县区。
关联公司达飞控股暴跌80%后“甩锅”
在达飞云贷被立案的消息传出后,达飞控股股价暴跌。截止3月26日收盘,达飞控股收盘价为0.25港元,下跌54.55%,总市值为3.33亿港元。自3月23日起4个交易日累计跌幅约80%。
值得注意的是,3月23日,也就是立案告知书显示达飞云贷被立案的当天,达飞控股发布公告称,待获得批准后,达飞控股将公司正式注册英文名称由“Dafy Holdings Limited”更改为“Steering Holdings Limited”,并将公司中文名称由“达飞控股”更改为“旭同控股有限公司”。
3月27日,达飞控股又公告称,达飞云贷并非其附属公司,且除2020年1月2日披露的重续持续关联交易外,达飞控股与达飞云贷之间概无其他交易。
《商学院》记者了解到,此前的关联交易公告显示,达飞控股“间接非全资附属公司上饶红淼已于2020年1月1日与达飞云贷订立2020年租用协议,以将硬件及软件系统的租赁期重续至2020年12月31日。”
有意思的是,在天眼查搜索“上饶红淼”显示的唯一一家公司为上饶市红淼信息科技有限公司,曾用名“上饶市达飞金融信息服务有限公司”——正是达飞控股财报披露的于2018年8月收购,并用以开展金融相关业务的公司。
无论如何,达飞控股的“甩锅”公告并不足以令人信服,达飞控股与达飞云贷之间的关系显然并不止一份租赁协议这么简单。
一方面,天眼查信息显示,高云红为达飞云贷的经理,对后者的持股比例达到92.22%。与达飞控股公告所指的“拥有达飞云贷92.2%股权的‘高先生’”一事相符。
而据达飞控股2018年财报,高云红还为其执行董事、董事会主席兼控股股东。且早在2018年1月5日,高云红便已获任董事会执行董事、薪酬委员会、提名委员会等职位。直至2018年8月,高云红收购上饶市达飞金融信息服务有限公司(下称“上饶达飞”)51%股权,达飞控股才开始在国内开展金融相关信息及技术服务。
另一方面,除了人事相关信息,达飞云贷与飞贷控股也已经存在业务交集。
2018年8月,达飞控股上饶达飞开展金融相关信息及技术服务。而达飞控股官网披露,上饶达飞通过租赁运营达飞旗下的“达飞云贷”,寻找借款人,并由合作资金方进行评估审核及放款流程。
通过租赁运营达飞旗下的“达飞云贷”,上饶达飞给达飞控股财务报告添上了不错的数据。
2018年,达飞控股的金融相关信息及技术服务收益为717万港元、毛利为591万港元、毛利率达到82.3%。达飞控股2018年财报还进一步指出,其实现毛利同比增长48.5%,毛利率同比增长月6.9%,主要由于年内金融相关信息及技术服务所推动。
到2019年上半年,达飞控股金融相关信息及技术服务收益达到4.43亿港元。同时,由于该服务的带动,达飞控股毛利同比增长1751.2%,毛利率同比增长49%。
消金、银行等资金方成“征信利器”?
除了关联方达飞控股,达飞云贷还关联众多金融机构。据达飞官网,达飞的合作伙伴包括包银消费金融、中银消费金融、湖北消费金融、晋商消费金融、华兴银行、石嘴山银行等。
值得注意的是,这些与达飞云贷合作的持牌金融机构,竟然成为了借款用户的“噩梦”。
《商学院》记者了解到,尽管借款用户承受着各种额外费用、变相砍头息、虚增账款陷阱,但是不少借款用户却“不敢反抗”,选择继续“填坑”。因为达飞云贷资金方包括银行、消费金融公司等多家持牌金融机构,“如果不能够通过达飞云贷APP的端口还款,征信就会受损”。
《商学院》记者就是否为达飞云贷达成资金合作、是否了解达飞云贷可能存在违规收费行为、是否与达飞云贷联合收取各项费用、在达飞被立案后是否会面临相关追责等问题分别向包银消费金融、中银消费金融、湖北消费金融、晋商消费金融、华兴银行、石嘴山银行发去采访函。
截止发稿,上述金融机构均未作出回复。不过,华兴银行客服表示“已经和达飞云贷没有合作了,从2018年就不再合作”;包银消费金融客服也表示“目前已经没有合作了”,至于何时停止合作则需要“联系达飞云贷客服那边”。
同时,湖北消费金融客服、中银消费金融客服均表示确实与达飞云贷有业务合作,但其它问题无法给出回复。中银消费金融还表示,尽管为达飞云贷提供资金合作,但是借款人在达飞云贷上的还款账单中银消费金融无法查看。
此外,《商学院》记者多次拨打晋商消费金融、石嘴山银行客服电话,但晋商消费金融客服电话均因“当前致电人数较多”而无法接通;石嘴山银行客服电话均在拨通后被挂断。
中闻律师事务所李亚指出,在达飞云贷确认存在违规收费的情况下,资金方是否承担责任需要视资金方在违规放贷过程中的地位和知情程度而定。若资金方不知情,应根据其与达飞云贷之间的关系和相关协议约定承担责任;若资金方知情或与达飞云贷联合收费,应与达飞云贷共同承担法律责任。





















