首先来一张汇总图,告诉大家煤化工究竟有什么:

接下来小七依照这个模式,以工艺流程图的方式带大家彻底了解煤化行业。
煤气化工艺
鲁奇加压气化工艺
鲁奇炉造气工艺流程简图
BGL气化(液态排渣鲁奇炉)
BGL气化工艺流程简图
德士古气化工艺
a、直接淬冷(激冷流程)
适用于制NH3和H2 (因为这种流程易于和变换反应器配套,激冷产生蒸气可满足变换的需要)
b、间接冷却(废锅流程)
壳牌气化工艺
多喷嘴对置气化工艺
多喷嘴对置气化工艺流程图
航天炉气化工艺
航天炉气化工艺流程图
恩德炉气化工艺
恩德炉的气化工艺流程
GSP气化工艺
GSP气化工艺流程图
SE-东方炉气化工艺
SE-东方炉气化工艺流程
温克勒气化工艺
加压灰熔聚流化床粉煤气化工艺
加压灰熔聚流化床粉煤气化技术流程图
U-Gas灰熔聚气化工艺
U-Gas灰熔聚气化工艺流程图
多元浆料新型气化技术
多元浆料气化工艺流程图
熔铁气化工艺
熔盐气化工艺
熔渣气化工艺
煤气净化工艺
煤气净化工艺
煤气净化工艺原则性工艺流程图
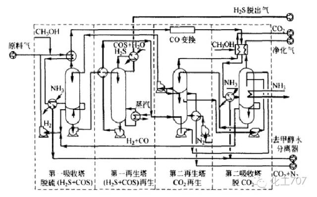
低温甲醇洗工艺
低温甲醇洗工艺流程图
两段式低温甲醇洗工艺
两段式低温甲醇洗工艺流程图
煤制合成氨
造气净化阶段
合成气变换工段
变换气精炼阶段
氨合成工段
煤制天然气
煤制天然气工艺流程图
直接甲烷化
间接甲烷化
煤制乙二醇
合成气草酸酯制乙二醇工艺流程图
烯烃制乙二醇工艺流程图
草酸二甲酯制乙二醇工艺流程图
煤制甲醇
煤制甲醇工艺流程图
固定床煤制甲醇工艺流程
气流床煤制甲醇工艺流程
焦炉气制甲醇工艺流程
氨醇联产工艺流程
甲醇制烯烃工艺
Lurgi公司的MTP工艺
MTP工艺流程图
POU/Hydro公司的MTO工艺
MTO工艺流程图
大连物化所DMTO工艺
DMTO工艺流程图
中石化的SMTO工艺
SMTO工艺流程图
清华大学的FMTP工艺
FMTP工艺流程
惠生自主研发MTO烯烃分离技术
MTO烯烃分离工艺流程图
煤制油:煤间接液化
典型的煤间接液化工艺流程
南非的萨索尔(Sasol)费托合成法
SASOL生产工艺流程示意图
SASOL煤气化工艺流程图
1)固定床煤间接液化工艺
2)SSPD浆态床煤间接液化工艺
美国的Mobil的MTG工艺(甲醇制汽油法)
Mobil甲醇转化为汽油工艺流程
固定床工艺流程图
Lurgi公司甲醇制汽油工艺流程图
荷兰SHELL的中质馏分合成(SMDS)工艺
中科院山西煤化所低温煤间接液化工艺
MFT工艺流程图
SMFT合成工艺流程图
兖矿集团的间接液化工艺
1)低温煤间接液化工艺
2)高温煤间接液化工艺
煤制油:煤直接液化
煤炭直接液化工艺流程图
美国SCR溶剂精炼煤工艺
美国SCR溶剂精炼煤工艺流程图
美国EDS工艺
美国EDS工艺流程图
需要领取文章展示的图片资料合集:
关注公众号-回复关键字<15>;即可领取!
美国H-Coal工艺
美国H-Coal工艺流程图
德国IGOR+工艺
德国IGOR+工艺流程图
日本NEDOL工艺
日本NEDOL工艺流程图
日本褐煤液化(BCL)工艺
日本BCL工艺流程图
催化两段液化工艺(CTSL工艺)
CTSL工艺流程图
HTI工艺
HTI工艺流程图
俄罗斯FFI低压加氢液化工艺
FFI低压加氢液化工艺流程图
神华煤直接液化工艺
神华煤直接液化工艺流程图
延长煤油混炼技术
延长煤油混炼工艺流程图
煤干馏工艺
气体热载体直立炉工艺
三段炉流程图
SJ 低温干馏工艺流程
需要领取文章展示的图片资料合集:
关注公众号-回复关键字<15>;即可领取!
MRF工艺
MRF 工艺流程示意图
DG工艺
大连理工大学DG工艺流程示意图
BJY工艺
济南锅炉厂循环流化床循环灰作为固体热载体的“热电煤气多联产”工艺示意图
BT工艺
ZDL工艺
浙江大学流化床热解联产工艺
Garrent工艺
Garrent工艺最初由美国Garrent公司开发,其工艺过程为:将煤粉碎至200目以下,用高温半焦(650℃~870℃)作为热载体将煤粉在两秒钟内加热到500℃以上,由于停留时间很短有效地防止了焦油的二次分解。高挥发分的烟煤在此温度下的油产率最高可达干煤的35%。该工艺用部分半焦作为热载体实现煤的快速加热,有效地防止了焦油的二次分解,但生成的焦油和细颗粒的半焦附着在旋风分离器和冷却管路的内壁,影响系统的长期运行。
TOSCOAL工艺
TOSCOAL工艺流程示意图
鲁奇和鲁尔公司开发的LR工艺
鲁奇和鲁尔公司的LR工艺流程示意图
日本煤炭快速热解技术
日本煤炭快速热解工艺流程示意图
英国的Cranfield 大学耦合多联产工艺
油页岩的多联产系统示意图
煤焦油加工工艺
先用一张图告诉大家焦油加工工艺有哪些:
焦油加工工艺总图
焦油蒸馏
常压蒸馏工艺
需要领取文章展示的图片资料合集:
关注公众号-回复关键字<15>;即可领取!
一塔式焦油蒸馏工艺流程
二塔式焦油蒸馏工艺流程
多塔式焦油蒸馏工艺流程
减压蒸馏工艺
减压蒸馏工艺流程
宝钢、济钢减压蒸馏工艺流程
常减压蒸馏工艺
带沥青循环的焦油蒸馏工艺
英国带沥青循环工艺流程
美国带沥青循环工艺流程
其他焦油蒸馏工艺
日本钢管公司焦油蒸馏工艺流程
德国焦油蒸馏工艺流程
美国焦油蒸馏工艺流程
焦油二次蒸馏工艺流程
日本改良焦油工艺流程
粗酚的提取
馏分洗涤工艺
(1)基本原理
注:当馏分中同时存在盐基和酚时,则吡啶盐基与酚生成络合物,对碱洗不利。
(2)馏分洗涤工艺
馏分间间歇洗涤工艺
馏分连续洗涤工艺
酚萘洗混合分工艺流程
酚钠溶液的净化
酚钠蒸吹工艺流程
酚钠蒸吹脱油工艺流程
酚钠分解
硫酸分解酚钠工艺流程
二氧化碳分解酚钠工艺流程
精酚的生产
粗酚的预处理
粗酚脱水脱渣工艺流程
粗酚的精馏
粗酚的间歇精馏工艺流程
粗酚的连续精馏工艺流程
萘及其同系物的分离与精制
工业萘的生产工艺
单炉单塔工艺流程
单炉双塔工艺流程
双炉双塔工艺流程
精萘生产工艺
(1)硫酸净化法精萘生产工艺
萘的净化流程图
洗涤萘精馏工艺流程
(2)区域熔融法生产精萘
精制机示意图
区域熔融法生产精萘工艺流程
沥青改质工艺
与焦油蒸馏结合的工艺流程


















































































































