“肌肽(Carnosine ,β-丙氨酰-L-组氨酸)”是脊椎动物大脑和骨骼肌组织中高浓度存在的一类二聚肽分子。在人类中,肌肽和乙酰肌肽(acetylcarnosine)含量最高。相比之下,其它动物则主要合成一种咪唑基团甲基化的,含有β-丙氨酸的二聚肽分子,包括“ anserine”以及“ophidine/balenine”。这些结构类似的二聚肽分子均可以被称为广义上的“肌肽”。
此前研究表明, 肌肽可能具有多种生物学功能,包括钙调节、pH缓冲、金属螯合和抗氧化作用 。β-丙氨酸及其衍生物也被认为是中枢神经系统中的神经递质或神经调节剂。包括小鼠在内的哺乳动物中,只有嗅球(olfactory bulb)以及骨骼肌(SKM)中的肌肽浓度达到了毫摩尔的级别。另一方面,研究表明很多疾病和功能障碍的发生均与β-丙氨酸和肌肽代谢的改变有关。
在β-丙氨酸血症和肌肽血症中,这些化合物的降解伴随着神经系统症状的出现。 相反,补充肌肽被认为有助于缓解部分与年龄有关的神经疾病,例如阿尔茨海默症、帕金森症、多发性硬化症、癌症以及糖尿病。
在提高肌肉功能方面,研究表明补充β-丙氨酸可增加肌肽含量,并改善人和啮齿动物骨骼肌的收缩力和肌肉机能。这些发现促进了运动员和士兵群体中β-丙氨酸在日常饮食中的广泛补充。在提高神经系统功能方面, β-丙氨酸和肌肽饮食补充剂在治疗人和动物的抑郁、焦虑和自闭症症状方面也显示出一定的希望。
大多数肌肽在口服后都会在肠上皮细胞或血液循环中水解。日常膳食补剂中β-丙氨酸能够被用于机体的生物合成,从而增加肌肉中的β-丙氨酸和肌肽含量和身体机能。然而,由于缺乏合适的模型系统用于药理学研究,因此上述化合物的作用机理和安全性目前仍存在较大程度的不确定性。
哺乳动物中β-丙氨酸的合成过程是限制肌肽合成水平的关键。在一项关于血浆代谢物的全基因组关联(GWAS)研究中,机体肌肽合成水平差异86%是由于遗传因素导致的。其中,肌肽合成酶1(由CARNS1基因编码)可以利用β-丙氨酸和组氨酸产生肌肽,同时可以利用γ-氨基丁酸(GABA)和组氨酸产生高肌肽。尿嘧啶的还原降解能够产生β-丙氨酸,为肌肽的体内合成提供原料。
此外,某些细菌通过天冬氨酸脱羧酶在共价结合的丙酮酰辅因子的辅助下,通过天冬氨酸的α-脱羧反应也能够生成β-丙氨酸。基于小鼠模型的研究表明,维生素B6以及PLP依赖性酶对于肌肽的合成同样重要。
据报道,哺乳动物体内存在一种叫做PLP依赖性GAD样蛋白1(GADL1)的酸性氨基酸脱羧酶。研究表明, GADL1具有催化天冬氨酸脱羧反应合成β-丙氨酸的酶活性 。此外,一项基于人体的GWAS研究表明,GADL1的核苷酸突变伴随着人体内肌肽水平的变化,因此, GADL1或许同样参与了哺乳动物内β-丙氨酸的合成乃至于肌肽的产生。
在最近发表于《Science Advance》杂志上的一项研究中,来自挪威Bergen大学的研究者们建立了首个Gadl1基因敲除小鼠模型,证明了GADL1在骨骼肌以及嗅球组织中肌肽的生物合成和抗氧化应激反应中的作用。为了了解GADL1的底物特异性,作者比较了小鼠GADL1和相关酶的三维(3D)结构。最后,作者研究了肌酸稳态与多种人类特征和疾病相关的酶和转运蛋白的常见遗传变异之间的关联,以及揭示了Gadl1 敲除小鼠的初步行为特征。

GADL1突变小鼠显示出与年龄有关的异常表型
起始,作者并没有发现突变体小鼠与对照之间明显的身体异常。然而,在30周后,与正常对照小鼠相比, Gadl1-/-小鼠表现出相对的生长迟缓,以及与年龄相关的和退行性并发症。 基因组DNA测序和Southern印迹分析证实突变体小鼠Gadl1基因7号外显子被消除。
但是,对来自骨骼肌和嗅球的mRNA的定量分析结果显示,突变小鼠中仍可以检测到部分Gadl1 mRNA。RNA测序结果显示Gadl1-/-小鼠缺少Gadl1外显子7和8。生物信息学分析结果表明,外显子7和8的缺失与突变小鼠中新的RNA剪接位点的产生有关。
为了确定GADL1对基因表达的影响,我们对Gadl1 + / +,Gadl1 +/-和Gadl1-/-小鼠嗅球组织中mRNA水平进行了测序和比较。分析结果表明,受影响最强的基因与药物代谢有关。该途径包括Upb1基因(β-脲基丙酸酯酶1),该基因的转录水平在Gadl1-/-小鼠中增加了两倍。UPB1负责催化由嘧啶形成β-丙氨酸的最后一步,这表明再没有GADL1的情况下,通过这种补偿机制能够保持β-丙氨酸水平的稳定。此外,在Gadl1-/-小鼠样本中,作者观察到了羧酸酯酶1,细胞色素P450和髓过氧化物酶的多种同工酶的转录水平增加。
通过对表达水平差异显著的基因进行功能学分类,作者发现其中变化显著的包括药物分解相关途径的基因。此外,设计昼夜节律以及睡眠等生物学过程的基因表达量也出现了差异。
GADL1-KO小鼠的产生和鉴定
Gadl1缺失突变影响肌肽代谢过程
为了探索GADL1的生物学功能,作者对来自突变体小鼠以及对照小鼠的多个器官组织进行了非靶向液相色谱-质谱(LC-MS)代谢组学分析。接受检测的组织包括大脑皮层、嗅球、骨骼肌、肝脏、小脑、心脏、血清、肾脏。结果表明,嗅球和大脑皮层组织中显示出了肌肽含量的巨大差异。肌肽在骨骼肌中也是受影响最严重的代谢产物之一,但在肝脏中却没有上述显著差异。
尽管GADL1被认为可以催化谷氨酸合成GABA,但在所有接受检查的组织中,突变体小鼠来源的组织以及对照组织中GABA和谷氨酸的水平相似。
Gadl1突变体小鼠的嗅球组织中β-丙氨酸水平显著降低,但大脑皮层和骨骼肌中则无明显降低现象,肝脏中的水平同样不变。突变体小鼠脑和骨骼肌组织中肌肽,乙酰肌肽等含量显著减少,而血清、全血、肾脏、小脑和心脏中均无明显差异。总之,上述结果与GADL1在不同组织中的分布是一致的,从而验证了GADL1在β-丙氨酸和肌肽的代谢途径中的关键作用。
比较Gadl1-/-与Gadl1 + / +的途径分析
GADL1对机体生物学功能的影响
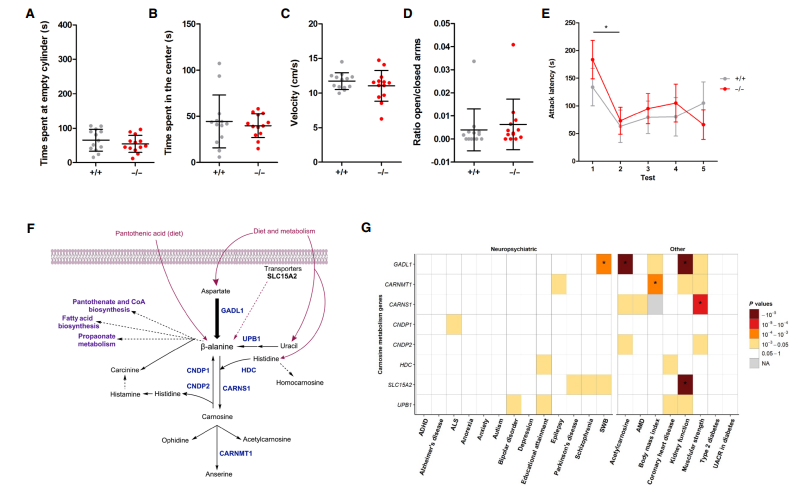
为了检查Gadl1缺失对小鼠大脑功能的影响,作者测试了22周龄的小鼠的一系列行为特征。通过开阔场地放逐实验,高架迷宫实验以及社交实验,作者并没有发现野生型小鼠与突变体小鼠之间存在明显差异,因此作者认为GADL1在影响机体焦虑行为方面的研究要谨慎。此外,作者也没有发现GADL1对于小鼠大脑嗅球以及骨骼肌形态方面的明显影响。
与Gadl1-小鼠、肌肽稳态和人类表型相关的行为表型
GADL1基因常见遗传变异与多种人类表型相关
与小鼠研究结果不同,对人体的一系列GWAS研究结果已显示 GADL1基因突变以及乙酰肌肽水平与多种人类疾病相关,包括饮食失调以及肾功能等等。
为了了解人类表型和GADL1之间的遗传关联,作者进行围绕基因的分析测试,主要关注与抗氧化保护和脑功能有关的特征。通过纳入GADL1中常见突变与七个相关基因的关联性,作者将搜索范围限制为21种表型。
研究结果表明, GADL1编码基因与血清中乙酰肌肽水平,肾功能和主观幸福感相关 ,CARNMT1编码基因与体重指数相关, CARNS1编码基因与右手握力(肌肉力量)相关, SLC15A2编码基因与肾功能相关。总之,在已知与肌肽代谢有关的八个基因中,GADL1和SLC15A2与人类表型之间的关联最强。其中最明显的是乙酰肌肽水平,肌肉力量,肾功能和总体健康状况。
总 结
此前体内外实验均表明,活性氧可以降低抗氧化酶(如SOD和谷胱甘肽过氧化物酶)的水平,补充肌肽则可以恢复这些酶的消耗。此外, 肌肽被认为在保护缺血相关的自由基损伤方面具有重要作用。
但是,肌肽的保护功能仅在体外或接受大剂量肌肽的动物中进行了研究。由于β-丙氨酸和肌肽作为膳食补充剂已在人类中得到广泛使用,因此,本研究采用的小鼠模型有利于进一步探究GADL1对于体内肌肽合成的影响,从而更加有利于临床以及日常生活中对上述补剂的应用。
1. Mahootchi et al., GADL1 is a multifunctional decarboxylase with tissue-specific roles in β-alanine and carnosine production. Science Advances. 17 Jul 2020: Vol. 6, no. 29, eabb3713 DOI: 10.1126/sciadv. abb3713




