作者:徐迎雪
赛迪顾问
智能制造产业研究中心
高级分析师

前言
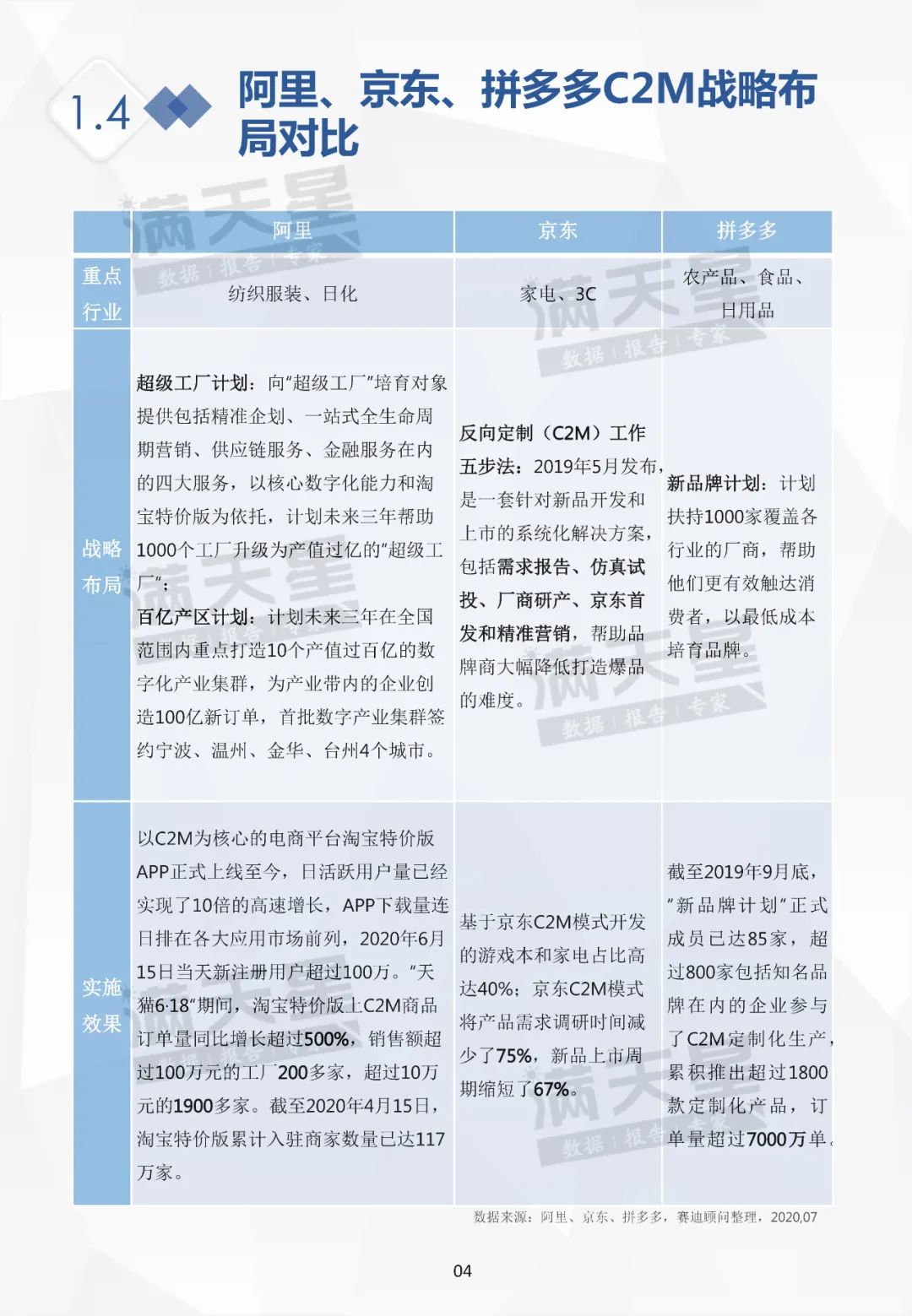
C2M(Customer-to-Manufacturer)即用户直连工厂,是在新一代信息技术与制造业深度融合的大背景下出现的一种新型发展模式。5月11日,梦洁家纺宣布与淘宝主播薇娅签署战略合作协议,薇娅将通过直播电商把网友的需求纳入梦洁的设计与品控,开创“直播电商+C2M” 的新模式。合作公布后,梦洁股份收获7个涨停,市值上涨近35亿元,几乎翻倍。这充分体现了市场对直播电商与C2M融合发展的强烈期待。本文简要分析C2M模式的发展现状、当前发展困境和未来突破重点,提出电商直播与传统C2M的结合、工业互联网的成熟落地和生产性服务业资源整合将驱动C2M模式高效运转。
以下为报告全文内容










