重庆的黄女士反映,近日她在昆明一酒店入住后准备退房时,手指被窗台上一根长针扎伤并出血,担心感染HIV病毒遂服用阻断药。她认为,酒店方有义务保证客人的安全,但事后酒店处理问题的态度十分冷漠,该问题至今未妥善处理。
8月18日,红星新闻记者从涉事酒店方了解到,事发后酒店方已带客人去医院检查并垫付了相关费用,但后续赔偿事宜双方分歧过大未达成一致。对于长针的来源,酒店相关负责人表示,疑似为针灸针,不知道是谁带进去的。

▲窗台缝隙中的针
女子反映:
入住酒店被长针扎伤
担心感染病毒,称酒店方态度冷漠
“我们是8月9日入住昆明盘龙区的万华精品商务酒店,第二天上午准备退房。”黄女士介绍,当她伸手去拿放在窗台上的包时,手指尖毫无防备地被扎伤并出血了,她仔细一看,竟然有一根长针卡在窗台边缘的缝隙里。
很快,黄女士找到了酒店工作人员。“他们的工作人员过来试图将针拔下来时,也被扎了,最后费了很大功夫才取出来。”黄女士告诉红星新闻记者,随后酒店的人带她去了医院检查,由于担心感染HIV病毒,她要求医生开了阻断药并服用。
黄女士表示,该阻断药需连续服用28天,还有一定的副作用,后续也需要定期复查,这几天,她因恶心、失眠和焦虑而备受折磨。事发后,她拨打了110报警,并反映到了当地市场监管部门,“在协商赔偿中,当时我们估算1万元多点,对方只同意给1300元。”
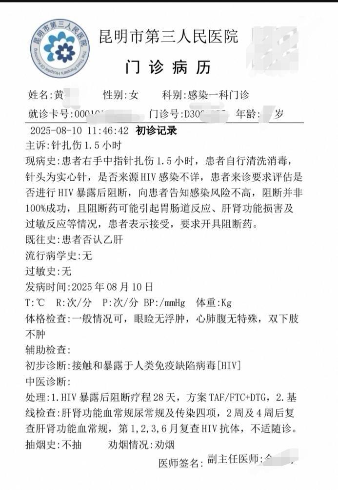
▲黄女士就诊病历
“不管这根针怎么来的,酒店方都有义务保证入住客人的安全。”黄女士称,从出事到现在,酒店方态度冷漠,希望她的经历能给大家提个醒,入住酒店一定要小心,避免受到伤害。下一步,她也会考虑走法律途径维护自己的权益。
酒店回应:
疑似针灸针,不知从何而来
遇此情况很抱歉,但无法确定是酒店问题
8月18日,红星新闻记者联系到万华精品商务酒店的相关负责人。他介绍,当时黄女士称在房间被针扎了,酒店第一时间用碘伏帮其消毒,她怕被感染,又带她到医院进行检查。医生说没必要开阻断药,但还是根据她的要求开了,费用都是酒店垫付的。
对于双方协商赔偿一事,该负责人告诉红星新闻记者,酒店方提出免去3天房费,再补偿3天的房费加后期复查费用共1300元,但对方第一次提出要14200元,第二次提出12000元,这个诉求酒店是做不到的。
针到底从何而来?该负责人表示,疑似针灸的针,大概有三五厘米长,不敢保证是谁带进去的,酒店打扫房间的流程是保洁大姐做完一间房后,值班经理都要去查房看有没有问题,“这个东西哪里来的就不得而知了,以前也没遇到过这种情况。”
▲取出的长针
事后,黄女士给该酒店订单进行了差评。该酒店公开回复表示,遇到这种情况很抱歉,但无法确定是酒店问题,同时也第一时间报案,如认为是酒店的责任可以起诉。
红星新闻记者 顾爱刚 图据受访者
编辑 郭宇 责编 魏孔明
(下载红星新闻,报料有奖!)




