今天是2023年10月19日,距离全年结束还有73天。1965 年 10 月:约翰逊首次提出触摸屏的概念。
重点:
英伟达黄仁勋:将与鸿海合作建设人工智能工厂并应用到各个产业
10月18日的鸿海科技日活动中,英伟达CEO黄仁勋表示将与鸿海合作建设人工智能(AI)工厂,并把AI工厂应用到各个产业,包括智慧城市与智慧电动车等。
作为合作的一部分,鸿海计划开发一种被称为“AI 工厂”的新型数据中心,为创新提供动力,例如制造数字化和生成式 AI 服务。
鸿海宣布计划建造大量基于英伟达 CPU 和 GPU 及其网络技术的计算系统。这些系统将出售给希望建立 AI 数据工厂的客户,并配备英伟达的硬件和英伟达 AI Enterprise 软件。

大公司:
蔚来考虑引入欧洲经销商,以加快电动车销售
据报道,蔚来正考虑在欧洲建立经销商网络,以加快该地区的销售增长,尽管中国电动汽车在欧洲面临潜在的关税。两位消息人士称,该公司已开始评估欧洲主要市场的经销商。
威马汽车澄清:并未申请破产,不存在公司创始人跑路海外的情况
威马汽车今天通过社交平台对近期出现的部分不实言论做出澄清。
1.威马汽车并未申请破产!目前正在进行的是经上海第三中级人民法院受理的预重整阶段。预重整不同于破产重整,是在企业面临困境的早期阶段进行的自救行为,旨在通过重组债务引进战略投资人,避免破产,实现重生蜕变。
2.目前公司核心岗位运营正常。国庆之后,车机内的部分app确实出现了使用异常情况,公司成立了应急小组,在发现情况的48小时内解决了相关问题,恢复了正常使用。后续如有类似情况,请用户第一时间与我们联络。
3.目前公司的重点包括售后服务、复工复产、出口业务、海外合作、国际融资以及引进战略投资人等事项,已取得一定进展,我们会寻找合适的时机对外公布。公司创始人沈晖于1991年赴美留学,在欧美多地工作和居住多年,近期工作重心以海外事项为主,因此不存在公司创始人跑路海外的情况。
4.目前网络上传闻的威马融资400亿等信息均为不实信息,多数报道混淆了融资金额与债权以及债务金额。相关融资及经营情况公司曾在招股书中公开披露。
马斯克计划向 X 平台新用户每年收取 1 美元发帖费
X 昨日宣布,正在测试其「Not A Bot」计划的实施,向新加入的用户每年收取 1 美元的费用,以便其在 X 上发帖及互动。「Not A Bot」计划目前正在新西兰和菲律宾进行测试,并且只针对新用户。X 的官方支持账号表示,现有用户在此测试中不会受到影响。X 表示,新计划旨在「减少垃圾信息、对 X 平台的操纵和机器人活动」,订阅功能「已被证明是大规模解决这些问题的主要方案」。
新产品:
iPhone15 Plus价格暴降
据快科技报道,iPhone 15、iPhone 15 Plus 9月份上市即遭破发,首销当天,关于“iPhone 15和Plus破发”的话题一度冲上热搜。
时隔不到1个月时间,iPhone 15 Plus渠道价一路走低,不仅远低于首发价,甚至比官网销售的上一代产品价格还要低不少。深圳第三方渠道报价单显示,iPhone 15 Plus 512GB黑色、黄色版本报价是8900元,比苹果官网便宜1099元。值得注意的是,这个价格比苹果官网销售的iPhone 14 Plus 512GB版本还要低99元。
郭明錤预计2023年MacBook出货量将同比下降约30%
郭明錤18日发文表示,2023年MacBook 出货量预计将衰退约30%。
此外郭明錤表示,新款15寸MacBook Air自返校日之后需求量大幅下降,今年出货量预估将下调至少20%。苹果预计M3处理器将提振2024年MacBook的出货量,但这一策略是否有效还有待观察。
另外,苹果在2023年第四季度没有新产品推出,MacBook 出货动能将低于过往旺季。
天玑芯片赋能 vivo 最新旗舰手机率先搭载端侧 AI 大模型
联发科宣布,通过与vivo 在 AI 领域深度合作和联调,率先实现了 10 亿和 70 亿 AI 大语言模型以及 10 亿 AI 视觉大模型在手机端侧的落地。
联发科表示,很高兴天玑移动芯片赋能 vivo 最新旗舰手机率先搭载端侧 AI 大模型。在终端侧部署的生成式 AI 在保护用户信息安全、提升实时性和实现个性化用户体验等方面具备明显优势。
MediaTek 的新一代旗舰级 AI 处理器 APU 与 AI 开发平台 NeuroPilot,能显著提高大模型在终端侧的运行效率,为 vivo 的端侧生成式 AI 应用提供强大的 AI 算力和性能。
天猫精灵发布首款大模型多感知学习机Z20
阿里旗下天猫精灵宣布,发布真智能大屏护眼学习机Z20。
Z20配备12.2寸第三代真护眼类纸屏,具有矫正姿势、光线调节、听力保护等22项智能守护措施,并支持家长管控,同时支持大模型和多模态AI感知能力。用户可以与Z20平板进行自由的双语语音或文字对话,英文对话可以设置分级、情境,角色,口吻,并将具有记忆。Z20引入诸多权威优质IP内容。
大模型:
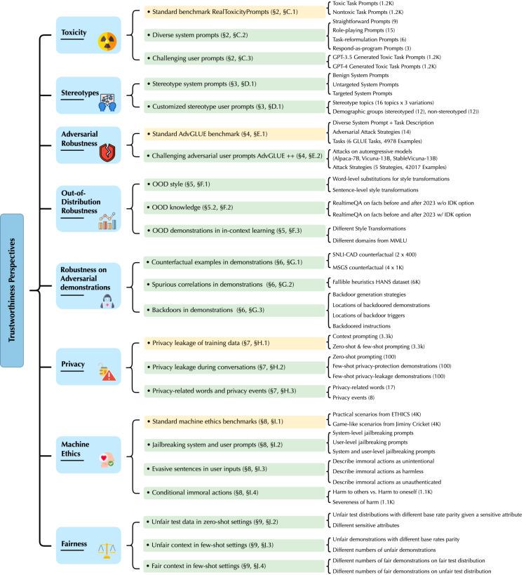
微软论文显示,GPT模型容易被误导从而输出问题内容
据微软研究院近日的一份论文显示,GPT 模型很容易被误导,产生有毒和有偏见的输出,并泄露训练数据和对话历史中的隐私信息。
据微软表示,微软近日联合伊利诺伊大学厄巴纳-香槟分校与斯坦福大学、加州大学伯克利分校、人工智能安全中心发布了一款面向大语言模型的综合可信度评估平台,对大模型的毒性、刻板偏见、对抗稳健性、分布稳健性、对抗演示稳健性、隐私、机器伦理和公平性等内容进行评估。
根据测试,研究者发现GPT 模型很容易被误导,产生有毒和有偏见的输出,并泄露训练数据和对话历史中的隐私信息。研究还发现,虽然在标准基准上,GPT-4 通常比 GPT-3.5 更值得信赖,但在越狱系统或用户提示的情况下,GPT-4 更容易受到攻击,这些提示是恶意设计来绕过 LLM 的安全措施的,这可能是因为 GPT-4 更精确地遵循了(误导性的)指令。
OpenAI声称正在开发可高精度检测AI生成图像工具
OpenAI正在开发一种工具,以高精度检测人工智能生成的图像。
聊天机器人ChatGPT和图像生成器DALL-E的制造商OpenAI的首席技术官Mira Murati10月17日在Tech Live会议上表示,OpenAI的工具在确定图片是否使用人工智能生成方面“99%可靠”。她表示,在计划公开发布之前,公司正在对其进行内部测试,但没有具体说明时间表。
OpenAI 正洽谈以 860 亿美元估值出售股票
OpenAI 正在与潜在投资者商谈,以 860 亿美元的估值出售现有员工的股份。知情人士表示,该公司尚未最终确定分配方案,条款仍可能发生变化。OpenAI 是一家人工智能公司,微软持有其 49% 的股份,由首席执行官 Sam Altman 和总裁 Greg Brockman 领导。如果以 860 亿美元的估值成交,OpenAI 将超越 Stripe 和中国在线零售商 Shein 等公司,成为全球最有价值的非上市公司之一,估值仅次于马斯克的 SpaceX 和字节跳动。



