早在2021年,大众ID系列纯电动车的车机黑屏问题就时有发生,但今年入冬后,问题又有爆发。
12月1日,维权车主发布《致上汽大众的一封信》,要求立即停售问题车辆,并对已售车辆进行修复,补偿车主和公开道歉。与此同时,一些车主在社交平台和各大投诉平台投诉。

红星资本局注意到,在汽车质量投诉平台车质网上,针对大众ID系列电动车车机问题的投诉在4天内激增超120条。一些车主指出,大小屏双黑后不仅看不见屏幕上的各种信号,很多辅助功能也无法使用,严重影响行车安全。4S店与厂家承认问题,但至今未解决。
车质网上大众ID车机问题投诉
12月2日,上汽大众客服告诉红星资本局,已知晓ID系列车机问题,并提供了解决黑屏的三个操作方法,核心是“提高车内温度、重启”。对于其它维修方法与赔偿问题,客服表示未掌握相关信息。上汽大众某经销商告诉红星资本局,断电重启或者锁车后重启,车机就会恢复,如果仍然黑屏,需要到店查找故障原因。
大众车主:
要求立即停售ID问题车辆
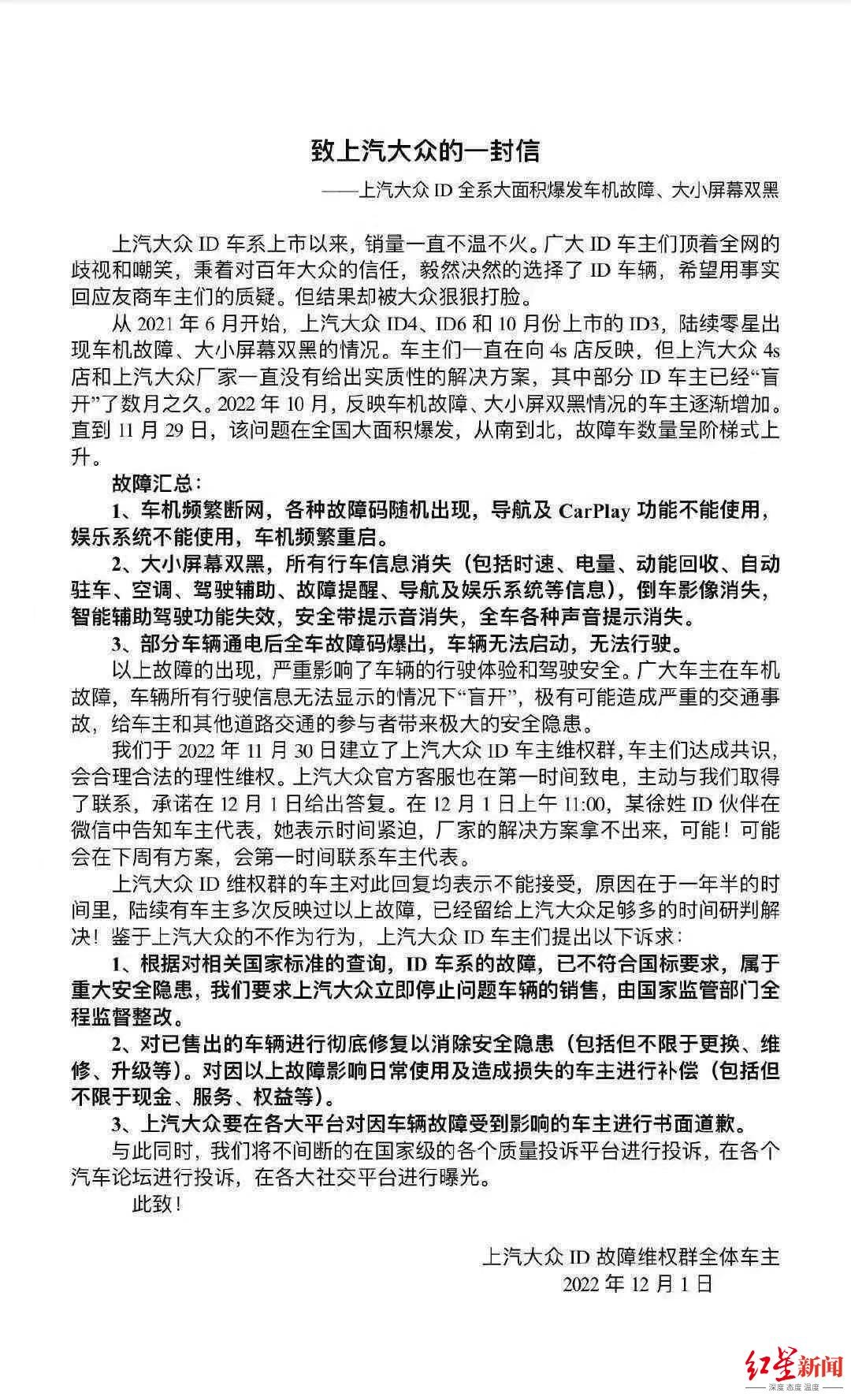
12月1日,上汽大众ID故障维权车主们发布了《致上汽大众的一封信》。信中写道,从2021年6月开始,大众ID4、ID6和ID3陆续零星出现车机故障、大小屏幕全黑的情况。车主们一直在向4S店反映,但4S店与上汽大众厂家一直没有给出实质性的解决方案,其中部分车主已经“盲开”了数月之久。今年10月,反映车机故障、大小屏双黑情况的车主逐渐增加,直到11月29日,故障车数量呈阶梯式上升。
故障汇总:
1、车机频繁断网,各种故障码随机出现,导航及CarPlay功能不能使用,娱乐系统不能使用,车机频繁重启。
2、大小屏幕双黑,所有行车信息消失(包括时速、电量、动能回收、自动驻车、空调、驾驶辅助、故障提醒、导航及娱乐系统等信息),倒车影像消失,智能辅助驾驶功能失效,安全带提示音消失,全车各种声音提示消失。
3、部分车辆通电后全车故障码爆出,车辆无法启动,无法行驶。
大众ID系列黑屏
维权车主们表示,故障给车主与其他道路交通参与者带来极大的安全隐患。他们的维权诉求是:
1、根据对相关国家标准的查询,ID 车系的故障,已不符合国标要求,属于重大安全隐患,要求上汽大众立即停止问题车辆的销售,由国家监管部门全程监督整改。
2、对已售出的车辆进行彻底修复以消除安全隐患(包括但不限于更换、维修、升级等 ) ,对因以上故障影响日常使用及造成损失的车主进行补偿(包括但不限于现金、服务、权益等)。
3、上汽大众要在各大平台对因车辆故障受到影响的车主进行书面道歉。
公开信中提到,上汽大众官方客服已经与维权车主们取得联系,不过暂无解决办法。车主们表示将会不间断地在国家级各个质量投诉平台进行投诉,在各个汽车论坛进行投诉,在各大社交平台进行曝光。
近日,不少大众 ID 系列电动车车主向各大投诉平台反映,气温下降后,频繁出现车机系统黑屏及仪表黑屏的情况,断网、系统声全部丧失,看不到车速、剩余电量、转向灯、座椅记忆、按键、雷达报警、倒车影像、空调等辅助信息,ACC(自适应巡航控制)、LCC(车道居中保持)、Autohold(自动驻车)等功能无法使用。虽然断电重启或者锁车后重新开启,车机会恢复,但总是报故障码。有的车主甚至遭遇行驶过程中突然黑屏,全车断电,失去动力,造成严重安全隐患。
以全国汽车消费者投诉受理处置服务平台车质网为例,据红星资本局不完全统计,大面积的ID系列车机、黑屏问题投诉开始于11月30日,此前也有零星投诉。截至目前已有约120条相关投诉,涉及一汽大众ID4 CROSS、一汽大众ID6 CROSS、上汽大众ID3、上汽大众ID4 X、上汽大众ID6 X的几乎所有在售车型。
大众厂家:
“已安排对应经销商与客户进行沟通处理中”
从投诉回复来看,大众厂家的回应称,“我公司已安排对应经销商与客户进行沟通处理中”。而经销商的解决方法是:断电重启、拔保险丝或者拿odis系统软件复位,更换车辆主机控制单元,但都未从根本上解决问题。
红星资本局就此询问大众相关人士,截至发稿没有回复。
上汽大众官方客服向红星资本局表示,已知晓ID系列车机问题,并在线指导如何解决黑屏,共有三种方法:
一、双击控制面板“Max”键开启空调,或在上车前使用APP远程开启空调。待车内温度升高后,长按显示屏左下角电源键至中控屏幕亮起;
二、按压 “Max”键开启空调,待车内温度升高后,挂入倒挡,再尝试重启车机;
三、锁车后等待车辆休眠10分钟以上,直至车顶的SOS灯熄灭,再重启车辆。休眠是指关闭车窗、车门、前后备箱,驾驶员带走钥匙远离车辆20米以上。
“如果以上三种方法都无法解决,需要您前往当地的经销商处解决处理。”上汽大众官方客服表示,目前没有其他维修方案,也不掌握赔偿相关信息。
日前,大众集团新CEO托马斯·谢弗在接受采访时表示,大众集团旗下高尔夫、斯柯达等各类品牌汽车中所使用的MIB3信息娱乐系统不理想,将会在未来两年持续更新。
记者 吴丹若
编辑 邓正彤



