是的,杭州又又又来抢人了
印象里但凡提到抢人,杭州都是打头阵的
这次他又带着自己的名为“三年行动计划”的计划兴冲冲的来了

➤ 截至2025年
➤ 吸引100万35岁以下大学生
➤ 力争达到120万
目标清晰、口气笃定,似乎这里说的不是计划,而是既定事实
我随手翻开了杭州三年抢人方针行动计划
前后12页,一共32条,看完我真的大开眼界、叹为观止
关键词就两个字,砸钱
看过这么多份文件,还没看过这么壕的抢人计划
01
杭州这次抢人有多彪
这份文件前后三大部分,32个小点,我来回撸了两遍
最大的感慨,是真有钱
我们分三步走看看杭州这么能抢人到底是为什么
首先,但凡应届毕业生,来到杭州他们就会有一笔生活补贴
应届本科以上学历,分别按照人才学位发放生活补贴,直接、赤裸、还有点真诚
如果是在周边区县工作了3年的应届毕业生,那恭喜你,生活补贴再来一次
如果你租房,每户每年发放1万元
如果你不是应届毕业生,那也可以去申请人才租赁住房
想起以前我们同事采访的自己杭州盆友,补贴不仅名目多,拿的还快
不过相信我,这些都只是杭州抢人的开胃菜
接下来才是重头戏
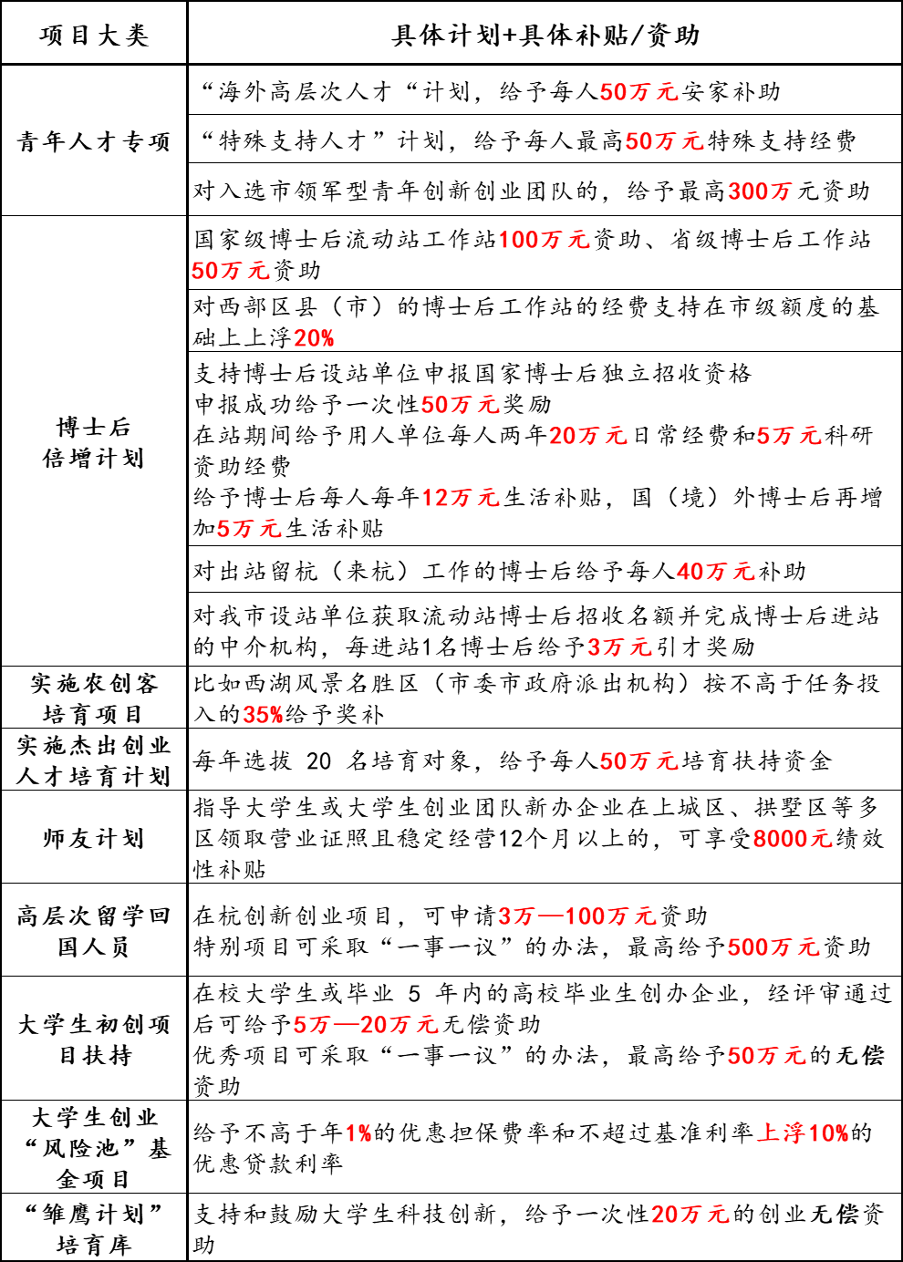
这份文件虽然只有32点,但是看着真的容易花眼
首先,为了给你奖励、资助,他有数不清的比赛
我选择了一些
像中国杭州大学生创业大赛,最高资助可以拿到100万
其他创新创业大赛最高资助可以拿到500万
是的,通过比赛形式,你可以获得不同额度的资助,就有点像通过比赛发奖金
只不过最后就是他把资助花在最值得的项目上,而你需要证明你值得
这就结束了么,当然不
他还有更数不清的项目、计划
因为项目计划太多,我也担心你们把这篇看成说明文,所以我只是节选了部分
我一个文字工作者看着都有点费力,怎么会有这么多项目计划
杰出创业人才培育计划,选拔20名,每人50万扶持资金
大学生初创项目,最高可以给予50万无偿资助
还有为了支持大学生科技创新的雏鹰计划,一次性20万创业无偿资助
...
真的是在撒钱
就这还没完哦
除此之外,还有创业租赁的租金补贴、还规定了创业园免费提供创业场地
其他大学生“双创”资源对接平台这类线上资源整合就不用说了,杭州的擅长
让我没想到的还有,他会将这类工作列入各地部门责任制考核内容里
同时还要保障落实经费,原话是
按时足额拨付、兑现相关经费,确保政策执行到位
主打的就是一个真诚和有钱,以及舍得花钱
02
而且你们知道么,其实这盘棋下很久了
我们经常听到抢人就想到杭州对不对,不是杭州抢人太过积极
而是这是这个城市的一贯方针
像今天我们看到的这份文件,你以为只是杭州又出了一个抢人政策
但其实这个政策现在已经是第五轮了
最开始的时候是从2008年时候就发起了,也叫《杭州市大学生创业三年行动计划》
往后每三年发布新一轮,在文件后面不断更替年份
➤ 《杭州市大学生创业三年行动计划 (2011—2013年)》
➤ 《杭州市大学生创业三年行动计划(2017—2019年)》
➤ 《杭向未来·大学生创业创新三年行动计划(2020-2022年)》
变化的不仅是文件年份,更多的还是文件内容,你会发现每年的主题都不一样
比如2011年的主题是鼓励大学生们通过互联网来创业
到了2017年,这一轮就在加大资助力度、统筹城乡创业、延长场地支持、优化扶优资助、鼓励下到基层、发动社会力量等6个方面调整
再到下一轮2020年,就是计划3年吸引全球100万名以上大学生到杭州创业创新
可以说围绕创业、围绕抢人,变化的每轮的不同主题
并且围绕一点,几乎是传承式深挖
比如创业这一点
2011年的三年计划里,杭州还鼓励大学生们通过互联网来创业
这里面还提到了杭州要建设一个杭州市C2C,也就是消费者对消费者的创业园,符合条件的高校毕业生都能进园进行网上创业
到今天我们看到的创业支持手段里
➤ 符合条件的在校大学生和毕业 5 年以内高校毕业生可享受3000元的一次性创业补贴和5000元的一次性创业社保补贴...
➤ 建立全市统一的大学生创业导师库,创业导师每结对1名大学生或1个大学生创业团队进行创业辅导的,可享受 2000 元的综合性补贴...
➤ 对新建的大学生就业创业指导站,给予每站15万元的一次性建站补贴...
甚至会在大学活动中设置创业相关培训跟课程
从最初的鼓励,到现在几乎是在创业孵化这条路上的每个节点都做了铺排
不得不说这种迭代还是蛮恐怖的
当然对杭州这个城市一直以来的人才吸引效果也是杠杠的
澎湃引用了杭州人社局的一组数据
至去年底该市备案大学生创业企业销售额逾160亿元,纳税3亿余元。其中,销售额在亿元以上的19家、千万元以上的267家
去年,杭州新成立毕业5年内大学生创业企业7762家,带动就业1.52万人
不得不说,杭州,你是懂抢人的
03
杭州的抢人你会发现两点
首先,真的是功夫做到了家
无论是生活补贴,还是大赛、项目等等,名目是真的多
从大学阶段开始设立的创业奖励,到走出校园创业减免办公租赁,再到各种政策加持
其次,各位应该也发现了,非常重视创业
无论是校园比赛、还是项目计划,再或者是金融支持,一边是名为人才吸引策略,但是打开来看,几乎全是关于创业人才引进策略
真的无创业、不杭州,杭州对于创业这件事是真的有着骨子里的执着
对于人才,杭州这个城市似乎对人才有着格外的热情
现在几乎所有城市都在想法设法招揽人才,但是论诚意、论手段杭州都是毫无疑问的第一
他会为了人才这两个字,专门设定一天为城市的人才日
杭州还创新推出”人才码”
我问过杭州那边的同事,除了医院这种必须得本人到场的城市配套,其他几乎所有以前的行政化操作,全部改为线上
其他关于线上资源的整合各位可能比我还要清楚,关于线上的一切杭州是真的比较有发言权
连带着他对人才的渴望也自然离不开线上,线上落户、线上办证、线上查询...
更多时候你会发现杭州的抢人政策真正厉害的地方可能还不仅仅是钱
它对于人才的渴求是非常根本的
不管是政策本身
比如一般我们看到的抢人战略,落户政策、优惠买房、也有这种根据不同学历的直接人才补贴
但是杭州会怎么做,政策、大赛、一个一个的主题活动
不仅是人才优惠政策,还有针对社会商业办公租赁,甚至渗透到人才最开始的地方
从学校培育机制开始,在课程设置阶段就设立创业课程、在学生社会活动阶段就设置创业活动
就感觉整体都处于一种全民创业的氛围中
可能这也是为什么浙江喊话大学生创业失败,政府兜底这种事,目前只发生在浙江
有钱是真有钱,但是爱才也是真的爱才
就是这样一种彻彻底底的对人才的绝对重视,才让我们在杭州看到一种绝无仅有的人才氛围
04
杭州为什么要这样
其实这已经不是杭州第一次三年计划
上一个三年计划还是在2020年-2022年的时候,那时候他立下的flag也是
➤ 到2022年,全市新引进100万名以上大学生来杭创业创新
结果他做到了
2020年当年,杭州招引35岁以下大学生43.6万人,2021年招引48.3万人,2022年招引36.4万人,三年合计招引128.3万人,远超100万的目标
尤其其中2020年
城市人口增量达到近十年新高,并且是碾压式领先
这其中主要就得益于城市抢人策略
过往抢人就是这么成功过
这就像一剂强心针在告诉杭州,砸钱是有用的
这也是为什么我们看到每次杭州的抢人战略几乎都格外显眼
而这也是杭州人才战略成功的很大一部分原因
反观城市
人才对于城市发展的长远意义不言而喻
不管是用人才吸引产业,还是通过产业留住人才,不管是为了城市、还是为了经济,这里面谁先谁后不重要,重要的是他们之间的相得益彰
乔不丝去的最多环沪城市就是杭州,她对这个城市最大印象就是
地铁里看到的都是年轻人,非常有活力
不夸张的说,今天杭州的城市氛围很大程度上离不开这种人才政策
这背后如果有什么值得借鉴,或者值得重新关注的话
可能就是这轮三年计划开篇第一句
关于抢人,杭州是真的明白人















