凤凰网财经讯 9月23日,华人置业在港交所公告,8月30日至9月21日期间,透过联交所公开市场出售合共中国恒大集团1.09亿股股份,总代价约为2.465亿港元;可能会出售所持余下全部中国恒大股份,预计将录得亏损95亿港元。
据此前澎湃新闻报道,此前华人置业已两次减持恒大股份。
此前报道:
华人置业一个月两次减持恒大,上半年所持股权亏损41亿港元
9月17日,港交所披露的信息显示,华人置业(00127.HK)实控人刘銮雄夫妇在9月10日减持中国恒大(03333.HK)2443.6万股,持股比例从8.96%减至7.96%,减持价为3.5812港元/股,套现8751万港元。
根据华人置业2021年半年报的数据显示,截至6月末,公司持有的中国恒大股份未变现亏损为41.1亿港元,在2020年底的时候,这部分的股份亏损为57.62亿港元。华人置业持有中国恒大股份的账面值为87.03亿港元,2020年底时账面值约为128.14亿港元。
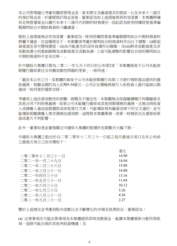
在6月30日之后,中国恒大的股价由10.12港元/股跌至5.72港元/股,华人置业未变现部分的亏损为37.84亿港元,账面值由87.03亿港元降至49.19亿港元。
值得一提的是,这已经不是刘銮雄夫妇第一次减持中国恒大了。
8月26日港交所曾披露刘銮雄夫妇卖出所持有的中国恒大股份,以4.4774港元/股卖出631.2万股股份,套现约2826.13万元。持股比例由9.01%减至8.96%。
当时,刘銮雄的妻子陈凯韵对于减持恒大股票表示,刘銮雄及她本人,持续投资不同板块的股票及债券,并会定期及因应市况转变调整投资策略。她表示,刘銮雄秉持的投资原则,是保持充足的现金流,以及在能够承受风险的情况下才会进行投资。她这次调整手上的恒大集团股份,只是众多投资活动之一,并按监管条例公开披露。陈凯韵强调,华人置业、刘銮雄及她本人的现金流,均未有受到恒大集团的投资影响,并指其持有的整体投资组合十分稳健,因此并无套现压力。
华人置业的资产主要包括投资物业、恒大股票和债券以及现金资产。
在不到一个月内,刘銮雄夫妇两次减持中国恒大,累计套现约1.16亿港元。
自2017年4月份以来,刘銮雄夫妇积极买入恒大股票及债券,持股比例最高时曾达9.01%。在2017年恒大股价表现最好的时候,刘銮雄夫妇持有的恒大股份就浮盈约130亿港元。但浮盈之后,刘銮雄夫妇没有选择卖掉回笼资金。2019年,这部分股份亏损16亿港元,浮盈减少至约50亿港元。而到了2021年上半年,未变现持有的恒大股份亏损41.1亿港元。
按照华人置业曾披露的信息,截至2018年4月,陈凯韵个人持有中国恒大约1.97亿股股份,在此后的4个月,陈凯韵再度买入恒大约1.19亿股,总计持股比例约2.42%,总成本约78亿港元。假设成本价与这期间内的股票平均价相持平,那么陈凯韵在这期间购入恒大股票的成本价约25港元/股。
华人置业2021年半年报显示,公司收入为7.26亿港元,同比减少63%;毛利6.9亿港元,同比减少64.4%;华人置业称,主要由于来自恒大股份股息收入减少所致。净利润亏损3547万港元,亏损同比增加104.51%。

华人置业港交所公告










