
(图片来源:摄图网)
智能传感器在工业4.0时代扮演着十分重要的角色,是工业互联网、车联网、自动驾驶汽车、人形机器人等未来产业发展的根基,也是推动科技进步与产业升级的关键动力。我国高度重视智能传感器产业的发展,出台了一系列政策支持其技术创新和产业链完善。例如,《“十四五”国家信息化规划》明确提出要加强微机电系统(MEMS)等特色工艺的突破,推动智能传感器在工业、汽车、消费电子等多个领域的应用。
在国家政策扶持下,智能传感器行业已形成超千亿人民币规模的大产业,涌现出了一批具有创新能力的企业,成为引领行业发展的先锋。这些企业通常在核心传感器技术研发上不断突破,掌握多项关键专利技术,能够生产出高性能、高精度的智能传感器产品。
根据前瞻产业研究院报告《2025-2030年中国智能传感器行业市场前瞻与投资战略规划分析报告》整理得出,2025年中国智能传感器行业最具潜力企业汇总如下(排名不分先后):
奥松电子
企查猫资料显示,广州奥松电子股份有限公司(简称:奥松电子)成立于2003年9月26日,注册资金为4,058.8235(万人民币),是一家专注于MEMS智能传感器研发、设计、制造、封装测试及终端应用的全产业链(IDM)企业。
奥松电子拥有一支超200名工程师组成的专职研发团队,包含近30名海归博士及硕士研究生。公司近五年来年均研发经费投入占营业收入总额的20%以上,近三年累计开展研发项目近30项,已申请获得各项发明、实用新型及软件著作权等专利知识产权超过300项。荣获多项荣誉,包括国家级专精特新“小巨人”企业、广东省MEMS传感器工程技术研究中心等。
奥松电子拥有丰富MEMS智能传感器研发与生产经验,其产品包括温湿度传感器、气体传感器、流量传感器、压力传感器、光学传感器、磁传感器、红外传感器等,广泛应用于智能家居、工业自动化、医疗健康、新能源汽车、人工智能、物联网等领域。
2024年9月27日,奥松电子宣布完成7亿元人民币的D轮融资。此次融资将助力奥松电子加速推进其8英寸MEMS特色半导体IDM产业基地的建设。这是国际先进、国内一流的8英寸MEMS特色芯片IDM产业基地,预计将于2025年上半年投产。将大幅提升高端传感器核心部件的产能及扩充品类,有力保障相关支柱产业和新兴产业核心部件的供应链安全。
智芯传感
北京智芯传感科技有限公司(简称“智芯传感”)成立于2018年9月,注册资金为2,408.1565(万人民币),是一家以北京大学MEMS研发团队为技术依托,以京津冀国家技术创新中心成果转化机制为平台,致力于MEMS传感器研发、生产及销售的国家级高新技术企业。
智芯传感核心团队成员拥有超过20年的MEMS传感器科研经验,技术力量雄厚,掌握了传感器设计与制造的核心流程工艺。主要业务布局在MEMS传感器和高精度电子雷管两大领域,产品涵盖MEMS压力传感器和电子雷管控制模组。目前,公司已研发出世界首个单片集成MEMS压力传感器,拥有完整产业生态链,能够快速响应客户需求,提供定制化解决方案。其产品已在多个领域实现进口替代,其高精度传感器获得了市场的广泛认可。公司荣获多项荣誉,包括北京市“专精特新”中小企业、安徽省级科技团队、北京市海淀区胚芽企业等。此外,智芯传感还参与了多项国家标准的制定。
2024年2月,智芯传感完成近亿元人民币B轮融资,本轮融资由广发信德、皓海资本以及老股东必创科技共同投资,标志着智芯传感进入新的快速发展阶段。
芯视界微电子
南京芯视界微电子科技有限公司(简称“芯视界微电子”)成立于2018年4月17日,注册资金为190.7964(万人民币),是一家专注于单光子直接飞行时间(SPAD dToF)技术的高科技企业。公司致力于研发和生产基于单光子探测的一维和三维ToF传感芯片,广泛应用于消费电子、AR/VR、智能家居、自动驾驶激光雷达等领域。
芯视界微电子设有南京、上海、硅谷三处研发中心,技术研发能力整合全球优势,覆盖芯片设计到量产等各个环节。公司管理团队凝聚了一批超过15年从业经验的国内外资深技术专家,研发人员占比在70%-75%之间。
芯视界微电子是全球率先研究单光子dToF三维成像技术的先驱之一。拥有芯片级的光电转换器件设计和单光子检测成像技术,具备设计与封测全栈技术能力,其产品矩阵覆盖消费级和车规级不同场景,已实现规模化商用落地。主要产品包括1D dToF芯片、3D dToF芯片、车规级产品。2023年,芯视界微电子出货量已达千万级,年度总营收近2亿元人民币,相较2022年同期实现近6倍增长。公司客户包括华为、科沃斯、石头科技等头部品牌。
2024年2月,芯视界微电子完成近亿元人民币C轮融资,由诚信创投领投,三七互娱跟投,融资资金将用于产品研发和市场拓展。自成立以来,已陆续获得众多产业巨头和头部财务机构的入股增持,如哈勃投资、比亚迪、宁德时代、歌尔、科沃斯、石头等。
希磁科技
安徽希磁科技股份有限公司(简称:希磁科技)成立于2018年12月14日,注册资金为11,521.872(万人民币),是一家专注于磁性传感器研发和生产的高科技企业。
从企查猫股权穿透图可了解,希磁科技旗下拥有两家子公司,分别是:宁波希磁电子科技有限公司、安徽国盛电子有限公司。
研发团队由磁学及电子电力学领域多名专家为核心的150多位技术人员组成,涵盖从XMR晶圆到传感器模块的全产业链设计开发。并与多家国际知名研究机构开展合作,在TMR技术领域具有世界级的研发能力,掌握最先进的 TMR 核心技术,具备 TMR 芯片设计、制造能力。此外,公司于2021年收购了全球知名磁阻传感器企业Sensitec,补齐了传感器核心芯片的晶圆制造产能不足,构建了芯片IDM模式。
目前,希磁科技已自主掌握第四代磁传感器技术——TMR(隧道磁阻)的设计和制备工艺,具备从芯片设计、晶圆制造到传感器模组以及解决方案的全产业链设计和制造能力。公司产品系列丰富,包括:电流传感器、角度传感器、位移传感器、磁性编码器、磁图像传感器、弱磁检测传感器、厚度检测传感器、齿轮传感器等。其产品在全球市场具有较高的竞争力,其车规级电流传感器市占率已达30%左右,光伏领域份额超50%。公司服务全球超过200家工业与汽车客户。
希磁科技经历多轮融资,投资方包括芳晟股权投资基金、中关村创投、北斗资本、国投招商等。2023年D轮融资:希磁科技完成D轮融资,具体金额未披露。2024年4月28日:希磁科技在安徽证监局进行上市辅导备案登记,辅导机构为国泰君安证券。这标志着公司正式启动IPO流程,拟冲刺科创板。
矽睿科技
上海矽睿科技股份有限公司(简称:矽睿科技)成立于2012年9月,注册资金为170,000(万人民币),是一家专注于高端MEMS传感器业务的集成电路设计公司。矽睿科技六轴IMU产品获得中国电子信息产业发展研究院授予的2023年“中国芯”市场表现产品奖、2022“中国芯”技术创新产品奖。
矽睿科技拥有自主知识产权的CMOS集成六轴组合传感器技术,获得Honeywell公司 AMR 磁力传感器技术在消费电子领域的全球、永久授权。产品包括多款MEMS传感器,如六轴IMU、加速度计、环境传感器、组合传感器等;磁性传感器芯片,如磁力计、磁编码器、电流传感器、霍尔传感器等;及汽车与物联网智能模组和系统。这些产品广泛应用于智能手机、智能穿戴、物联网、智能制造、汽车电子等领域,并逐步拓展至智慧医疗、元宇宙、自动驾驶等新兴市场。
矽睿科技拥有完全自主知识产权,申请并成功授权70余项国际国内发明专利,专利组合覆盖MEMS工艺制程、传感器设计和ASIC设计、算法和系统应用软件等。
自2012年成立以来,矽睿科技已获得了多轮融资,2021年2月完成C轮,融资金额未披露。
佰为深科技
北京佰为深科技发展有限公司(简称:佰为深科技)成立于2016年12月份,注册资金为490.9435(万人民币),是一家专注于微型光纤传感器核心技术产品的开发与应用的高新技术企业。公司创始团队来自清华、北大、中科院、天大、北理等著名高校以及中航工业、英飞朗等国内外一流企业,平均拥有 10 年以上从事光纤传感技术研究和产品开发的经验。
佰为深科技专注于点式光纤传感器及解调技术的研发与应用,拥有全自主研发的高性能MEMS法珀腔光纤传感器技术、光纤布拉格光栅(FBG)传感器技术、基于白光干涉和扫描光谱的光纤传感解调技术,是全球仅三家将FP压力传感器商品化的厂家之一。产品包括法珀腔工业压力传感器、光纤光栅温度传感器、光纤光栅加速度传感器、位移传感器(温度补偿型)和对应解调仪表等系列产品,以及光纤血流储备分数(FFR)检测系统。产品广泛应用于医疗、工业、石油、电力、军工、交通等多个领域。
佰为深科技自2016年成立以来,获得了多轮融资。最新融资时间为2025年1月8日,融资轮次为C轮,融资金额未披露。
华旋传感
常州华旋传感技术有限公司(简称:华旋传感)成立于2014年2月,注册资金为1,094.62(万人民币),是一家专注于旋变传感器及其解码电路研发、生产和销售的国家级高新技术企业,核心技术人员来自海德汉、英威腾等企业,拥有近20年伺服系统开发经验。该公司主要产品为旋变传感器,这是一种用于测量旋转物体(包括电机)角速度和位置的传感器,广泛应用于新能源汽车主驱系统、智能转向、刹车系统以及机器人领域。
华旋传感是国内新能源汽车领域少数能实现旋转变压器替代国外进口件的企业之一,在国内旋变传感器市场占有率超过30%,并成功打入欧洲和北美市场,实现了国内外市场的“双轮驱动”。
2020年华旋传感首次融资,引入苏奥传感,并建成国内首条旋变传感器全自动产线。2023年11月完成了超1亿元人民币的B轮融资。融资资金将用于加快业务爆发式增长中的产能扩建速度,推动公司产品研发和市场拓展。2024年6月5日,华旋传感宣布完成B+轮融资。老股东红杉资本等持续加码,同时引入新股东上海科创基金等机构。此次融资将助力华旋传感进一步拓展国际化业务,扩大海外市场份额。
灵明光子
深圳市灵明光子科技有限公司(简称:灵明光子)成立于2018年5月,注册资金为303.5385(万人民币),由多位美国斯坦福大学和荷兰代尔夫特理工大学的海归博士联合创立,总部位于深圳南山,在上海张江设有研发中心。公司专注于单光子雪崩二极管(SPAD)技术的研发与应用,提供一系列高性能的3D图像传感芯片及模组。
灵明光子拥有国际领先的全堆栈SPAD器件设计能力和工艺能力,持有国内外多项自主研发的SPAD专利技术。2023年,公司基于905nm的SiPM在PDE参数上突破世界纪录,达到25%,并通过AEC-Q102 Grade 1车规级认证,满足车规激光雷达的严苛标准。
目前,灵明光子的产品已进入多家中国产业龙头公司的供应链,实现高端芯片项目的量产出货。公司荣获多项荣誉,包括国家级专精特新“小巨人”企业、深圳市专精特新中小企业、国家高新技术企业等。
2024年上半年,灵明光子完成C2轮融资,由浙江金控旗下的金投鼎新投资,光源资本担任独家财务顾问。本轮融资资金将持续用于高端3D摄像头芯片的研发快速迭代及量产。
锐思智芯
北京锐思智芯科技有限公司(简称:锐思智芯)成立于2019年7月份,注册资金为28.69(万人民币),是一家在融合视觉传感器领域具有创新性和领先地位的高新技术企业。团队成员毕业于剑桥大学、苏黎世联邦理工、清华大学、北京大学等世界名校,曾就职于CSEM、ARM、Sony、Intel等国际公司。其中,研发人员占比超86%,核心专家来自瑞士电子与微技术中心、AMS、NXP 等机构,平均拥有17年高端视觉传感器技术积累和8年事件相机研发经验。公司先后荣获 2024 年度 “硬核芯” 评选卓越成长表现企业奖、创业团队奖、硬核传感器芯片奖等。
锐思智芯独创融合视觉传感(HVS®)技术,突破性地研发了ALPIX®系列融合视觉传感芯片。2025年 3 月31日,发布全球首款将全局曝光图像技术与EVS事件感知技术实现像素级融合的融合视觉传感器 ——ALPIX - Pizol®。该系列芯片为手机、消费电子、安防、汽车等领域提供一体化智能视觉解决方案,持续赋能视觉AI生态。
锐思智芯最新融资时间为2023年11月21 ,融资轮次为Pre-B轮,融资金额为数亿元。投资方包括科大讯飞、联想创投、中科创星、海康威视、舜宇光学及全志科技等一系列知名科技创投基金及国际公司。
坤维科技
坤维(北京)科技有限公司(简称:坤维科技)成立于2018年,注册资金为430.9142(万人民币),是一家致力于提供高精度机器力觉传感器(六维力传感器)及力控解决方案的国家高新技术企业,为机器人、智能装备、工业过程监控、产品质量检测、科研测试测量等领域提供专业的力觉测量解决方案及相关传感器产品。坤维科技核心团队成员均来自中国航天科技集团第十一研究院(原航天701所),拥有近20年的智能型多维力传感器研发、生产及应用经验。
坤维科技的核心技术包括高精度六维力传感器的设计与制造,其产品能够同时感知X、Y、Z三轴的力和力矩,广泛应用于汽车电子、通信电子、消费电子、专用设备等领域。公司已成功开发出直径36毫米到200毫米的传感器,覆盖了各类智能机器人的全部应用场景。产品在市场上获得了广泛认可,已服务超过260家客户,包括协作机器人、医疗机器人和自动化集成公司。2022年,公司实现数千万营收,预计2023年营收增长超过50%。
2025年1月3日,坤维科技宣布完成B轮融资,投资方为小米产投、舜宇产业基金、深创投、高瓴创投、明荟4。本轮融资资金主要用于新产品线研发、智能化产线建设及市场推广。
智能传感器现状分析
经过二十余年的发展,中国智能传感器产业已进入稳健成长期,成为了一个超过千亿人民币市场规模的巨大产业。
从市场规模的增长轨迹来看,中国智能传感器产业呈现出强劲的发展势头。根据SDI发布的《2022年中国智能传感器十大园区报告》数据,中国智能传感器市场规模从2019年的783.9亿元一路攀升至2021年的1020.4亿元。
前瞻产业研究院预测2025 - 2029年,中国智能传感器市场规模复合增速将达14%,预计到2029年,市场规模将突破3000亿元大关。
尽管中国智能传感器行业取得了多项重大进展,但与海外发达国家相比,仍存在较大差距。在设计技术、制造技术、产业化程度和应用程度方面,中国平均落后15-20年,处于全球第三梯队位置。
依旧有部分尖端技术处于“卡脖子”的发展阶段,具体情况如下:
这种差距意味着我们在高端技术、核心工艺和市场竞争力等方面还有很长的路要走。
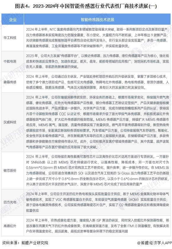
不过,我国智能传感器行业并未因差距而气馁,众多代表性厂商正积极投身于技术研发与创新之中。从2023 - 2024年中国智能传感器代表性厂商的技术进展情况来看,厂商们大多聚焦于第三代半导体及功率器件的研发,并围绕重点产品开展工艺优化。有望提升我国智能传感器的性能和品质,缩小与国际先进水平的差距。例如,一些厂商通过不断优化半导体材料的制备工艺,提高了传感器的灵敏度和稳定性;另一些厂商则在功率器件的设计上取得突破,增强了传感器的抗干扰能力和工作寿命。



















